Wellcome Sanger Institute, Cambridge, UK.
Centre for Trophoblast Research, University of Cambridge, Cambridge, UK.
Nat Genet. 2021 Dec;53(12):1698-1711. doi: 10.1038/s41588-021-00972-2. Epub 2021 Dec 2.
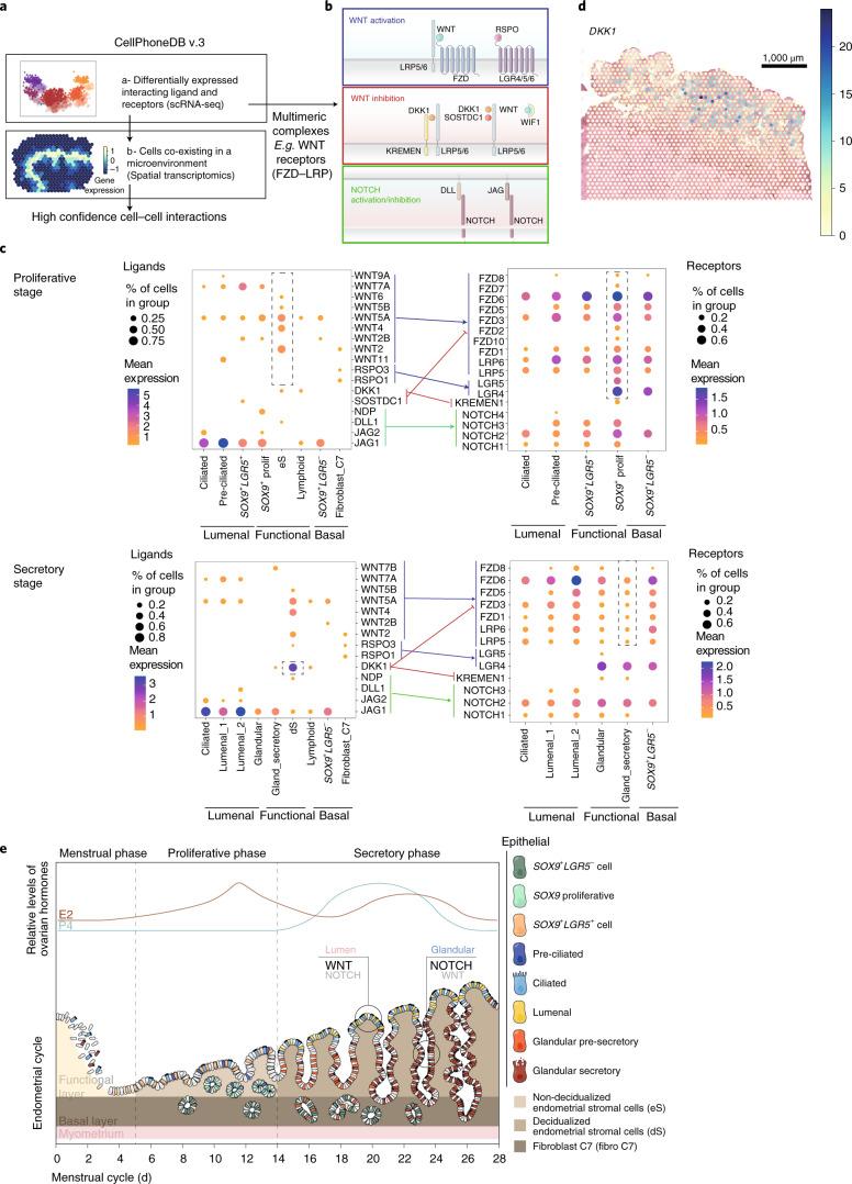
The endometrium, the mucosal lining of the uterus, undergoes dynamic changes throughout the menstrual cycle in response to ovarian hormones. We have generated dense single-cell and spatial reference maps of the human uterus and three-dimensional endometrial organoid cultures. We dissect the signaling pathways that determine cell fate of the epithelial lineages in the lumenal and glandular microenvironments. Our benchmark of the endometrial organoids reveals the pathways and cell states regulating differentiation of the secretory and ciliated lineages both in vivo and in vitro. In vitro downregulation of WNT or NOTCH pathways increases the differentiation efficiency along the secretory and ciliated lineages, respectively. We utilize our cellular maps to deconvolute bulk data from endometrial cancers and endometriotic lesions, illuminating the cell types dominating in each of these disorders. These mechanistic insights provide a platform for future development of treatments for common conditions including endometriosis and endometrial carcinoma.
子宫内膜是子宫的黏膜内层,会随卵巢激素变化在整个月经周期中发生动态变化。我们生成了密集的单细胞和空间参考图谱,以及人类子宫的三维子宫内膜类器官培养物。我们解析了决定腔道和腺体微环境中上皮谱系细胞命运的信号通路。我们以子宫内膜类器官为基准,揭示了体内和体外调节分泌和纤毛谱系分化的途径和细胞状态。在体外下调 WNT 或 NOTCH 途径分别会增加沿着分泌和纤毛谱系的分化效率。我们利用细胞图谱来解析子宫内膜癌和子宫内膜异位症病变的批量数据,阐明了这些疾病中占主导地位的细胞类型。这些机制见解为包括子宫内膜异位症和子宫内膜癌在内的常见疾病的治疗方法的未来发展提供了平台。