• 文献检索
  • 文档翻译
  • 深度研究
  • 学术资讯
  • Suppr Zotero 插件Zotero 插件
  • 邀请有礼
  • 套餐&价格
  • 历史记录
应用&插件
Suppr Zotero 插件Zotero 插件浏览器插件Mac 客户端Windows 客户端微信小程序
定价
高级版会员购买积分包购买API积分包
服务
文献检索文档翻译深度研究API 文档MCP 服务
关于我们
关于 Suppr公司介绍联系我们用户协议隐私条款
关注我们

Suppr 超能文献

核心技术专利:CN118964589B侵权必究
粤ICP备2023148730 号-1Suppr @ 2026

文献检索

告别复杂PubMed语法,用中文像聊天一样搜索,搜遍4000万医学文献。AI智能推荐,让科研检索更轻松。

立即免费搜索

文件翻译

保留排版,准确专业,支持PDF/Word/PPT等文件格式,支持 12+语言互译。

免费翻译文档

深度研究

AI帮你快速写综述,25分钟生成高质量综述,智能提取关键信息,辅助科研写作。

立即免费体验

光照和视锥细胞拮抗信号对小鼠探索行为的调控。

Regulation of mouse exploratory behaviour by irradiance and cone-opponent signals.

机构信息

Centre for Biological Timing, Faculty of Biology, Medicine and Health, University of Manchester, Manchester, UK.

出版信息

BMC Biol. 2023 Aug 21;21(1):178. doi: 10.1186/s12915-023-01663-6.

DOI:10.1186/s12915-023-01663-6
PMID:37605163
原文链接:https://pmc.ncbi.nlm.nih.gov/articles/PMC10441731/
Abstract

BACKGROUND

Animal survival depends on the ability to adjust behaviour according to environmental conditions. The circadian system plays a key role in this capability, with diel changes in the quantity (irradiance) and spectral content ('colour') of ambient illumination providing signals of time-of-day that regulate the timing of rest and activity. Light also exerts much more immediate effects on behaviour, however, that are equally important in shaping daily activity patterns. Hence, nocturnal mammals will actively avoid light and dramatically reduce their activity when light cannot be avoided. The sensory mechanisms underlying these acute effects of light are incompletely understood, particularly the importance of colour.

RESULTS

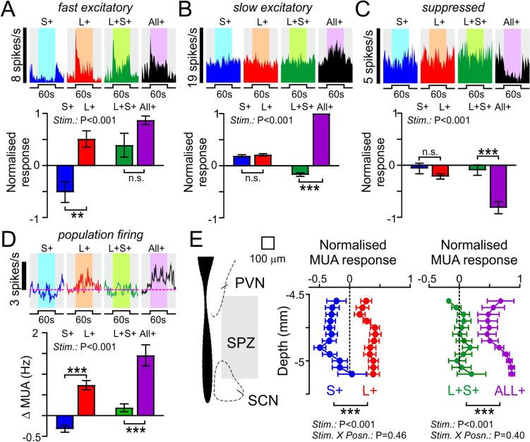
To define sensory mechanisms controlling mouse behaviour, we used photoreceptor-isolating stimuli and mice with altered cone spectral sensitivity (Opn1mwR), lacking melanopsin (Opn1mwR; Opn4) or cone phototransduction (Cnga3) in assays of light-avoidance and activity suppression. In addition to roles for melanopsin-dependent irradiance signals, we find a major influence of spectral content in both cases. Hence, remarkably, selective increases in S-cone irradiance (producing a blue-shift in spectrum replicating twilight) drive light-seeking behaviour and promote activity. These effects are opposed by signals from longer-wavelength sensitive cones, indicating a true spectrally-opponent mechanism. Using c-Fos-mapping and multielectrode electrophysiology, we further show these effects are associated with a selective cone-opponent modulation of neural activity in the key brain site implicated in acute effects of light on behaviour, the subparaventricular zone.

CONCLUSIONS

Collectively, these data reveal a mechanism whereby blue-shifts in the spectrum of environmental illumination, such as during twilight, promote mouse exploratory behaviour.

摘要

背景

动物的生存依赖于根据环境条件调整行为的能力。昼夜节律系统在这一能力中起着关键作用,环境光照的数量(辐照度)和光谱含量(“颜色”)的日变化提供了时间的信号,调节休息和活动的时间。然而,光对行为也有更直接的影响,这些影响同样对塑造日常活动模式很重要。因此,夜间活动的哺乳动物会主动避开光,并在无法避免光时大大减少活动。这些急性光效应的感觉机制尚不完全清楚,尤其是颜色的重要性。

结果

为了定义控制小鼠行为的感觉机制,我们使用了分离感光器的刺激和具有改变的视锥光谱敏感性(Opn1mwR)的小鼠,在回避光和抑制活动的测定中缺乏视黑质(Opn1mwR; Opn4)或视锥光转导(Cnga3)。除了视黑质依赖性辐照度信号的作用外,我们还发现光谱含量在这两种情况下都有主要影响。因此,令人惊讶的是,选择性增加 S-锥体辐照度(产生类似于曙光的光谱蓝移)会驱动光寻求行为并促进活动。这些效应与长波长敏感锥体的信号相反,表明存在真正的光谱对立机制。使用 c-Fos 映射和多电极电生理学,我们进一步表明,这些效应与在行为急性光效应中涉及的关键大脑部位,即副下丘脑区中的神经活动的选择性视锥对立调制有关。

结论

总之,这些数据揭示了一种机制,即环境光照光谱的蓝移,如在曙光期间,促进了小鼠的探索行为。

https://cdn.ncbi.nlm.nih.gov/pmc/blobs/e25f/10441731/3612b7348d16/12915_2023_1663_Fig6_HTML.jpg
https://cdn.ncbi.nlm.nih.gov/pmc/blobs/e25f/10441731/1ad76d253646/12915_2023_1663_Fig1_HTML.jpg
https://cdn.ncbi.nlm.nih.gov/pmc/blobs/e25f/10441731/6dc6e6c3cc7e/12915_2023_1663_Fig2_HTML.jpg
https://cdn.ncbi.nlm.nih.gov/pmc/blobs/e25f/10441731/2c73ef810a20/12915_2023_1663_Fig3_HTML.jpg
https://cdn.ncbi.nlm.nih.gov/pmc/blobs/e25f/10441731/19e6f570f8bc/12915_2023_1663_Fig4_HTML.jpg
https://cdn.ncbi.nlm.nih.gov/pmc/blobs/e25f/10441731/90f669abf491/12915_2023_1663_Fig5_HTML.jpg
https://cdn.ncbi.nlm.nih.gov/pmc/blobs/e25f/10441731/3612b7348d16/12915_2023_1663_Fig6_HTML.jpg
https://cdn.ncbi.nlm.nih.gov/pmc/blobs/e25f/10441731/1ad76d253646/12915_2023_1663_Fig1_HTML.jpg
https://cdn.ncbi.nlm.nih.gov/pmc/blobs/e25f/10441731/6dc6e6c3cc7e/12915_2023_1663_Fig2_HTML.jpg
https://cdn.ncbi.nlm.nih.gov/pmc/blobs/e25f/10441731/2c73ef810a20/12915_2023_1663_Fig3_HTML.jpg
https://cdn.ncbi.nlm.nih.gov/pmc/blobs/e25f/10441731/19e6f570f8bc/12915_2023_1663_Fig4_HTML.jpg
https://cdn.ncbi.nlm.nih.gov/pmc/blobs/e25f/10441731/90f669abf491/12915_2023_1663_Fig5_HTML.jpg
https://cdn.ncbi.nlm.nih.gov/pmc/blobs/e25f/10441731/3612b7348d16/12915_2023_1663_Fig6_HTML.jpg

相似文献

1
Regulation of mouse exploratory behaviour by irradiance and cone-opponent signals.光照和视锥细胞拮抗信号对小鼠探索行为的调控。
BMC Biol. 2023 Aug 21;21(1):178. doi: 10.1186/s12915-023-01663-6.
2
Additive contributions of melanopsin and both cone types provide broadband sensitivity to mouse pupil control.黑视蛋白和两种视锥细胞类型的加性贡献为小鼠瞳孔控制提供了宽带敏感性。
BMC Biol. 2018 Jul 31;16(1):83. doi: 10.1186/s12915-018-0552-1.
3
Modulations in irradiance directed at melanopsin, but not cone photoreceptors, reliably alter electrophysiological activity in the suprachiasmatic nucleus and circadian behaviour in mice.光强度调制作用于黑视蛋白,而非视锥细胞,可可靠地改变小鼠视交叉上核的电生理活性和昼夜节律行为。
J Pineal Res. 2021 May;70(4):e12735. doi: 10.1111/jpi.12735.
4
Cones Support Alignment to an Inconsistent World by Suppressing Mouse Circadian Responses to the Blue Colors Associated with Twilight.视锥细胞通过抑制小鼠对与黄昏相关的蓝光的昼夜节律反应来支持对不一致世界的适应。
Curr Biol. 2019 Dec 16;29(24):4260-4267.e4. doi: 10.1016/j.cub.2019.10.028.
5
Colour and melanopsin mediated responses in the murine retina.小鼠视网膜中颜色和黑视蛋白介导的反应。
Front Cell Neurosci. 2023 Mar 13;17:1114634. doi: 10.3389/fncel.2023.1114634. eCollection 2023.
6
Using Silent Substitution to Track the Mesopic Transition From Rod- to Cone-Based Vision in Mice.利用沉默替代法追踪小鼠从基于视杆细胞到基于视锥细胞视觉的中间视觉转变。
Invest Ophthalmol Vis Sci. 2016 Jan 1;57(1):276-87. doi: 10.1167/iovs.15-18197.
7
Multiple hypothalamic cell populations encoding distinct visual information.多个下丘脑细胞群体编码不同的视觉信息。
J Physiol. 2011 Mar 1;589(Pt 5):1173-94. doi: 10.1113/jphysiol.2010.199877. Epub 2011 Jan 10.
8
A distinct contribution of short-wavelength-sensitive cones to light-evoked activity in the mouse pretectal olivary nucleus.短波长敏感锥体细胞对小鼠视前橄榄核内光诱发活动的独特贡献。
J Neurosci. 2011 Nov 16;31(46):16833-43. doi: 10.1523/JNEUROSCI.2505-11.2011.
9
Distinct contributions of rod, cone, and melanopsin photoreceptors to encoding irradiance.视杆细胞、视锥细胞和黑视蛋白感光器在辐照度编码中的独特贡献。
Neuron. 2010 May 13;66(3):417-28. doi: 10.1016/j.neuron.2010.04.037.
10
Colour opponency is widespread across the mouse subcortical visual system and differentially targets GABAergic and non-GABAergic neurons.颜色对立在小鼠皮质下视觉系统中广泛存在,并分别针对 GABA 能和非 GABA 能神经元。
Sci Rep. 2023 Jun 8;13(1):9313. doi: 10.1038/s41598-023-35885-z.

引用本文的文献

1
Light sampling behaviour regulates circadian entrainment in mice.光采样行为调节小鼠的昼夜节律同步。
BMC Biol. 2024 Sep 16;22(1):208. doi: 10.1186/s12915-024-01995-x.

本文引用的文献

1
Keep Your Mask On: The Benefits of Masking for Behavior and the Contributions of Aging and Disease on Dysfunctional Masking Pathways.佩戴口罩:口罩对行为的益处以及衰老和疾病对功能失调的口罩佩戴途径的影响。
Front Neurosci. 2022 Aug 9;16:911153. doi: 10.3389/fnins.2022.911153. eCollection 2022.
2
Divergent outer retinal circuits drive image and non-image visual behaviors.不同的外视网膜回路驱动图像和非图像视觉行为。
Cell Rep. 2022 Jun 28;39(13):111003. doi: 10.1016/j.celrep.2022.111003.
3
Extensive cone-dependent spectral opponency within a discrete zone of the lateral geniculate nucleus supporting mouse color vision.
外侧膝状体中离散区域内的广泛圆锥体依赖性光谱拮抗作用支持小鼠色觉。
Curr Biol. 2021 Aug 9;31(15):3391-3400.e4. doi: 10.1016/j.cub.2021.05.024. Epub 2021 Jun 9.
4
Modulations in irradiance directed at melanopsin, but not cone photoreceptors, reliably alter electrophysiological activity in the suprachiasmatic nucleus and circadian behaviour in mice.光强度调制作用于黑视蛋白,而非视锥细胞,可可靠地改变小鼠视交叉上核的电生理活性和昼夜节律行为。
J Pineal Res. 2021 May;70(4):e12735. doi: 10.1111/jpi.12735.
5
Pupillary reflex and behavioral masking responses to light as functional measures of retinal degeneration in mice.瞳孔反射和行为掩蔽反应对光的功能测量,作为小鼠视网膜变性的指标。
PLoS One. 2021 Jan 25;16(1):e0244702. doi: 10.1371/journal.pone.0244702. eCollection 2021.
6
Diversity of intrinsically photosensitive retinal ganglion cells: circuits and functions.内在光敏感视网膜神经节细胞的多样性:回路与功能。
Cell Mol Life Sci. 2021 Feb;78(3):889-907. doi: 10.1007/s00018-020-03641-5. Epub 2020 Sep 23.
7
No evidence for an S cone contribution to acute neuroendocrine and alerting responses to light.没有证据表明 S 锥细胞对光的急性神经内分泌和警觉反应有贡献。
Curr Biol. 2019 Dec 16;29(24):R1297-R1298. doi: 10.1016/j.cub.2019.11.031.
8
Cones Support Alignment to an Inconsistent World by Suppressing Mouse Circadian Responses to the Blue Colors Associated with Twilight.视锥细胞通过抑制小鼠对与黄昏相关的蓝光的昼夜节律反应来支持对不一致世界的适应。
Curr Biol. 2019 Dec 16;29(24):4260-4267.e4. doi: 10.1016/j.cub.2019.10.028.
9
Melanopsin and the Intrinsically Photosensitive Retinal Ganglion Cells: Biophysics to Behavior.黑视蛋白和光感受性视网膜神经节细胞:从生物物理学到行为学。
Neuron. 2019 Oct 23;104(2):205-226. doi: 10.1016/j.neuron.2019.07.016.
10
Integration of color and intensity increases time signal stability for the human circadian system when sunlight is obscured by clouds.当阳光被云层遮挡时,颜色和强度的综合运用可以提高人体生物钟系统的时间信号稳定性。
Sci Rep. 2018 Oct 12;8(1):15214. doi: 10.1038/s41598-018-33606-5.