The Wistar Institute , Philadelphia, Pennsylvania, USA.
The Coriell Institute for Medical Research , Camden, New Jersey, USA.
mBio. 2023 Oct 31;14(5):e0039623. doi: 10.1128/mbio.00396-23. Epub 2023 Aug 22.
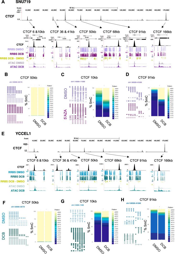
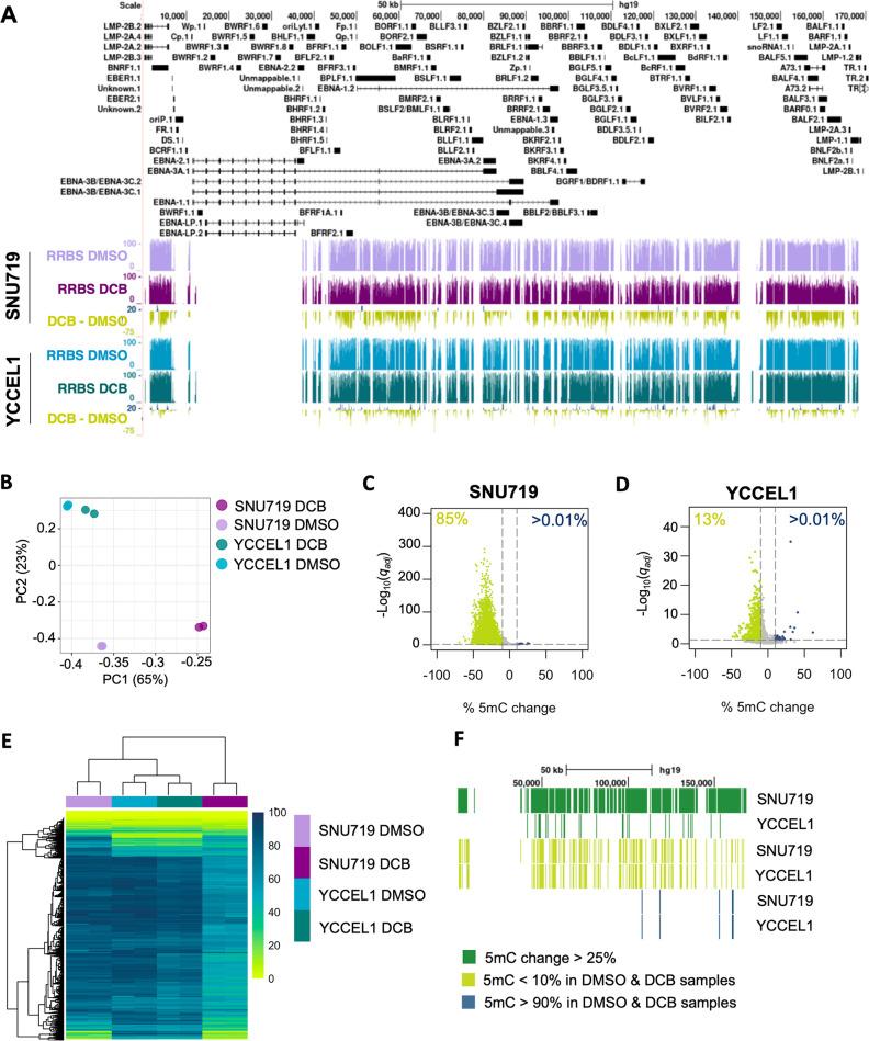
Epstein-Barr virus (EBV) latency is controlled by epigenetic silencing by DNA methylation [5-methyl cytosine (5mC)], histone modifications, and chromatin looping. However, how they dictate the transcriptional program in EBV-associated gastric cancers remains incompletely understood. EBV-associated gastric cancer displays a 5mC hypermethylated phenotype. A potential treatment for this cancer subtype is the DNA hypomethylating agent, which induces EBV lytic reactivation and targets hypermethylation of the cellular DNA. In this study, we identified a heterogeneous pool of EBV epialleles within two tumor-derived gastric cancer cell lines that are disrupted with a hypomethylating agent. Stochastic DNA methylation patterning at critical regulatory regions may be an underlying mechanism for spontaneous reactivation. Our results highlight the critical role of epigenetic modulation on EBV latency and life cycle, which is maintained through the interaction between 5mC and the host protein CCCTC-binding factor.
EBV 潜伏期受到 DNA 甲基化[5-甲基胞嘧啶(5mC)]、组蛋白修饰和染色质环化的表观遗传沉默的控制。然而,它们如何在 EBV 相关胃癌中决定转录程序仍不完全清楚。EBV 相关胃癌表现出 5mC 高甲基化表型。针对这种癌症亚型的一种潜在治疗方法是 DNA 低甲基化剂,它可诱导 EBV 裂解重新激活,并靶向细胞 DNA 的高甲基化。在这项研究中,我们在两个肿瘤衍生的胃癌细胞系中鉴定出了 EBV 等位基因的异质池,这些等位基因被低甲基化剂破坏。关键调控区域的随机 DNA 甲基化模式可能是自发重新激活的潜在机制。我们的研究结果强调了表观遗传调节在 EBV 潜伏期和生命周期中的关键作用,这种作用是通过 5mC 与宿主蛋白 CCCTC 结合因子之间的相互作用来维持的。