Institute of Physiological Chemistry, University of Ulm, Ulm, Germany.
Institute for Diabetes and Obesity, Helmholtz Diabetes Center at Helmholtz Zentrum München, Neuherberg, Germany.
Aging Cell. 2023 Sep;22(9):e13911. doi: 10.1111/acel.13911. Epub 2023 Aug 23.
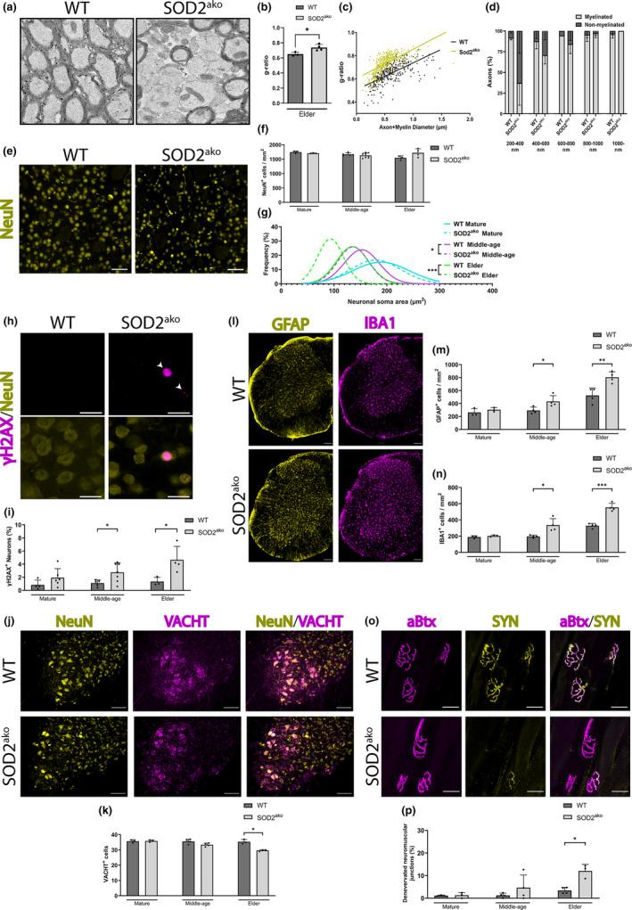
Aging of the central nervous system (CNS) leads to motoric and cognitive decline and increases the probability for neurodegenerative disease development. Astrocytes fulfill central homeostatic functions in the CNS including regulation of immune responses and metabolic support of neurons and oligodendrocytes. In this study, we investigated the effect of redox imbalance in astrocytes by using a conditional astrocyte-specific SOD2-deficient mouse model (SOD2 ) and analyzed these animals at different stages of their life. SOD2 mice did not exhibit any overt phenotype within the first postnatal weeks. However, already as young adults, they displayed progressive motoric impairments. Moreover, as these mice grew older, they exhibited signs of a progeroid phenotype and early death. Histological analysis in moribund SOD2 mice revealed the presence of age-related brain alterations, neuroinflammation, neuronal damage and myelin impairment in brain and spinal cord. Additionally, transcriptome analysis of primary astrocytes revealed that SOD2 deletion triggered a hypometabolic state and promoted polarization toward A1-neurotoxic status, possibly underlying the neuronal and myelin deficits. Conclusively, our study identifies maintenance of ROS homeostasis in astrocytes as a critical prerequisite for physiological CNS aging.
中枢神经系统(CNS)的衰老导致运动和认知能力下降,并增加神经退行性疾病发展的可能性。星形胶质细胞在中枢神经系统中发挥着重要的稳态功能,包括调节免疫反应以及为神经元和少突胶质细胞提供代谢支持。在这项研究中,我们使用条件性星形胶质细胞特异性 SOD2 缺陷小鼠模型(SOD2 )来研究星形胶质细胞中的氧化还原失衡效应,并在这些动物的不同生命阶段对其进行分析。SOD2 小鼠在出生后的前几周内没有表现出任何明显的表型。然而,作为年轻的成年人,它们已经表现出进行性运动障碍。此外,随着这些小鼠年龄的增长,它们表现出类早衰表型和早逝的迹象。濒死的 SOD2 小鼠的组织学分析显示,存在与年龄相关的脑改变、神经炎症、神经元损伤和脑及脊髓中的髓鞘损伤。此外,对原代星形胶质细胞的转录组分析表明,SOD2 缺失引发了低代谢状态,并促进了向 A1 神经毒性状态的极化,这可能是神经元和髓鞘缺陷的基础。总之,我们的研究确定了星形胶质细胞中 ROS 稳态的维持是生理中枢神经系统衰老的关键前提。