Beijing National Laboratory for Molecular Sciences (BNLMS), Key Laboratory of Bioorganic Chemistry and Molecular Engineering of Ministry of Education, Institute of Analytical Chemistry, College of Chemistry and Molecular Engineering, Peking University, Beijing 100871, P. R. China.
National Demonstration Center for Experimental Chemistry and Chemical Engineering Education (Yunnan University), School of Chemical Science and Engineering, Yunnan University, Kunming 650091, P. R. China.
Sci Adv. 2023 Aug 25;9(34):eadg9601. doi: 10.1126/sciadv.adg9601.
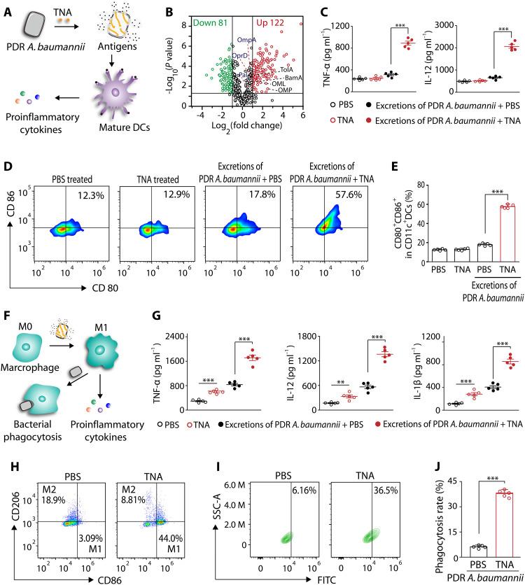
The dearth of antibiotic candidates against Gram-negative bacteria and the rise of antibiotic resistance create a global health concern. The challenge lies in the unique Gram-negative bacterial outer membrane that provides the impermeable barrier for antibiotics and sequesters antigen presentation. We designed a transformable nano-antibiotics (TNA) that can transform from nontoxic nanoparticles to bactericidal nanofibrils with reasonable rigidity (Young's modulus, 21.6 ± 5.9 MPa) after targeting β-barrel assembly machine A (BamA) and lipid polysaccharides (LPSs) of Gram-negative bacteria. After morphological transformation, the TNA can penetrate and damage the bacterial envelope, disrupt electron transport and multiple conserved biosynthetic and metabolic pathways, burst bacterial antigen release from the outer membrane, and subsequently activate the innate and adaptive immunity. TNA kills Gram-negative bacteria in vitro and in vivo with undetectable resistance through multiple bactericidal modes of action. TNA treatment-induced vaccination results in rapid and long-lasting immune responses, protecting against lethal reinfections.
针对革兰氏阴性菌的抗生素候选药物短缺和抗生素耐药性的出现,引发了全球健康问题。挑战在于革兰氏阴性菌独特的外膜,它为抗生素提供了不可渗透的屏障,并隔离了抗原呈递。我们设计了一种可变形纳米抗生素(TNA),它可以在靶向革兰氏阴性菌的β-桶组装机 A(BamA)和脂质多糖(LPS)后,从无毒的纳米颗粒转变成具有合理刚性(杨氏模量,21.6 ± 5.9 MPa)的杀菌纳米原纤维。在形态转变后,TNA 可以穿透并破坏细菌包膜,扰乱电子传递和多个保守的生物合成和代谢途径,从外膜中释放细菌抗原,并随后激活先天和适应性免疫。TNA 通过多种杀菌作用模式在体外和体内杀死革兰氏阴性菌,而不会产生可检测到的耐药性。TNA 治疗诱导的疫苗接种可迅速和持久地引发免疫反应,防止致命的再感染。