• 文献检索
  • 文档翻译
  • 深度研究
  • 学术资讯
  • Suppr Zotero 插件Zotero 插件
  • 邀请有礼
  • 套餐&价格
  • 历史记录
应用&插件
Suppr Zotero 插件Zotero 插件浏览器插件Mac 客户端Windows 客户端微信小程序
定价
高级版会员购买积分包购买API积分包
服务
文献检索文档翻译深度研究API 文档MCP 服务
关于我们
关于 Suppr公司介绍联系我们用户协议隐私条款
关注我们

Suppr 超能文献

核心技术专利:CN118964589B侵权必究
粤ICP备2023148730 号-1Suppr @ 2026

文献检索

告别复杂PubMed语法,用中文像聊天一样搜索,搜遍4000万医学文献。AI智能推荐,让科研检索更轻松。

立即免费搜索

文件翻译

保留排版,准确专业,支持PDF/Word/PPT等文件格式,支持 12+语言互译。

免费翻译文档

深度研究

AI帮你快速写综述,25分钟生成高质量综述,智能提取关键信息,辅助科研写作。

立即免费体验

使用灭活肿瘤细胞开发有效的癌症疫苗。

Developing Effective Cancer Vaccines Using Rendered-Inactive Tumor Cells.

作者信息

Zhao Shushu, Wu Shuting, Jiang Sheng, Zhao Gan, Wang Bin

机构信息

Key Laboratory of Medical Molecular Virology, School of Basic Medical Sciences, Fudan University, Shanghai 200032, China.

Shanghai Institute of Infectious Disease and Biosecurity, Fudan University, Shanghai 200032, China.

出版信息

Vaccines (Basel). 2023 Aug 5;11(8):1330. doi: 10.3390/vaccines11081330.

DOI:10.3390/vaccines11081330
PMID:37631898
原文链接:https://pmc.ncbi.nlm.nih.gov/articles/PMC10458160/
Abstract

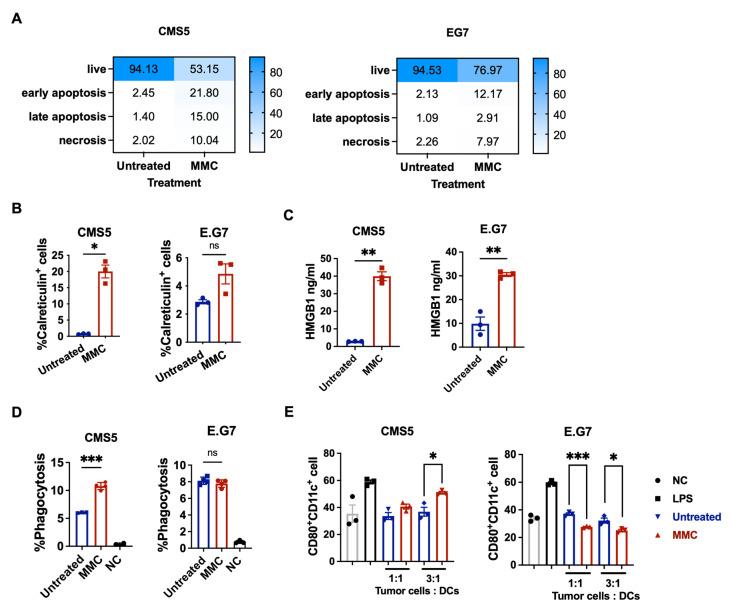
Cancer is a major public health threat, and researchers are constantly looking for new ways to develop effective treatments. One approach is the use of cancer vaccines, which work by boosting the body's immune system to fight cancer. The goal of this study was to develop an effective cancer vaccine using rendered-inactive tumor cells. A CMS5 fibrosarcoma tumor model in BALB/c mice and an E.G7 lymphoma tumor model in C57BL/6 mice were used to evaluate how mitomycin C-inactivated tumor cells mediated tumor protection. The results showed that immunization with inactivated CMS5 cells significantly improved tumor suppression after a challenge with live CMS5 tumor cells, but no effect was observed using the E.G7 tumor model. The results suggested that DC (dendritic cell) responses to tumor antigens are critical. The maturation and activation of DCs were effectively promoted by mitomycin C-treated CMS5 cells, as well as enhanced phagocytosis ability in vitro. The tumor-protective effects established by the vaccination of inactivated CMS5 cells were CD8+ T cell-dependent, as the antitumor responses disappeared after eliminating CD8+ T cells. It was found that the tumor-prevention efficacy was dramatically increased by combining inactivated CM55 tumor cells with anti-CD25 antibodies to temporarily deplete Treg cells (regulatory T cells). This strategy could also significantly induce the rejection against E.G7 tumors. In addition, vaccination with anti-CD25 antibodies plus inactivated CMS5 cells elicited antitumor responses against heterologous tumors. According to the findings of this study, combining the immunization of inactivated tumor cells with an anti-CD25 antibody may be an effective method for cancer prevention.

摘要

癌症是主要的公共卫生威胁,研究人员一直在不断寻找开发有效治疗方法的新途径。一种方法是使用癌症疫苗,其作用原理是增强机体免疫系统来对抗癌症。本研究的目的是利用经灭活处理的肿瘤细胞开发一种有效的癌症疫苗。采用BALB/c小鼠的CMS5纤维肉瘤肿瘤模型和C57BL/6小鼠的E.G7淋巴瘤肿瘤模型来评估丝裂霉素C灭活的肿瘤细胞介导的肿瘤保护作用。结果显示,用灭活的CMS5细胞免疫可显著提高在受到活的CMS5肿瘤细胞攻击后的肿瘤抑制效果,但在E.G7肿瘤模型中未观察到效果。结果表明,树突状细胞(DC)对肿瘤抗原的反应至关重要。丝裂霉素C处理的CMS5细胞有效促进了DC的成熟和激活,以及体外吞噬能力的增强。灭活的CMS5细胞疫苗接种所建立的肿瘤保护作用依赖于CD8⁺T细胞,因为在清除CD8⁺T细胞后抗肿瘤反应消失。研究发现,将灭活的CM55肿瘤细胞与抗CD25抗体联合使用以暂时耗竭调节性T细胞(Treg细胞)可显著提高肿瘤预防效果。该策略还可显著诱导对E.G7肿瘤的排斥反应。此外,用抗CD25抗体加灭活的CMS5细胞进行疫苗接种可引发针对异源肿瘤的抗肿瘤反应。根据本研究结果,将灭活肿瘤细胞免疫与抗CD25抗体联合使用可能是一种有效的癌症预防方法。

https://cdn.ncbi.nlm.nih.gov/pmc/blobs/dee6/10458160/5efa082f3be8/vaccines-11-01330-g005.jpg
https://cdn.ncbi.nlm.nih.gov/pmc/blobs/dee6/10458160/ed6d37900f93/vaccines-11-01330-g001.jpg
https://cdn.ncbi.nlm.nih.gov/pmc/blobs/dee6/10458160/7104123d098b/vaccines-11-01330-g002.jpg
https://cdn.ncbi.nlm.nih.gov/pmc/blobs/dee6/10458160/61fd759c2b9c/vaccines-11-01330-g003.jpg
https://cdn.ncbi.nlm.nih.gov/pmc/blobs/dee6/10458160/94b7e4b4e612/vaccines-11-01330-g004.jpg
https://cdn.ncbi.nlm.nih.gov/pmc/blobs/dee6/10458160/5efa082f3be8/vaccines-11-01330-g005.jpg
https://cdn.ncbi.nlm.nih.gov/pmc/blobs/dee6/10458160/ed6d37900f93/vaccines-11-01330-g001.jpg
https://cdn.ncbi.nlm.nih.gov/pmc/blobs/dee6/10458160/7104123d098b/vaccines-11-01330-g002.jpg
https://cdn.ncbi.nlm.nih.gov/pmc/blobs/dee6/10458160/61fd759c2b9c/vaccines-11-01330-g003.jpg
https://cdn.ncbi.nlm.nih.gov/pmc/blobs/dee6/10458160/94b7e4b4e612/vaccines-11-01330-g004.jpg
https://cdn.ncbi.nlm.nih.gov/pmc/blobs/dee6/10458160/5efa082f3be8/vaccines-11-01330-g005.jpg

相似文献

1
Developing Effective Cancer Vaccines Using Rendered-Inactive Tumor Cells.使用灭活肿瘤细胞开发有效的癌症疫苗。
Vaccines (Basel). 2023 Aug 5;11(8):1330. doi: 10.3390/vaccines11081330.
2
CD4-directed peptide vaccination augments an antitumor response, but efficacy is limited by the number of CD8+ T cell precursors.靶向CD4的肽疫苗接种可增强抗肿瘤反应,但疗效受CD8 + T细胞前体数量的限制。
J Immunol. 2004 Apr 1;172(7):4215-24. doi: 10.4049/jimmunol.172.7.4215.
3
An alphavirus-based adjuvant enhances serum and mucosal antibodies, T cells, and protective immunity to influenza virus in neonatal mice.基于甲病毒的佐剂增强了新生小鼠血清和粘膜抗体、T 细胞以及对流感病毒的保护免疫。
J Virol. 2014 Aug;88(16):9182-96. doi: 10.1128/JVI.00327-14. Epub 2014 Jun 4.
4
Inactivated Sendai virus particles eradicate tumors by inducing immune responses through blocking regulatory T cells.灭活的仙台病毒颗粒通过阻断调节性T细胞诱导免疫反应来根除肿瘤。
Cancer Res. 2007 Jan 1;67(1):227-36. doi: 10.1158/0008-5472.CAN-06-1615.
5
Impact of anti-CD25 monoclonal antibody on dendritic cell-tumor fusion vaccine efficacy in a murine melanoma model.抗 CD25 单克隆抗体对树突状细胞瘤融合疫苗在小鼠黑色素瘤模型中的疗效的影响。
J Transl Med. 2013 Jun 17;11:148. doi: 10.1186/1479-5876-11-148.
6
CD25+ regulatory T cell inhibition enhances vaccine-induced immunity to neuroblastoma.CD25 + 调节性T细胞抑制增强疫苗诱导的对神经母细胞瘤的免疫反应。
J Immunother. 2007 Feb-Mar;30(2):203-14. doi: 10.1097/01.cji.0000211336.91513.dd.
7
B7-1 amplifies the response to interleukin-2-secreting tumor vaccines in vivo, but fails to induce a response by naive cells in vitro.B7-1可在体内增强对分泌白细胞介素-2的肿瘤疫苗的反应,但在体外不能诱导未致敏细胞产生反应。
Hum Gene Ther. 1995 Oct;6(10):1299-306. doi: 10.1089/hum.1995.6.10-1299.
8
Dendritic cells loaded with stressed tumor cells elicit long-lasting protective tumor immunity in mice depleted of CD4+CD25+ regulatory T cells.负载应激肿瘤细胞的树突状细胞在耗尽CD4+CD25+调节性T细胞的小鼠中引发持久的保护性肿瘤免疫。
J Immunol. 2005 Jan 1;174(1):90-8. doi: 10.4049/jimmunol.174.1.90.
9
Characterization of immune responses induced by inactivated, live attenuated and DNA vaccines against Japanese encephalitis virus in mice.针对日本脑炎病毒的灭活疫苗、减毒活疫苗和 DNA 疫苗诱导的免疫应答特征。
Vaccine. 2013 Aug 28;31(38):4136-42. doi: 10.1016/j.vaccine.2013.06.099. Epub 2013 Jul 8.
10
DC vaccination with anti-CD25 treatment leads to long-term immunity against experimental glioma.采用抗CD25治疗的树突状细胞疫苗接种可产生针对实验性胶质瘤的长期免疫。
Neuro Oncol. 2009 Oct;11(5):529-42. doi: 10.1215/15228517-2009-004. Epub 2009 Mar 31.

引用本文的文献

1
Grain-sized moxibustion activates dendritic cells to enhance the antitumor immunity of cancer vaccines.麦粒灸激活树突状细胞以增强癌症疫苗的抗肿瘤免疫力。
Chin Med. 2025 May 27;20(1):73. doi: 10.1186/s13020-025-01134-w.

本文引用的文献

1
Rethinking Antigen Source: Cancer Vaccines Based on Whole Tumor Cell/tissue Lysate or Whole Tumor Cell.重新思考抗原来源:基于全肿瘤细胞/组织裂解物或全肿瘤细胞的癌症疫苗。
Adv Sci (Weinh). 2023 Aug;10(22):e2300121. doi: 10.1002/advs.202300121. Epub 2023 May 31.
2
Engineered tumor cell-derived vaccines against cancer: The art of combating poison with poison.工程化肿瘤细胞衍生的抗癌疫苗:以毒攻毒的艺术。
Bioact Mater. 2022 Oct 26;22:491-517. doi: 10.1016/j.bioactmat.2022.10.016. eCollection 2023 Apr.
3
Cancer vaccines: the next immunotherapy frontier.
癌症疫苗:下一个免疫治疗前沿。
Nat Cancer. 2022 Aug;3(8):911-926. doi: 10.1038/s43018-022-00418-6. Epub 2022 Aug 23.
4
Cancer Neoantigens: Challenges and Future Directions for Prediction, Prioritization, and Validation.癌症新抗原:预测、优先级排序及验证面临的挑战与未来方向
Front Oncol. 2022 Mar 3;12:836821. doi: 10.3389/fonc.2022.836821. eCollection 2022.
5
Cancer vaccines as promising immuno-therapeutics: platforms and current progress.癌症疫苗作为有前途的免疫疗法:平台和当前进展。
J Hematol Oncol. 2022 Mar 18;15(1):28. doi: 10.1186/s13045-022-01247-x.
6
Immunotherapy of Cancer by Targeting Regulatory T cells.通过靶向调节性T细胞进行癌症免疫治疗
Int Immunopharmacol. 2022 Mar;104:108469. doi: 10.1016/j.intimp.2021.108469. Epub 2022 Jan 7.
7
Two novel human anti-CD25 antibodies with antitumor activity inversely related to their affinity and in vitro activity.两种新型人源抗 CD25 抗体具有抗肿瘤活性,其亲和力和体外活性呈负相关。
Sci Rep. 2021 Nov 25;11(1):22966. doi: 10.1038/s41598-021-02449-y.
8
CD27 expression on Treg cells limits immune responses against tumors.Treg 细胞上的 CD27 表达限制了针对肿瘤的免疫反应。
J Mol Med (Berl). 2022 Mar;100(3):439-449. doi: 10.1007/s00109-021-02116-9. Epub 2021 Aug 23.
9
Damage-Associated Molecular Patterns Modulation by microRNA: Relevance on Immunogenic Cell Death and Cancer Treatment Outcome.微小RNA对损伤相关分子模式的调控:与免疫原性细胞死亡及癌症治疗结果的相关性
Cancers (Basel). 2021 May 24;13(11):2566. doi: 10.3390/cancers13112566.
10
CD25-T-depleting antibodies preserving IL-2 signaling on effector T cells enhance effector activation and antitumor immunity.CD25-T 耗竭抗体保留效应 T 细胞上的 IL-2 信号转导,增强效应激活和抗肿瘤免疫。
Nat Cancer. 2020 Dec;1(12):1153-1166. doi: 10.1038/s43018-020-00133-0. Epub 2020 Nov 9.