Funasaki Shintaro, Hatano Atsushi, Nakatsumi Hirokazu, Koga Daisuke, Sugahara Osamu, Yumimoto Kanae, Baba Masaya, Matsumoto Masaki, Nakayama Keiichi I
Department of Molecular and Cellular Biology, Medical Institute of Bioregulation, Kyushu University, Fukuoka, Fukuoka 812-8582, Japan.
Laboratory of Cancer Metabolism, International Research Center for Medical Sciences (IRCMS), Kumamoto University, Kumamoto, Kumamoto 860-0811, Japan.
iScience. 2023 Aug 9;26(9):107552. doi: 10.1016/j.isci.2023.107552. eCollection 2023 Sep 15.
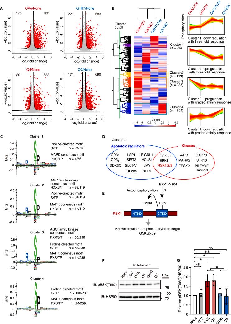
Developing CD4CD8 double-positive (DP) thymocytes with randomly generated T cell receptors (TCRs) undergo positive (maturation) or negative (apoptosis) selection on the basis of the strength of TCR stimulation. Selection fate is determined by engagement of TCR ligands with a subtle difference in affinity, but the molecular details of TCR signaling leading to the different selection outcomes have remained unclear. We performed phosphoproteome analysis of DP thymocytes and found that p90 ribosomal protein kinase (RSK) phosphorylation at Thr was induced specifically by high-affinity peptide ligands. Such phosphorylation of RSK triggered its translocation to the nucleus, where it phosphorylated the nuclear receptor Nur77 and thereby promoted its mitochondrial translocation for apoptosis induction. Inhibition of RSK activity protected DP thymocytes from antigen-induced cell death. We propose that RSK phosphorylation constitutes a mechanism by which DP thymocytes generate a stepwise and binary signal in response to exposure to TCR ligands with a graded affinity.
发育中的带有随机生成的T细胞受体(TCR)的CD4CD8双阳性(DP)胸腺细胞,会根据TCR刺激的强度经历阳性(成熟)或阴性(凋亡)选择。选择命运由TCR配体以细微的亲和力差异结合来决定,但导致不同选择结果的TCR信号传导的分子细节仍不清楚。我们对DP胸腺细胞进行了磷酸化蛋白质组分析,发现苏氨酸处的p90核糖体蛋白激酶(RSK)磷酸化是由高亲和力肽配体特异性诱导的。RSK的这种磷酸化触发了它向细胞核的转位,在细胞核中它使核受体Nur77磷酸化,从而促进其向线粒体转位以诱导凋亡。抑制RSK活性可保护DP胸腺细胞免受抗原诱导的细胞死亡。我们提出,RSK磷酸化构成了一种机制,通过该机制DP胸腺细胞在暴露于具有分级亲和力的TCR配体时产生逐步和二元信号。