Suppr超能文献

短期强化禁食可增强人类红细胞的免疫功能。

Short-term intensive fasting enhances the immune function of red blood cells in humans.

作者信息

Fang Yixuan, Qian Jiawei, Xu Li, Wei Wen, Bu Wenwen, Zhang Suping, Lv Yaqi, Li Lei, Zhao Chen, Gao Xueqin, Gu Yue, Wang Li, Chen Zixing, Wang Xiao, Zhang Ruizhi, Xu Youjia, Yang Yanjun, Lu Jie, Yan Zhanjun, Wang Mingyuan, Tang Longhai, Yuan Na, Wang Jianrong

机构信息

Research Center for Blood Engineering and Manufacturing, Cyrus Tang Medical Institute, Suzhou Medical College of Soochow University, Suzhou, 215123, China.

National Research Center for Hematological Diseases, State Key Laboratory of Radiation Medicine and Protection, Collaborative Innovation Center of Hematology, Soochow University, Soochow, China.

出版信息

Immun Ageing. 2023 Aug 30;20(1):44. doi: 10.1186/s12979-023-00359-3.

Abstract

BACKGROUND

Fasting is known to influence the immune functions of leukocytes primarily by regulating their mobilization and redistribution between the bone marrow and the peripheral tissues or circulation, in particular via relocalization of leukocytes back in the bone marrow. However, how the immune system responds to the increased risk of invasion by infectious pathogens with fewer leukocytes in the peripheral blood during fasting intervention remains an open question.

RESULTS

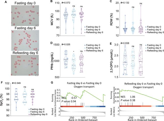
We used proteomic, biochemical and flow cytometric tools to evaluate the impact of short-term intensive fasting (STIF), known as beego, on red blood cells by profiling the cells from the STIF subjects before and after 6 days of fasting and 6 days of gradual refeeding. We found that STIF, by triggering the activation of the complement system via the complement receptor on the membrane of red blood cells, boosts fairly sustainable function of red blood cells in immune responses in close relation to various pathogens, including viruses, bacteria and parasites, particularly with the pronounced capacity to defend against SARS-CoV-2, without compromising their oxygen delivery capacity and viability.

CONCLUSION

STIF fosters the immune function of red blood cells and therefore, it may be considered as a nonmedical intervention option for the stronger capacity of red blood cells to combat infectious diseases.

摘要

背景

已知禁食主要通过调节白细胞在骨髓与外周组织或循环之间的动员和重新分布,特别是通过白细胞重新定位于骨髓,来影响白细胞的免疫功能。然而,在禁食干预期间,免疫系统如何应对外周血中白细胞减少导致的感染病原体入侵风险增加,仍是一个悬而未决的问题。

结果

我们使用蛋白质组学、生化和流式细胞术工具,通过对短期强化禁食(STIF,即辟谷)受试者在禁食6天和逐渐恢复进食6天前后的细胞进行分析,评估STIF对红细胞的影响。我们发现,STIF通过红细胞膜上的补体受体触发补体系统的激活,增强了红细胞在与包括病毒、细菌和寄生虫在内的各种病原体相关的免疫反应中的相当可持续的功能,特别是具有显著的抵御SARS-CoV-2的能力,同时不损害其氧气输送能力和活力。

结论

STIF促进红细胞的免疫功能,因此,对于红细胞增强抗击传染病的能力而言,它可被视为一种非医学干预选择。

https://cdn.ncbi.nlm.nih.gov/pmc/blobs/11e0/10469874/442d75ebe429/12979_2023_359_Fig2_HTML.jpg

文献检索

告别复杂PubMed语法,用中文像聊天一样搜索,搜遍4000万医学文献。AI智能推荐,让科研检索更轻松。

立即免费搜索

文件翻译

保留排版,准确专业,支持PDF/Word/PPT等文件格式,支持 12+语言互译。

免费翻译文档

深度研究

AI帮你快速写综述,25分钟生成高质量综述,智能提取关键信息,辅助科研写作。

立即免费体验