• 文献检索
  • 文档翻译
  • 深度研究
  • 学术资讯
  • Suppr Zotero 插件Zotero 插件
  • 邀请有礼
  • 套餐&价格
  • 历史记录
应用&插件
Suppr Zotero 插件Zotero 插件浏览器插件Mac 客户端Windows 客户端微信小程序
定价
高级版会员购买积分包购买API积分包
服务
文献检索文档翻译深度研究API 文档MCP 服务
关于我们
关于 Suppr公司介绍联系我们用户协议隐私条款
关注我们

Suppr 超能文献

核心技术专利:CN118964589B侵权必究
粤ICP备2023148730 号-1Suppr @ 2026

文献检索

告别复杂PubMed语法,用中文像聊天一样搜索,搜遍4000万医学文献。AI智能推荐,让科研检索更轻松。

立即免费搜索

文件翻译

保留排版,准确专业,支持PDF/Word/PPT等文件格式,支持 12+语言互译。

免费翻译文档

深度研究

AI帮你快速写综述,25分钟生成高质量综述,智能提取关键信息,辅助科研写作。

立即免费体验

线粒体自噬受损会在感染结核分枝杆菌的巨噬细胞中引发抗菌反应。

Impaired mitophagy induces antimicrobial responses in macrophages infected with Mycobacterium tuberculosis.

作者信息

Lee Junghwan, Lee Seong-Ahn, Son Sang-Hun, Choi Ji-Ae, Nguyen Tam Doan, Kim Jaewhan, Son Doyi, Song Chang-Hwa

机构信息

Department of Microbiology, Department of Medical Science, College of Medicine, Chungnam National University, 266 Munhwa‑ro, Jung‑gu, Daejeon, 35015, South Korea.

Department of Medical Science, College of Medicine, Chungnam National University, 266 Munhwa-ro, Jung-gu, Daejeon, 35015, South Korea.

出版信息

Cell Biosci. 2023 Aug 30;13(1):158. doi: 10.1186/s13578-023-01107-2.

DOI:10.1186/s13578-023-01107-2
PMID:37649112
原文链接:https://pmc.ncbi.nlm.nih.gov/articles/PMC10470153/
Abstract

BACKGROUND

Mitophagy, mitochondrial selective autophagy, plays a pivotal role in the maintenance of cellular homeostasis in response to cellular stress. However, the role of mitophagy in macrophages during infection has not been elucidated. To determine whether mitophagy regulates intracellular pathogen survival, macrophages were infected with Mycobacterium tuberculosis (Mtb), an intracellular bacterium.

RESULTS

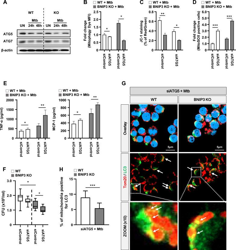
We showed that Mtb-infected macrophages induced mitophagy through BCL2/adenovirus E1B 19 kDa protein-interacting protein 3 (BNIP3) activation. In contrast, BNIP3-deficient macrophages failed to induce mitophagy, resulting in reduced mitochondrial membrane potential in response to Mtb infection. Moreover, the accumulation of damaged mitochondria due to BNIP3 deficiency generated higher levels of mitochondrial reactive oxygen species (mROS) compared to the control, suppressing the intracellular survival of Mtb. We observed that siBNIP3 suppressed intracellular Mtb in mice lungs.

CONCLUSION

We found that BNIP3 plays a critical role in the regulation of mitophagy during Mtb infection. The inhibition of mitophagy suppresses Mtb growth in macrophages through increased mROS production. Therefore, BNIP3 might be a novel therapeutic target for tuberculosis treatment.

摘要

背景

线粒体自噬,即线粒体选择性自噬,在细胞应对应激时维持细胞内稳态中起关键作用。然而,线粒体自噬在感染过程中巨噬细胞内的作用尚未阐明。为了确定线粒体自噬是否调节细胞内病原体的存活,用细胞内细菌结核分枝杆菌(Mtb)感染巨噬细胞。

结果

我们发现,感染Mtb的巨噬细胞通过激活BCL2/腺病毒E1B 19 kDa蛋白相互作用蛋白3(BNIP3)诱导线粒体自噬。相反,缺乏BNIP3的巨噬细胞无法诱导线粒体自噬,导致在应对Mtb感染时线粒体膜电位降低。此外,与对照相比,由于BNIP3缺乏导致的受损线粒体积累产生了更高水平的线粒体活性氧(mROS),抑制了Mtb的细胞内存活。我们观察到,siBNIP3抑制了小鼠肺内细胞内的Mtb。

结论

我们发现BNIP3在Mtb感染期间线粒体自噬的调节中起关键作用。线粒体自噬的抑制通过增加mROS的产生来抑制巨噬细胞中Mtb的生长。因此,BNIP3可能是结核病治疗的一个新的治疗靶点。

https://cdn.ncbi.nlm.nih.gov/pmc/blobs/42af/10470153/20f8502c7c8b/13578_2023_1107_Fig10_HTML.jpg
https://cdn.ncbi.nlm.nih.gov/pmc/blobs/42af/10470153/e7ee2a3babc1/13578_2023_1107_Fig1_HTML.jpg
https://cdn.ncbi.nlm.nih.gov/pmc/blobs/42af/10470153/b93dcd7b73fc/13578_2023_1107_Fig2_HTML.jpg
https://cdn.ncbi.nlm.nih.gov/pmc/blobs/42af/10470153/a705b5bf4393/13578_2023_1107_Fig3_HTML.jpg
https://cdn.ncbi.nlm.nih.gov/pmc/blobs/42af/10470153/ec994aff15d8/13578_2023_1107_Fig4_HTML.jpg
https://cdn.ncbi.nlm.nih.gov/pmc/blobs/42af/10470153/9dcfd11b7611/13578_2023_1107_Fig5_HTML.jpg
https://cdn.ncbi.nlm.nih.gov/pmc/blobs/42af/10470153/acb031daf583/13578_2023_1107_Fig6_HTML.jpg
https://cdn.ncbi.nlm.nih.gov/pmc/blobs/42af/10470153/6aea37a8e1c7/13578_2023_1107_Fig7_HTML.jpg
https://cdn.ncbi.nlm.nih.gov/pmc/blobs/42af/10470153/530e756ee5c5/13578_2023_1107_Fig8_HTML.jpg
https://cdn.ncbi.nlm.nih.gov/pmc/blobs/42af/10470153/6ca0c53b9c25/13578_2023_1107_Fig9_HTML.jpg
https://cdn.ncbi.nlm.nih.gov/pmc/blobs/42af/10470153/20f8502c7c8b/13578_2023_1107_Fig10_HTML.jpg
https://cdn.ncbi.nlm.nih.gov/pmc/blobs/42af/10470153/e7ee2a3babc1/13578_2023_1107_Fig1_HTML.jpg
https://cdn.ncbi.nlm.nih.gov/pmc/blobs/42af/10470153/b93dcd7b73fc/13578_2023_1107_Fig2_HTML.jpg
https://cdn.ncbi.nlm.nih.gov/pmc/blobs/42af/10470153/a705b5bf4393/13578_2023_1107_Fig3_HTML.jpg
https://cdn.ncbi.nlm.nih.gov/pmc/blobs/42af/10470153/ec994aff15d8/13578_2023_1107_Fig4_HTML.jpg
https://cdn.ncbi.nlm.nih.gov/pmc/blobs/42af/10470153/9dcfd11b7611/13578_2023_1107_Fig5_HTML.jpg
https://cdn.ncbi.nlm.nih.gov/pmc/blobs/42af/10470153/acb031daf583/13578_2023_1107_Fig6_HTML.jpg
https://cdn.ncbi.nlm.nih.gov/pmc/blobs/42af/10470153/6aea37a8e1c7/13578_2023_1107_Fig7_HTML.jpg
https://cdn.ncbi.nlm.nih.gov/pmc/blobs/42af/10470153/530e756ee5c5/13578_2023_1107_Fig8_HTML.jpg
https://cdn.ncbi.nlm.nih.gov/pmc/blobs/42af/10470153/6ca0c53b9c25/13578_2023_1107_Fig9_HTML.jpg
https://cdn.ncbi.nlm.nih.gov/pmc/blobs/42af/10470153/20f8502c7c8b/13578_2023_1107_Fig10_HTML.jpg

相似文献

1
Impaired mitophagy induces antimicrobial responses in macrophages infected with Mycobacterium tuberculosis.线粒体自噬受损会在感染结核分枝杆菌的巨噬细胞中引发抗菌反应。
Cell Biosci. 2023 Aug 30;13(1):158. doi: 10.1186/s13578-023-01107-2.
2
induces mitophagy to suppress host xenophagy for its intracellular survival.诱导细胞自噬来抑制宿主异噬作用,从而实现其细胞内生存。
Autophagy. 2022 Jun;18(6):1401-1415. doi: 10.1080/15548627.2021.1987671. Epub 2021 Oct 31.
3
BNIP3 (BCL2 interacting protein 3) regulates pluripotency by modulating mitochondrial homeostasis via mitophagy.BNIP3(BCL2 相互作用蛋白 3)通过调节线粒体自噬来调节多能性,从而调节线粒体稳态。
Cell Death Dis. 2022 Apr 11;13(4):334. doi: 10.1038/s41419-022-04795-9.
4
XBP1-mediated activation of the STING signalling pathway in macrophages contributes to liver fibrosis progression.巨噬细胞中XBP1介导的STING信号通路激活促进肝纤维化进展。
JHEP Rep. 2022 Aug 18;4(11):100555. doi: 10.1016/j.jhepr.2022.100555. eCollection 2022 Nov.
5
Mitophagy regulates mitochondrial network signaling, oxidative stress, and apoptosis during myoblast differentiation.自噬调节成肌细胞分化过程中线粒体网络信号、氧化应激和细胞凋亡。
Autophagy. 2019 Sep;15(9):1606-1619. doi: 10.1080/15548627.2019.1591672. Epub 2019 Apr 7.
6
TLR7 Stimulation With Imiquimod Induces Selective Autophagy and Controls Growth in Mouse Macrophages.咪喹莫特刺激Toll样受体7可诱导小鼠巨噬细胞发生选择性自噬并控制其生长。
Front Microbiol. 2020 Jul 17;11:1684. doi: 10.3389/fmicb.2020.01684. eCollection 2020.
7
IGF-1 Signalling Regulates Mitochondria Dynamics and Turnover through a Conserved GSK-3β-Nrf2-BNIP3 Pathway.IGF-1 信号通过保守的 GSK-3β-Nrf2-BNIP3 途径调节线粒体动力学和周转。
Cells. 2020 Jan 8;9(1):147. doi: 10.3390/cells9010147.
8
-Induced Mitophagy That Balances Mitochondrial Homeostasis and mROS-Mediated Bactericidal Activity.诱导自噬以平衡线粒体稳态和 mROS 介导的杀菌活性。
Microbiol Spectr. 2022 Jun 29;10(3):e0071822. doi: 10.1128/spectrum.00718-22. Epub 2022 Jun 6.
9
Inhibiting NLRP3 inflammasome attenuates apoptosis in contrast-induced acute kidney injury through the upregulation of HIF1A and BNIP3-mediated mitophagy.抑制 NLRP3 炎性小体通过上调 HIF1A 和 BNIP3 介导的线粒体自噬减轻对比剂诱导的急性肾损伤中的细胞凋亡。
Autophagy. 2021 Oct;17(10):2975-2990. doi: 10.1080/15548627.2020.1848971. Epub 2020 Dec 19.
10
Aryl hydrocarbon receptor maintains hepatic mitochondrial homeostasis in mice.芳烃受体维持小鼠肝脏线粒体的动态平衡。
Mol Metab. 2023 Jun;72:101717. doi: 10.1016/j.molmet.2023.101717. Epub 2023 Mar 31.

引用本文的文献

1
Mitophagy: A Potential Therapeutic Target for Tuberculosis Immunotherapy.线粒体自噬:结核病免疫治疗的潜在治疗靶点。
Immunotargets Ther. 2025 Jul 22;14:773-786. doi: 10.2147/ITT.S518628. eCollection 2025.
2
Mitochondria-Nuclear Crosstalk: Orchestrating mtDNA Maintenance.线粒体-细胞核相互作用:协调线粒体DNA的维持
Environ Mol Mutagen. 2025 Jun;66(5):222-242. doi: 10.1002/em.70013. Epub 2025 May 26.
3
Mechanism and role of mitophagy in the development of severe infection.线粒体自噬在严重感染发生发展中的机制及作用

本文引用的文献

1
ROS-mediated BNIP3-dependent mitophagy promotes coelomocyte survival in in response to infection.ROS 介导线粒体自噬依赖 BNIP3 促进体腔细胞在 感染后的存活。
Zool Res. 2022 Mar 18;43(2):285-300. doi: 10.24272/j.issn.2095-8137.2021.460.
2
induces mitophagy to suppress host xenophagy for its intracellular survival.诱导细胞自噬来抑制宿主异噬作用,从而实现其细胞内生存。
Autophagy. 2022 Jun;18(6):1401-1415. doi: 10.1080/15548627.2021.1987671. Epub 2021 Oct 31.
3
Regulation of redox signaling in HIF-1-dependent tumor angiogenesis.
Cell Death Discov. 2024 Feb 19;10(1):88. doi: 10.1038/s41420-024-01844-4.
氧化还原信号在 HIF-1 依赖性肿瘤血管生成中的调控。
FEBS J. 2022 Sep;289(18):5413-5425. doi: 10.1111/febs.16110. Epub 2021 Jul 16.
4
Effect of Reactive Oxygen Species on the Endoplasmic Reticulum and Mitochondria during Intracellular Pathogen Infection of Mammalian Cells.活性氧物种在哺乳动物细胞内病原体感染过程中对内质网和线粒体的影响
Antioxidants (Basel). 2021 May 28;10(6):872. doi: 10.3390/antiox10060872.
5
BAG2-Mediated Inhibition of CHIP Expression and Overexpression of MDM2 Contribute to the Initiation of Endometriosis by Modulating Estrogen Receptor Status.BAG2介导的CHIP表达抑制和MDM2过表达通过调节雌激素受体状态促进子宫内膜异位症的发生。
Front Cell Dev Biol. 2021 Apr 27;8:554190. doi: 10.3389/fcell.2020.554190. eCollection 2020.
6
Mycobacterial Control of Host Mitochondria: Bioenergetic and Metabolic Changes Shaping Cell Fate and Infection Outcome.分枝杆菌对宿主线粒体的控制:生物能量和代谢变化塑造细胞命运和感染结局。
Front Cell Infect Microbiol. 2020 Sep 30;10:457. doi: 10.3389/fcimb.2020.00457. eCollection 2020.
7
HIF-1α-BNIP3-mediated mitophagy in tubular cells protects against renal ischemia/reperfusion injury.缺氧诱导因子-1α(HIF-1α)-BNIP3 介导线粒体自噬可保护肾小管细胞免受肾缺血/再灌注损伤。
Redox Biol. 2020 Sep;36:101671. doi: 10.1016/j.redox.2020.101671. Epub 2020 Aug 7.
8
The Long and the Short of PTEN in the Regulation of Mitophagy.PTEN在调控线粒体自噬中的长短效应
Front Cell Dev Biol. 2020 May 13;8:299. doi: 10.3389/fcell.2020.00299. eCollection 2020.
9
Mitochondrial reactive oxygen species as major effectors of antimicrobial immunity.线粒体活性氧作为抗菌免疫的主要效应分子。
PLoS Pathog. 2020 May 28;16(5):e1008470. doi: 10.1371/journal.ppat.1008470. eCollection 2020 May.
10
Berberine suppresses influenza virus-triggered NLRP3 inflammasome activation in macrophages by inducing mitophagy and decreasing mitochondrial ROS.小檗碱通过诱导线粒体自噬和减少线粒体 ROS 来抑制流感病毒触发的巨噬细胞中的 NLRP3 炎性体激活。
J Leukoc Biol. 2020 Jul;108(1):253-266. doi: 10.1002/JLB.3MA0320-358RR. Epub 2020 Apr 9.