• 文献检索
  • 文档翻译
  • 深度研究
  • 学术资讯
  • Suppr Zotero 插件Zotero 插件
  • 邀请有礼
  • 套餐&价格
  • 历史记录
应用&插件
Suppr Zotero 插件Zotero 插件浏览器插件Mac 客户端Windows 客户端微信小程序
定价
高级版会员购买积分包购买API积分包
服务
文献检索文档翻译深度研究API 文档MCP 服务
关于我们
关于 Suppr公司介绍联系我们用户协议隐私条款
关注我们

Suppr 超能文献

核心技术专利:CN118964589B侵权必究
粤ICP备2023148730 号-1Suppr @ 2026

文献检索

告别复杂PubMed语法,用中文像聊天一样搜索,搜遍4000万医学文献。AI智能推荐,让科研检索更轻松。

立即免费搜索

文件翻译

保留排版,准确专业,支持PDF/Word/PPT等文件格式,支持 12+语言互译。

免费翻译文档

深度研究

AI帮你快速写综述,25分钟生成高质量综述,智能提取关键信息,辅助科研写作。

立即免费体验

CD56自然杀伤细胞优先杀伤增殖中的CD4 T细胞。

CD56 natural killer cells preferentially kill proliferating CD4 T cells.

作者信息

Lee Mercede, Bell Charles J M, Rubio Garcia Arcadio, Godfrey Leila, Pekalski Marcin, Wicker Linda S, Todd John A, Ferreira Ricardo C

机构信息

JDRF/Wellcome Diabetes and Inflammation Laboratory, Wellcome Centre for Human Genetics, Nuffield Department of Medicine, NIHR Oxford Biomedical Research Centre, University of Oxford, Oxford, UK.

出版信息

Discov Immunol. 2023 Aug 11;2(1):kyad012. doi: 10.1093/discim/kyad012. eCollection 2023.

DOI:10.1093/discim/kyad012
PMID:37649552
原文链接:https://pmc.ncbi.nlm.nih.gov/articles/PMC10465185/
Abstract

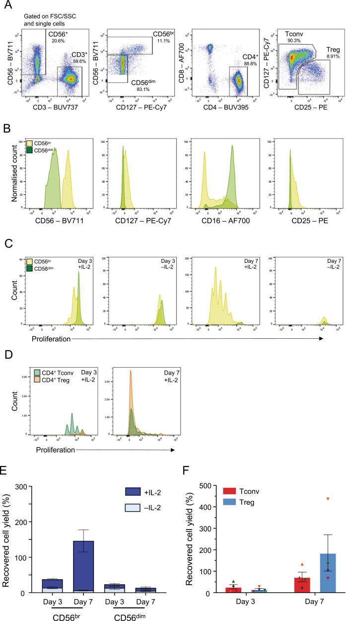
Human CD56 natural killer (NK) cells represent a small subset of CD56 NK cells in circulation and are largely tissue-resident. The frequency and number of CD56 NK cells in blood has been shown to increase following administration of low-dose IL-2 (LD-IL2), a therapy aimed to specifically expand CD4 regulatory T cells (Tregs). Given the potential clinical application of LD-IL-2 immunotherapy across several immune diseases, including the autoimmune disease type 1 diabetes, a better understanding of the functional consequences of this expansion is urgently needed. In this study, we developed an co-culture assay with activated CD4 T cells to measure NK cell killing efficiency. We show that CD56 and CD56 NK cells show similar efficiency at killing activated CD4 conventional T (Tconv) and Treg cell subsets. However, in contrast to CD56 cells, CD56 NK cells preferentially target highly proliferative cells. We hypothesize that CD56 NK cells have an immunoregulatory role through the elimination of proliferating autoreactive CD4 Tconv cells that have escaped Treg suppression. These results have implications for the interpretation of current and future trials of LD-IL-2 by providing evidence for a new, possibly beneficial immunomodulatory mechanism of LD-IL-2-expanded CD56 NK cells.

摘要

人CD56自然杀伤(NK)细胞是循环中CD56 NK细胞的一个小亚群,主要驻留在组织中。低剂量白细胞介素-2(LD-IL2)给药后,血液中CD56 NK细胞的频率和数量已被证明会增加,LD-IL2是一种旨在特异性扩增CD4调节性T细胞(Tregs)的疗法。鉴于LD-IL-2免疫疗法在包括自身免疫性1型糖尿病在内的多种免疫疾病中的潜在临床应用,迫切需要更好地了解这种扩增的功能后果。在本研究中,我们开发了一种与活化的CD4 T细胞共培养的检测方法,以测量NK细胞的杀伤效率。我们发现,CD56⁺和CD56⁻ NK细胞在杀伤活化的CD4常规T(Tconv)细胞和Treg细胞亚群方面表现出相似的效率。然而,与CD56⁺细胞不同,CD56⁻ NK细胞优先靶向高增殖细胞。我们推测,CD56⁻ NK细胞通过消除逃避Treg抑制的增殖性自身反应性CD4 Tconv细胞而具有免疫调节作用。这些结果通过为LD-IL-2扩增的CD56⁻ NK细胞的一种新的、可能有益的免疫调节机制提供证据,对当前和未来LD-IL-2试验的解释具有重要意义。

https://cdn.ncbi.nlm.nih.gov/pmc/blobs/a41a/10917165/6deca06cf08f/kyad012_fig2.jpg
https://cdn.ncbi.nlm.nih.gov/pmc/blobs/a41a/10917165/3368c1b90ad5/kyad012_fig1.jpg
https://cdn.ncbi.nlm.nih.gov/pmc/blobs/a41a/10917165/6deca06cf08f/kyad012_fig2.jpg
https://cdn.ncbi.nlm.nih.gov/pmc/blobs/a41a/10917165/3368c1b90ad5/kyad012_fig1.jpg
https://cdn.ncbi.nlm.nih.gov/pmc/blobs/a41a/10917165/6deca06cf08f/kyad012_fig2.jpg

相似文献

1
CD56 natural killer cells preferentially kill proliferating CD4 T cells.CD56自然杀伤细胞优先杀伤增殖中的CD4 T细胞。
Discov Immunol. 2023 Aug 11;2(1):kyad012. doi: 10.1093/discim/kyad012. eCollection 2023.
2
Cytotoxicity of CD56(bright) NK cells towards autologous activated CD4+ T cells is mediated through NKG2D, LFA-1 and TRAIL and dampened via CD94/NKG2A.CD56(bright) NK 细胞对自体激活的 CD4+ T 细胞的细胞毒性是通过 NKG2D、LFA-1 和 TRAIL 介导的,并通过 CD94/NKG2A 进行抑制。
PLoS One. 2012;7(2):e31959. doi: 10.1371/journal.pone.0031959. Epub 2012 Feb 22.
3
NK cells of HIV-1-infected patients with poor CD4 T-cell reconstitution despite suppressive HAART show reduced IFN-γ production and high frequency of autoreactive CD56 cells.尽管接受了高效抗逆转录病毒治疗(HAART),但 HIV-1 感染患者的 CD4 T 细胞重建不良者的 NK 细胞表现出 IFN-γ 产生减少和自身反应性 CD56 细胞的高频率。
Immunol Lett. 2017 Oct;190:185-193. doi: 10.1016/j.imlet.2017.08.014. Epub 2017 Aug 19.
4
High Dose Intravenous IgG Therapy Modulates Multiple NK Cell and T Cell Functions in Patients With Immune Dysregulation.高剂量静脉注射免疫球蛋白治疗可调节免疫失调患者的多种 NK 细胞和 T 细胞功能。
Front Immunol. 2021 May 19;12:660506. doi: 10.3389/fimmu.2021.660506. eCollection 2021.
5
CD56 CD16 Natural Killer Cell Profiling in Melanoma Patients Receiving a Cancer Vaccine and Interferon-α.CD56 CD16 自然杀伤细胞表型分析在接受癌症疫苗和干扰素-α治疗的黑色素瘤患者中的应用。
Front Immunol. 2019 Jan 29;10:14. doi: 10.3389/fimmu.2019.00014. eCollection 2019.
6
CD56+bright and CD56+dim natural killer cells in patients with chronic myelogenous leukemia progressively decrease in number, respond less to stimuli that recruit clonogenic natural killer cells, and exhibit decreased proliferation on a per cell basis.慢性粒细胞白血病患者中 CD56+bright 和 CD56+dim 自然杀伤细胞的数量逐渐减少,对募集克隆性自然杀伤细胞的刺激反应减弱,且单个细胞的增殖能力下降。
Blood. 1996 Sep 15;88(6):2279-87.
7
Role of chemokines in the biology of natural killer cells.趋化因子在自然杀伤细胞生物学中的作用。
Curr Top Microbiol Immunol. 2010;341:37-58. doi: 10.1007/82_2010_20.
8
Characterization of the Impact of Daclizumab Beta on Circulating Natural Killer Cells by Mass Cytometry.采用液质联用技术分析达珠单抗β对循环自然杀伤细胞的影响。
Front Immunol. 2020 Apr 24;11:714. doi: 10.3389/fimmu.2020.00714. eCollection 2020.
9
Blood CD4CD25 T regulatory cells constitute a potential predictive marker of subsequent miscarriage in unexplained recurrent pregnancy loss.血液 CD4CD25 T 调节性细胞可能成为不明原因复发性流产患者再次流产的预测指标。
Int Immunopharmacol. 2022 Sep;110:108960. doi: 10.1016/j.intimp.2022.108960. Epub 2022 Jun 24.
10
Interleukin-21 differentially affects human natural killer cell subsets.白细胞介素-21对人类自然杀伤细胞亚群有不同影响。
Immunology. 2007 Dec;122(4):486-95. doi: 10.1111/j.1365-2567.2007.02675.x. Epub 2007 Jul 16.

引用本文的文献

1
Germline natural killer cell receptors modulating the T cell response.胚系自然杀伤细胞受体调节 T 细胞反应。
Front Immunol. 2024 Nov 4;15:1477991. doi: 10.3389/fimmu.2024.1477991. eCollection 2024.
2
The regulatory T cell-selective interleukin-2 receptor agonist rezpegaldesleukin in the treatment of inflammatory skin diseases: two randomized, double-blind, placebo-controlled phase 1b trials.调控性 T 细胞选择性白介素-2 受体激动剂 rezpegaldesleukin 治疗炎症性皮肤病:两项随机、双盲、安慰剂对照的 1b 期试验。
Nat Commun. 2024 Oct 25;15(1):9230. doi: 10.1038/s41467-024-53384-1.
3
A Critical Role of Culture Medium Selection in Maximizing the Purity and Expansion of Natural Killer Cells.

本文引用的文献

1
Low-dose interleukin-2 therapy in refractory systemic lupus erythematosus: an investigator-initiated, single-centre phase 1 and 2a clinical trial.低剂量白细胞介素-2治疗难治性系统性红斑狼疮:一项研究者发起的单中心1期和2a期临床试验。
Lancet Rheumatol. 2019 Sep;1(1):e44-e54. doi: 10.1016/S2665-9913(19)30018-9. Epub 2019 Aug 28.
2
Stan: A Probabilistic Programming Language.斯坦:一种概率编程语言。
J Stat Softw. 2017;76. doi: 10.18637/jss.v076.i01. Epub 2017 Jan 11.
3
Low-dose IL-2 reduces IL-21 T cell frequency and induces anti-inflammatory gene expression in type 1 diabetes.
培养基选择对最大化自然杀伤细胞纯度和扩增的关键作用。
Cells. 2024 Jul 5;13(13):1148. doi: 10.3390/cells13131148.
低剂量白介素 2 减少 1 型糖尿病中白介素 21 T 细胞频率并诱导抗炎基因表达。
Nat Commun. 2022 Nov 28;13(1):7324. doi: 10.1038/s41467-022-34162-3.
4
Low-Dose IL-2 Therapy in Autoimmune and Rheumatic Diseases.低剂量白细胞介素 2 治疗自身免疫和风湿性疾病。
Front Immunol. 2021 Apr 1;12:648408. doi: 10.3389/fimmu.2021.648408. eCollection 2021.
5
Expansions of adaptive-like NK cells with a tissue-resident phenotype in human lung and blood.人类肺部和血液中具有组织驻留表型的适应性样 NK 细胞的扩增。
Proc Natl Acad Sci U S A. 2021 Mar 16;118(11). doi: 10.1073/pnas.2016580118.
6
Defining the Threshold IL-2 Signal Required for Induction of Selective Treg Cell Responses Using Engineered IL-2 Muteins.定义诱导选择性 Treg 细胞反应所需的 IL-2 信号阈值:使用工程化的 IL-2 突变体。
Front Immunol. 2020 Jun 5;11:1106. doi: 10.3389/fimmu.2020.01106. eCollection 2020.
7
Characterization of the Impact of Daclizumab Beta on Circulating Natural Killer Cells by Mass Cytometry.采用液质联用技术分析达珠单抗β对循环自然杀伤细胞的影响。
Front Immunol. 2020 Apr 24;11:714. doi: 10.3389/fimmu.2020.00714. eCollection 2020.
8
Tissue Determinants of Human NK Cell Development, Function, and Residence.人类自然杀伤细胞发育、功能和归巢的组织决定因素。
Cell. 2020 Feb 20;180(4):749-763.e13. doi: 10.1016/j.cell.2020.01.022. Epub 2020 Feb 13.
9
Human NK Cell Development: One Road or Many?人类自然杀伤细胞的发育:一条路还是多条路?
Front Immunol. 2019 Aug 29;10:2078. doi: 10.3389/fimmu.2019.02078. eCollection 2019.
10
Efficacy and safety of low-dose IL-2 in the treatment of systemic lupus erythematosus: a randomised, double-blind, placebo-controlled trial.低剂量白细胞介素 2 治疗系统性红斑狼疮的疗效和安全性:一项随机、双盲、安慰剂对照试验。
Ann Rheum Dis. 2020 Jan;79(1):141-149. doi: 10.1136/annrheumdis-2019-215396. Epub 2019 Sep 19.