Tanz Centre for Research in Neurodegenerative Disease, University of Toronto, Toronto, Ontario, Canada.
Department of Laboratory Medicine and Pathobiology, University of Toronto, Toronto, Ontario, Canada.
Brain Pathol. 2024 Jan;34(1):e13210. doi: 10.1111/bpa.13210. Epub 2023 Aug 31.
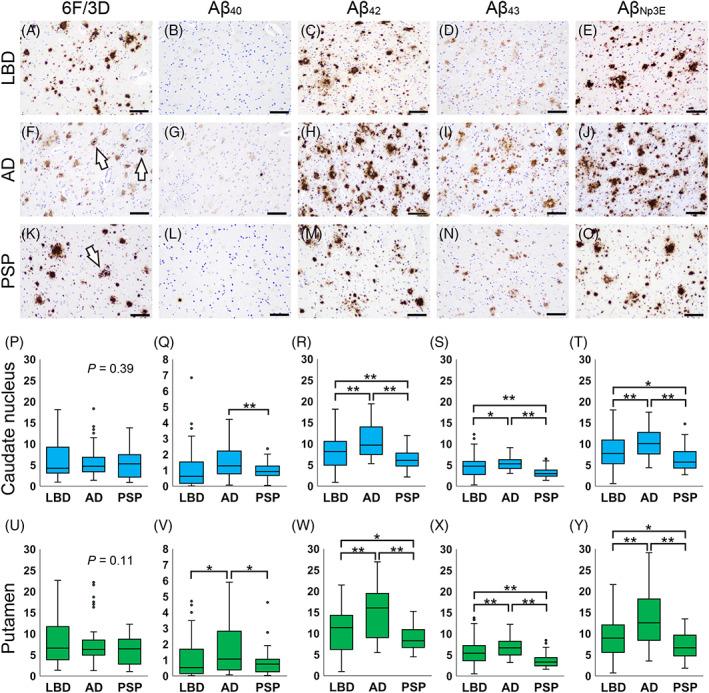
This study investigated the molecular spectrum of amyloid-beta (Aβ) in neurodegenerative diseases beyond Alzheimer's disease (AD). We analyzed Aβ deposition in the temporal cortex and striatum in 116 autopsies, including Lewy body disease (LBD; N = 51), multiple system atrophy (MSA; N = 10), frontotemporal lobar degeneration-TDP-43 (FTLD-TDP; N = 16), and progressive supranuclear palsy (PSP; N = 39). The LBD group exhibited the most Aβ deposition in the temporal cortex and striatum (90/76%, respectively), followed by PSP (69/28%), FTLD-TDP (50/25%), and the MSA group (50/10%). We conducted immunohistochemical analysis using antibodies targeting eight Aβ epitopes in the LBD and PSP groups. Immunohistochemical findings were evaluated semi-quantitatively and quantitatively using digital pathology. Females with LBD exhibited significantly more severe Aβ deposition, particularly Aβ and Aβ , along with significantly more severe tau pathology. Furthermore, a quantitative analysis of all Aβ peptides in the LBD group revealed an association with the APOE-ε4 genotypes. No significant differences were observed between males and females in the PSP group. Finally, we compared striatal Aβ deposition in cases with LBD (N = 15), AD without α-synuclein pathology (N = 6), and PSP (N = 5). There were no differences in the pan-Aβ antibody (6F/3D)-immunolabeled deposition burden among the three groups, but the deposition burden of peptides with high aggregation capacity, especially Aβ , was significantly higher in the AD and LBD groups than in the PSP group. Furthermore, considerable heterogeneity was observed in the composition of Aβ peptides on a case-by-case basis in the AD and LBD groups, whereas it was relatively uniform in the PSP group. Cluster analysis further supported these findings. Our data suggest that the type of concomitant proteinopathies influences the spectrum of Aβ deposition, impacted also by sex and APOE genotypes.
这项研究调查了阿尔茨海默病(AD)以外的神经退行性疾病中淀粉样β(Aβ)的分子谱。我们分析了 116 例尸检标本的颞叶皮质和纹状体中的 Aβ 沉积,包括路易体病(LBD;N=51)、多系统萎缩症(MSA;N=10)、额颞叶变性-TDP-43(FTLD-TDP;N=16)和进行性核上性麻痹(PSP;N=39)。LBD 组在颞叶皮质和纹状体中表现出最严重的 Aβ 沉积(分别为 90/76%),其次是 PSP(69/28%)、FTLD-TDP(50/25%)和 MSA 组(50/10%)。我们使用针对 LBD 和 PSP 组中 8 个 Aβ 表位的抗体进行了免疫组织化学分析。使用数字病理学对免疫组织化学结果进行半定量和定量评估。LBD 组中的女性表现出更严重的 Aβ 沉积,尤其是 Aβ 和 Aβ ,以及更严重的 tau 病理学。此外,对 LBD 组中所有 Aβ 肽的定量分析显示与 APOE-ε4 基因型有关。PSP 组中男女之间没有观察到显著差异。最后,我们比较了 LBD(N=15)、无α-突触核蛋白病理的 AD(N=6)和 PSP(N=5)病例的纹状体 Aβ 沉积。三组之间 6F/3D 抗体免疫标记的沉积负担没有差异,但高聚集能力肽,尤其是 Aβ 的沉积负担在 AD 和 LBD 组明显高于 PSP 组。此外,在 AD 和 LBD 组中,在逐个病例的基础上,Aβ 肽的组成存在相当大的异质性,而在 PSP 组中相对均匀。聚类分析进一步支持了这些发现。我们的数据表明,伴随的蛋白病变类型影响 Aβ 沉积的谱,也受到性别和 APOE 基因型的影响。