• 文献检索
  • 文档翻译
  • 深度研究
  • 学术资讯
  • Suppr Zotero 插件Zotero 插件
  • 邀请有礼
  • 套餐&价格
  • 历史记录
应用&插件
Suppr Zotero 插件Zotero 插件浏览器插件Mac 客户端Windows 客户端微信小程序
定价
高级版会员购买积分包购买API积分包
服务
文献检索文档翻译深度研究API 文档MCP 服务
关于我们
关于 Suppr公司介绍联系我们用户协议隐私条款
关注我们

Suppr 超能文献

核心技术专利:CN118964589B侵权必究
粤ICP备2023148730 号-1Suppr @ 2026

文献检索

告别复杂PubMed语法,用中文像聊天一样搜索,搜遍4000万医学文献。AI智能推荐,让科研检索更轻松。

立即免费搜索

文件翻译

保留排版,准确专业,支持PDF/Word/PPT等文件格式,支持 12+语言互译。

免费翻译文档

深度研究

AI帮你快速写综述,25分钟生成高质量综述,智能提取关键信息,辅助科研写作。

立即免费体验

CD64 作为一种新型分子影像学标志物,用于类风湿关节炎滑膜炎的特征描述。

CD64 as novel molecular imaging marker for the characterization of synovitis in rheumatoid arthritis.

机构信息

Department of Experimental Rheumatology, Radboud University Medical Center, Nijmegen, The Netherlands.

Department of Medical Imaging, Radboud University Medical Center, Nijmegen, The Netherlands.

出版信息

Arthritis Res Ther. 2023 Aug 31;25(1):158. doi: 10.1186/s13075-023-03147-y.

DOI:10.1186/s13075-023-03147-y
PMID:37653557
原文链接:https://pmc.ncbi.nlm.nih.gov/articles/PMC10468866/
Abstract

BACKGROUND

Rheumatoid arthritis (RA) is one of the most prevalent and debilitating joint diseases worldwide. RA is characterized by synovial inflammation (synovitis), which is linked to the development of joint destruction. Magnetic resonance imaging and ultrasonography are widely being used to detect the presence and extent of synovitis. However, these techniques do not reveal the activation status of inflammatory cells such as macrophages that play a crucial role in synovitis and express CD64 (Fc gamma receptor (FcγR)I) which is considered as macrophage activation marker.

OBJECTIVES

We aimed to investigate CD64 expression and its correlation with pro-inflammatory cytokines and pro-damaging factors in human-derived RA synovium. Furthermore, we aimed to set up a molecular imaging modality using a radiolabeled CD64-specific antibody as a novel imaging tracer that could be used to determine the extent and phenotype of synovitis using optical and nuclear imaging.

METHODS

First, we investigated CD64 expression in synovium of early- and late-stage RA patients and studied its correlation with the expression of pro-inflammatory and tissue-damaging factors. Next, we conjugated an anti-CD64 antibody with IRDye 800CW and diethylenetriamine penta-acetic acid (DTPA; used for In labeling) and tested its binding on cultured THP1 cells, ex vivo RA synovium explants and its imaging potential in SCID mice implanted with human RA synovium explants obtained from RA patients who underwent total joint replacement.

RESULTS

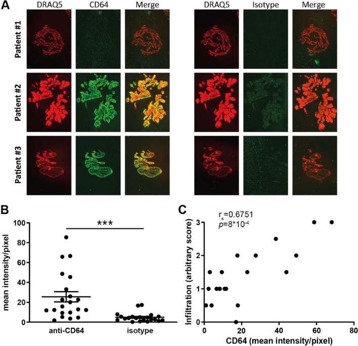
We showed that CD64 is expressed in synovium of early and late-stage RA patients and that FCGR1A/CD64 expression is strongly correlated with factors known to be involved in RA progression. Combined, this makes CD64 a useful marker for imaging the extent and phenotype of synovitis. We reported higher binding of the [In]In-DTPA-IRDye 800CW anti-CD64 antibody to in vitro cultured THP1 monocytes and ex vivo RA synovium compared to isotype control. In human RA synovial explants implanted in SCID mice, the ratio of uptake of the antibody in synovium over blood was significantly higher when injected with anti-CD64 compared to isotype and injecting an excess of unlabeled antibody significantly reduced the antibody-binding associated signal, both indicating specific receptor binding.

CONCLUSION

Taken together, we successfully developed an optical and nuclear imaging modality to detect CD64 in human RA synovium in vivo.

摘要

背景

类风湿关节炎(RA)是全球最普遍和使人虚弱的关节疾病之一。RA 的特征为滑膜炎症(滑膜炎),这与关节破坏的发展有关。磁共振成像和超声检查被广泛用于检测滑膜炎的存在和程度。然而,这些技术并不能显示巨噬细胞等炎症细胞的激活状态,巨噬细胞在滑膜炎中起着至关重要的作用,并表达 CD64(FcγR I),这被认为是巨噬细胞激活的标志物。

目的

我们旨在研究 CD64 在人源 RA 滑膜中的表达及其与促炎细胞因子和促损伤因子的相关性。此外,我们旨在建立一种分子成像方式,使用放射性标记的 CD64 特异性抗体作为新型成像示踪剂,通过光学和核成像来确定滑膜炎的程度和表型。

方法

首先,我们研究了早期和晚期 RA 患者滑膜中 CD64 的表达,并研究了其与促炎和组织损伤因子表达的相关性。接下来,我们将抗 CD64 抗体与 IRDye 800CW 和二乙三胺五乙酸(DTPA;用于 In 标记)连接,并在培养的 THP1 细胞、离体 RA 滑膜标本以及在接受全关节置换的 RA 患者获得的人 RA 滑膜标本植入的 SCID 小鼠中检测其结合和成像潜力。

结果

我们表明 CD64 在早期和晚期 RA 患者的滑膜中表达,并且 FCGR1A/CD64 表达与已知参与 RA 进展的因子密切相关。综合来看,这使得 CD64 成为成像滑膜炎程度和表型的有用标志物。我们报告说,与同型对照相比,[In]In-DTPA-IRDye 800CW 抗 CD64 抗体对体外培养的 THP1 单核细胞和离体 RA 滑膜的结合更高。在 SCID 小鼠中植入人 RA 滑膜标本中,与同型对照相比,注射抗 CD64 时滑膜对抗体的摄取与血液的比值明显更高,并且注射过量未标记的抗体可显著降低与抗体结合相关的信号,这都表明了特异性受体结合。

结论

综上所述,我们成功开发了一种光学和核成像方式,用于在体内检测人 RA 滑膜中的 CD64。

https://cdn.ncbi.nlm.nih.gov/pmc/blobs/0b8d/10468866/e339c97d8438/13075_2023_3147_Fig6_HTML.jpg
https://cdn.ncbi.nlm.nih.gov/pmc/blobs/0b8d/10468866/c677cc1b8f2a/13075_2023_3147_Fig1_HTML.jpg
https://cdn.ncbi.nlm.nih.gov/pmc/blobs/0b8d/10468866/f00362c831a3/13075_2023_3147_Fig2_HTML.jpg
https://cdn.ncbi.nlm.nih.gov/pmc/blobs/0b8d/10468866/761b511c95a4/13075_2023_3147_Fig3_HTML.jpg
https://cdn.ncbi.nlm.nih.gov/pmc/blobs/0b8d/10468866/a05d6678e12c/13075_2023_3147_Fig4_HTML.jpg
https://cdn.ncbi.nlm.nih.gov/pmc/blobs/0b8d/10468866/58359e35f816/13075_2023_3147_Fig5_HTML.jpg
https://cdn.ncbi.nlm.nih.gov/pmc/blobs/0b8d/10468866/e339c97d8438/13075_2023_3147_Fig6_HTML.jpg
https://cdn.ncbi.nlm.nih.gov/pmc/blobs/0b8d/10468866/c677cc1b8f2a/13075_2023_3147_Fig1_HTML.jpg
https://cdn.ncbi.nlm.nih.gov/pmc/blobs/0b8d/10468866/f00362c831a3/13075_2023_3147_Fig2_HTML.jpg
https://cdn.ncbi.nlm.nih.gov/pmc/blobs/0b8d/10468866/761b511c95a4/13075_2023_3147_Fig3_HTML.jpg
https://cdn.ncbi.nlm.nih.gov/pmc/blobs/0b8d/10468866/a05d6678e12c/13075_2023_3147_Fig4_HTML.jpg
https://cdn.ncbi.nlm.nih.gov/pmc/blobs/0b8d/10468866/58359e35f816/13075_2023_3147_Fig5_HTML.jpg
https://cdn.ncbi.nlm.nih.gov/pmc/blobs/0b8d/10468866/e339c97d8438/13075_2023_3147_Fig6_HTML.jpg

相似文献

1
CD64 as novel molecular imaging marker for the characterization of synovitis in rheumatoid arthritis.CD64 作为一种新型分子影像学标志物,用于类风湿关节炎滑膜炎的特征描述。
Arthritis Res Ther. 2023 Aug 31;25(1):158. doi: 10.1186/s13075-023-03147-y.
2
Upregulation of tumor necrosis factor receptor-associated factor 6 correlated with synovitis severity in rheumatoid arthritis.肿瘤坏死因子受体相关因子 6 的上调与类风湿关节炎滑膜炎的严重程度相关。
Arthritis Res Ther. 2012 Jun 4;14(3):R133. doi: 10.1186/ar3866.
3
Identification of CD64 as a marker for the destructive potential of synovitis in osteoarthritis.鉴定 CD64 作为骨关节炎滑膜炎破坏潜能的标志物。
Rheumatology (Oxford). 2024 Apr 2;63(4):1180-1188. doi: 10.1093/rheumatology/kead314.
4
Active synovial matrix metalloproteinase-2 is associated with radiographic erosions in patients with early synovitis.活性滑膜基质金属蛋白酶-2与早期滑膜炎患者的影像学侵蚀相关。
Arthritis Res. 2000;2(2):145-53. doi: 10.1186/ar79. Epub 2000 Feb 9.
5
Selective elimination of synovial inflammatory macrophages in rheumatoid arthritis by an Fcgamma receptor I-directed immunotoxin.通过一种靶向Fcγ受体I的免疫毒素选择性清除类风湿性关节炎中的滑膜炎性巨噬细胞。
Arthritis Rheum. 2003 May;48(5):1229-38. doi: 10.1002/art.10940.
6
Cy3-tilmanocept labeling of macrophages in joints of mice with antibody-induced arthritis and synovium of human patients with rheumatoid arthritis.用 Cy3-他拉诺塞普标记关节炎小鼠的巨噬细胞和类风湿关节炎患者的滑膜。
J Orthop Res. 2021 Apr;39(4):821-830. doi: 10.1002/jor.24900. Epub 2020 Dec 15.
7
Angiogenic gene expression and vascular density are reflected in ultrasonographic features of synovitis in early Rheumatoid Arthritis: an observational study.血管生成基因表达和血管密度反映在早期类风湿关节炎滑膜炎的超声特征中:一项观察性研究。
Arthritis Res Ther. 2015 Mar 13;17(1):58. doi: 10.1186/s13075-015-0567-8.
8
Detection of major histocompatibility complex/human cartilage gp-39 complexes in rheumatoid arthritis synovitis as a specific and independent histologic marker.类风湿性关节炎滑膜炎中主要组织相容性复合体/人类软骨糖蛋白-39复合物的检测作为一种特异性和独立的组织学标志物
Arthritis Rheum. 2004 Feb;50(2):444-51. doi: 10.1002/art.20012.
9
The differential expressions of 78-kDa glucose-regulated protein of infiltrating plasma cells in peripheral joints with the histopathological variants of rheumatoid synovitis.浸润性浆细胞在类风湿关节炎滑膜组织中不同组织病理学表型的 78kDa 葡萄糖调节蛋白的差异表达。
Arthritis Res Ther. 2009 Jan 9;11(1):R4. doi: 10.1186/ar2588.
10
Macrophages from the synovium of active rheumatoid arthritis exhibit an activin A-dependent pro-inflammatory profile.来自活动期类风湿关节炎滑膜的巨噬细胞表现出依赖激活素 A 的促炎表型。
J Pathol. 2015 Feb;235(3):515-26. doi: 10.1002/path.4466. Epub 2014 Dec 18.

引用本文的文献

1
Identification of aging-related biomarkers for intervertebral disc degeneration in whole blood samples based on bioinformatics and machine learning.基于生物信息学和机器学习的全血样本中椎间盘退变衰老相关生物标志物的鉴定
Front Immunol. 2025 Apr 15;16:1565945. doi: 10.3389/fimmu.2025.1565945. eCollection 2025.
2
Application of Nanomaterials Targeting Immune Cells in the Treatment of Chronic Inflammation.靶向免疫细胞的纳米材料在慢性炎症治疗中的应用
Int J Nanomedicine. 2024 Dec 25;19:13925-13946. doi: 10.2147/IJN.S497590. eCollection 2024.
3
Bispecific antibodies tethering innate receptors induce human tolerant-dendritic cells and regulatory T cells.

本文引用的文献

1
Synovial gene signatures associated with the development of rheumatoid arthritis in at risk individuals: A prospective study.与类风湿关节炎高危个体发病相关的滑膜基因特征:一项前瞻性研究。
J Autoimmun. 2022 Dec;133:102923. doi: 10.1016/j.jaut.2022.102923. Epub 2022 Oct 6.
2
First in man study of [F]fluoro-PEG-folate PET: a novel macrophage imaging technique to visualize rheumatoid arthritis.氟代聚乙二醇叶酸正电子发射断层扫描(PET):一种新型巨噬细胞成像技术,可用于可视化类风湿关节炎。
Sci Rep. 2020 Jan 23;10(1):1047. doi: 10.1038/s41598-020-57841-x.
3
Predictive value of serum calprotectin (S100A8/A9) for clinical response after starting or tapering anti-TNF treatment in patients with rheumatoid arthritis.
双特异性抗体连接先天受体诱导人类耐受树突状细胞和调节性 T 细胞。
Front Immunol. 2024 Mar 26;15:1369117. doi: 10.3389/fimmu.2024.1369117. eCollection 2024.
血清钙卫蛋白(S100A8/A9)对类风湿关节炎患者开始或减量抗TNF治疗后临床反应的预测价值。
RMD Open. 2018 Apr 9;4(1):e000654. doi: 10.1136/rmdopen-2018-000654. eCollection 2018.
4
Identification of Three Rheumatoid Arthritis Disease Subtypes by Machine Learning Integration of Synovial Histologic Features and RNA Sequencing Data.基于滑膜组织学特征和 RNA 测序数据的机器学习整合鉴定三种类风湿关节炎疾病亚型。
Arthritis Rheumatol. 2018 May;70(5):690-701. doi: 10.1002/art.40428. Epub 2018 Apr 2.
5
Calprotectin (S100A8/A9) has the strongest association with ultrasound-detected synovitis and predicts response to biologic treatment: results from a longitudinal study of patients with established rheumatoid arthritis.钙卫蛋白(S100A8/A9)与超声检测到的滑膜炎关联最为密切,并可预测生物治疗的反应:来自类风湿关节炎确诊患者纵向研究的结果
Arthritis Res Ther. 2017 Jan 12;19(1):3. doi: 10.1186/s13075-016-1201-0.
6
Myeloid-related Protein 8/14 Levels in Rheumatoid Arthritis: Marker of Disease Activity and Response to Methotrexate.类风湿关节炎中髓系相关蛋白8/14水平:疾病活动度及对甲氨蝶呤反应的标志物
J Rheumatol. 2016 Apr;43(4):731-7. doi: 10.3899/jrheum.150998. Epub 2016 Feb 1.
7
Elevated Membrane and Soluble CD64: A Novel Marker Reflecting Altered FcγR Function and Disease in Early Rheumatoid Arthritis That Can Be Regulated by Anti-Rheumatic Treatment.膜结合型和可溶性CD64升高:一种反映早期类风湿关节炎中FcγR功能改变和疾病状态的新型标志物,可通过抗风湿治疗进行调节。
PLoS One. 2015 Sep 25;10(9):e0137474. doi: 10.1371/journal.pone.0137474. eCollection 2015.
8
Targeting CD64 mediates elimination of M1 but not M2 macrophages in vitro and in cutaneous inflammation in mice and patient biopsies.靶向CD64可介导在体外以及在小鼠皮肤炎症和患者活检组织中清除M1巨噬细胞,但不能清除M2巨噬细胞。
MAbs. 2015;7(5):853-62. doi: 10.1080/19420862.2015.1066950.
9
Assessment of folate receptor-β expression in human neoplastic tissues.人肿瘤组织中叶酸受体-β表达的评估。
Oncotarget. 2015 Jun 10;6(16):14700-9. doi: 10.18632/oncotarget.3739.
10
Molecular imaging of rheumatoid arthritis: emerging markers, tools, and techniques.类风湿关节炎的分子成像:新兴标志物、工具和技术。
Arthritis Res Ther. 2014 Apr 15;16(2):208. doi: 10.1186/ar4542.