Suppr超能文献

转录组范围的基因综合分析在调控人参皂苷生物合成中的作用 。 你提供的原文似乎不太完整,“in.”后面应该还有具体内容。

Transcriptome-Wide Integrated Analysis of the Gene in Controlling Ginsenoside Biosynthesis in .

作者信息

Zhu Lei, Hu Jian, Li Ruiqi, Liu Chang, Jiang Yang, Liu Tao, Liu Mingming, Zhao Mingzhu, Wang Yi, Wang Kangyu, Zhang Meiping

机构信息

College of Life Science, Jilin Agricultural University, Changchun 130118, China.

Jilin Engineering Research Center Ginseng Genetic Resources Development and Utilization, Changchun 130118, China.

出版信息

Plants (Basel). 2023 May 15;12(10):1980. doi: 10.3390/plants12101980.

Abstract

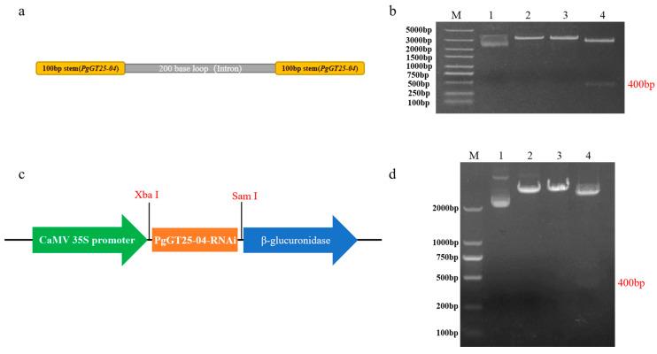
is a valuable medicinal herb of the Araliaceae family with various pharmacological activities. The Trihelix transcription factors family is involved in growth and secondary metabolic processes in plants, but no studies have been reported on the involvement of genes in secondary metabolic processes in ginseng. In this study, weighted co-expression network analysis, correlation analysis between and ginsenosides and key enzyme genes, and interaction network analysis between and key enzyme genes were used to screen out the gene, which was negatively correlated with ginsenoside synthesis. Using ABA treatment of ginseng hair roots, genes were found to respond to ABA signals. Analysis of the sequence characteristics and expression pattern of the gene in ginseng revealed that its expression is spatiotemporally specific. The interfering vector pBI121-PgGT25-04 containing the gene was constructed, and the ginseng adventitious roots were transformed using the Agrobacterium-mediated method to obtain the pBI121-PgGT25-04 positive hairy root monocot line. The saponin contents of positive ginseng hair roots were measured by HPLC, and the changes in and key enzyme genes in positive ginseng hair roots were detected via fluorescence quantitative RT-PCR. These results preliminarily identified the role of the gene in the secondary metabolism of ginseng in Jilin to provide a theoretical basis for the study of Trihelix transcription factors in .

摘要

是五加科一种具有多种药理活性的珍贵药用植物。三螺旋转录因子家族参与植物的生长和次生代谢过程,但关于人参中基因参与次生代谢过程的研究尚未见报道。本研究通过加权共表达网络分析、与人参皂苷及关键酶基因的相关性分析以及与关键酶基因的相互作用网络分析,筛选出与人参皂苷合成呈负相关的基因。用人参发根进行ABA处理,发现基因对ABA信号有响应。对人参中基因的序列特征和表达模式分析表明其表达具有时空特异性。构建了含基因的干扰载体pBI121 - PgGT25 - 04,并采用农杆菌介导法转化人参不定根,获得pBI121 - PgGT25 - 04阳性发根单株系。通过HPLC测定阳性人参发根的皂苷含量,并通过荧光定量RT - PCR检测阳性人参发根中及关键酶基因的变化。这些结果初步确定了基因在吉林人参次生代谢中的作用,为三螺旋转录因子在中的研究提供理论依据。

https://cdn.ncbi.nlm.nih.gov/pmc/blobs/42b7/10224475/f4e666d45304/plants-12-01980-g001.jpg

文献检索

告别复杂PubMed语法,用中文像聊天一样搜索,搜遍4000万医学文献。AI智能推荐,让科研检索更轻松。

立即免费搜索

文件翻译

保留排版,准确专业,支持PDF/Word/PPT等文件格式,支持 12+语言互译。

免费翻译文档

深度研究

AI帮你快速写综述,25分钟生成高质量综述,智能提取关键信息,辅助科研写作。

立即免费体验