• 文献检索
  • 文档翻译
  • 深度研究
  • 学术资讯
  • Suppr Zotero 插件Zotero 插件
  • 邀请有礼
  • 套餐&价格
  • 历史记录
应用&插件
Suppr Zotero 插件Zotero 插件浏览器插件Mac 客户端Windows 客户端微信小程序
定价
高级版会员购买积分包购买API积分包
服务
文献检索文档翻译深度研究API 文档MCP 服务
关于我们
关于 Suppr公司介绍联系我们用户协议隐私条款
关注我们

Suppr 超能文献

核心技术专利:CN118964589B侵权必究
粤ICP备2023148730 号-1Suppr @ 2026

文献检索

告别复杂PubMed语法,用中文像聊天一样搜索,搜遍4000万医学文献。AI智能推荐,让科研检索更轻松。

立即免费搜索

文件翻译

保留排版,准确专业,支持PDF/Word/PPT等文件格式,支持 12+语言互译。

免费翻译文档

深度研究

AI帮你快速写综述,25分钟生成高质量综述,智能提取关键信息,辅助科研写作。

立即免费体验

原发性皮肤 CD4 小/中体型多形性 T 细胞淋巴增生性疾病中 5-羟甲基胞嘧啶的减少。

Decrease of 5-hydroxymethylcytosine in primary cutaneous CD4 small/medium sized pleomorphic T-cell lymphoproliferative disorder.

机构信息

Department of Dermatology, The Second Affiliated Hospital, School of Medicine, Xian Jiaotong University, Xian, China.

Department of Dermatology, The Second Affiliated Hospital, School of Medicine, Xian Jiaotong University, Xian, China.

出版信息

An Bras Dermatol. 2024 Jan-Feb;99(1):27-33. doi: 10.1016/j.abd.2023.01.003. Epub 2023 Aug 30.

DOI:10.1016/j.abd.2023.01.003
PMID:37657958
原文链接:https://pmc.ncbi.nlm.nih.gov/articles/PMC10964357/
Abstract

BACKGROUND

Primary cutaneous CD4 small/medium-sized pleomorphic T-Cell lymphoproliferative disorder (PC-SMTLD) has been considered as a controversial dermatological disease that has been included in cutaneous T-cell lymphoma group, presenting most commonly as a solitary nodule and/or plaque with a specific and characteristic head and neck predilection. Due to the considerable overlap between PC-SMTLD and pseudolymphoma (PL), the differential diagnosis is often challenging. Methylation of DNA at position 5 of cytosine, and the subsequent reduction in intracellular 5-hydroxymethylcytosine (5-hmC) levels, is a key epigenetic event in several cancers, including systemic lymphomas. However, it has rarely been studied in cutaneous lymphomas.

OBJECTIVES

The authors aimed to explore the role of differential 5-hmC immunostaining as a useful marker to distinguish PC-SMTLD from PL.

METHODS

Retrospective case series study with immunohistochemical and immunofluorescence analysis of 5-hmC was performed in PL and PC-SMTLD.

RESULTS

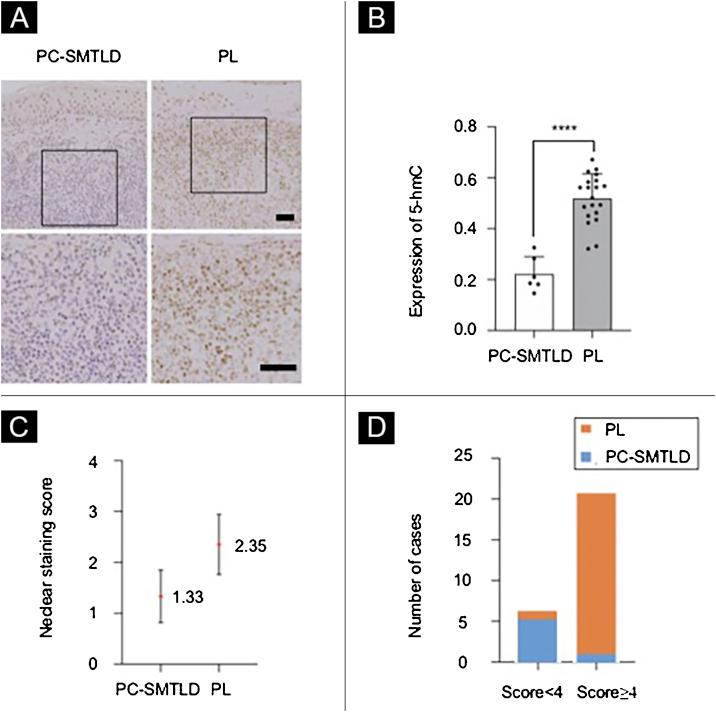
Significant decrease of 5-hmC nuclear staining was observed in PC-SMTLD when compared with PL (p < 0.0001). By semi-quantitative grade integration, there were statistical differences in the final 5-hmC scores in the two study groups. The IF co-staining of 5-hmC with CD4 revealed a decrease of 5-hmC in CD4 lymphocytes of PC-SMTLD.

STUDY LIMITATIONS

The small clinical sample size of the study.

CONCLUSIONS

The immunorreactivity of 5-hmC in CD4 lymphocytes was highly suggestive of a benign process as PL. Furthermore, the decrease of 5-hmC nuclear staining in PC-SMTLD indicated its lymphoproliferative status and helped to make the differential diagnosis with PL.

摘要

背景

原发性皮肤 CD4 小/中大型多形性 T 细胞淋巴增生性疾病(PC-SMTLD)一直被认为是一种有争议的皮肤科疾病,它已被归入皮肤 T 细胞淋巴瘤组,最常见的表现为单发结节和/或斑块,具有特定的头颈部偏好。由于 PC-SMTLD 与假性淋巴瘤(PL)之间存在相当大的重叠,因此鉴别诊断通常具有挑战性。胞嘧啶 5 位的 DNA 甲基化,以及随后细胞内 5-羟甲基胞嘧啶(5-hmC)水平的降低,是包括系统性淋巴瘤在内的多种癌症中的一个关键表观遗传事件。然而,它在皮肤淋巴瘤中的研究很少。

目的

作者旨在探讨差异 5-hmC 免疫染色作为区分 PC-SMTLD 与 PL 的有用标志物的作用。

方法

对 PL 和 PC-SMTLD 进行了回顾性病例系列研究,包括 5-hmC 的免疫组织化学和免疫荧光分析。

结果

与 PL 相比,PC-SMTLD 中观察到 5-hmC 核染色显著减少(p<0.0001)。通过半定量等级积分,两组研究中 5-hmC 的最终评分存在统计学差异。5-hmC 与 CD4 的 IF 共染色显示 PC-SMTLD 中 CD4 淋巴细胞的 5-hmC 减少。

研究局限性

研究的临床样本量小。

结论

CD4 淋巴细胞中 5-hmC 的免疫反应性高度提示为良性过程,如 PL。此外,PC-SMTLD 中 5-hmC 核染色减少表明其淋巴增生状态,有助于与 PL 进行鉴别诊断。

https://cdn.ncbi.nlm.nih.gov/pmc/blobs/4fc9/10964357/77a88cdb1710/gr5.jpg
https://cdn.ncbi.nlm.nih.gov/pmc/blobs/4fc9/10964357/b7ca78394b55/gr1.jpg
https://cdn.ncbi.nlm.nih.gov/pmc/blobs/4fc9/10964357/ef5fc4188303/gr2.jpg
https://cdn.ncbi.nlm.nih.gov/pmc/blobs/4fc9/10964357/1d70e4b32dfe/gr3.jpg
https://cdn.ncbi.nlm.nih.gov/pmc/blobs/4fc9/10964357/dcdac60ebae9/gr4.jpg
https://cdn.ncbi.nlm.nih.gov/pmc/blobs/4fc9/10964357/77a88cdb1710/gr5.jpg
https://cdn.ncbi.nlm.nih.gov/pmc/blobs/4fc9/10964357/b7ca78394b55/gr1.jpg
https://cdn.ncbi.nlm.nih.gov/pmc/blobs/4fc9/10964357/ef5fc4188303/gr2.jpg
https://cdn.ncbi.nlm.nih.gov/pmc/blobs/4fc9/10964357/1d70e4b32dfe/gr3.jpg
https://cdn.ncbi.nlm.nih.gov/pmc/blobs/4fc9/10964357/dcdac60ebae9/gr4.jpg
https://cdn.ncbi.nlm.nih.gov/pmc/blobs/4fc9/10964357/77a88cdb1710/gr5.jpg

相似文献

1
Decrease of 5-hydroxymethylcytosine in primary cutaneous CD4 small/medium sized pleomorphic T-cell lymphoproliferative disorder.原发性皮肤 CD4 小/中体型多形性 T 细胞淋巴增生性疾病中 5-羟甲基胞嘧啶的减少。
An Bras Dermatol. 2024 Jan-Feb;99(1):27-33. doi: 10.1016/j.abd.2023.01.003. Epub 2023 Aug 30.
2
Differential NFATc1 Expression in Primary Cutaneous CD4+ Small/Medium-Sized Pleomorphic T-Cell Lymphoma and Other Forms of Cutaneous T-Cell Lymphoma and Pseudolymphoma.原发性皮肤CD4+小/中型多形性T细胞淋巴瘤及其他形式皮肤T细胞淋巴瘤和假性淋巴瘤中NFATc1的差异表达
Am J Dermatopathol. 2017 Feb;39(2):95-103. doi: 10.1097/DAD.0000000000000597.
3
The Clinical Spectrum of Primary Cutaneous CD4+ Small/Medium-Sized Pleomorphic T-Cell Lymphoproliferative Disorder: An Updated Systematic Literature Review and Case Series.原发性皮肤 CD4+ 小/中体型多形性 T 细胞淋巴增生性疾病的临床谱:一项更新的系统文献回顾和病例系列。
Dermatology. 2021;237(4):618-628. doi: 10.1159/000511473. Epub 2020 Dec 16.
4
Loss of expression of 5-hydroxymethylcytosine in CD30-positive cutaneous lymphoproliferative disorders.5-羟甲基胞嘧啶在CD30阳性皮肤淋巴增殖性疾病中的表达缺失
J Cutan Pathol. 2014 Dec;41(12):901-6. doi: 10.1111/cup.12411. Epub 2014 Nov 25.
5
CD30+ T cell enriched primary cutaneous CD4+ small/medium sized pleomorphic T cell lymphoma: A distinct variant of indolent CD4+ T cell lymphoproliferative disease.富含CD30的原发性皮肤CD4 +小/中型多形性T细胞淋巴瘤:一种惰性CD4 + T细胞淋巴增殖性疾病的独特变体。
Ann Diagn Pathol. 2017 Oct;30:52-58. doi: 10.1016/j.anndiagpath.2017.04.009. Epub 2017 Apr 27.
6
Primary cutaneous small- to medium-sized CD4+ pleomorphic T-cell lymphoma: a retrospective case series and review of the provisional cutaneous lymphoma category.原发性皮肤小-中型 CD4+多形性 T 细胞淋巴瘤:回顾性病例系列及暂定皮肤淋巴瘤类别的综述。
Am J Clin Dermatol. 2011 Dec 1;12(6):389-401. doi: 10.2165/11590390-000000000-00000.
7
Primary cutaneous CD4-positive small/medium-sized pleomorphic T-cell lymphoma: a clonal T-cell lymphoproliferative disorder with indolent behavior.原发性皮肤CD4阳性小/中型多形性T细胞淋巴瘤:一种具有惰性病程的克隆性T细胞淋巴增殖性疾病。
Mod Pathol. 2008 Jun;21(6):708-15. doi: 10.1038/modpathol.2008.40. Epub 2008 Feb 29.
8
Clinicopathological and molecular study of primary cutaneous CD4+ small/medium-sized pleomorphic T-cell lymphoma.原发性皮肤CD4+小/中等大小多形性T细胞淋巴瘤的临床病理及分子研究
J Cutan Pathol. 2016 Dec;43(12):1121-1130. doi: 10.1111/cup.12806. Epub 2016 Sep 20.
9
Primary cutaneous CD4+ small-/medium-sized pleomorphic T-cell lymphoma: a cutaneous nodular proliferation of pleomorphic T lymphocytes of undetermined significance? A study of 136 cases.原发性皮肤CD4+小/中等大小多形性T细胞淋巴瘤:一种意义未明的多形性T淋巴细胞皮肤结节性增殖?136例研究
Am J Dermatopathol. 2009 Jun;31(4):317-22. doi: 10.1097/DAD.0b013e31819f19bb.
10
Expression of programmed death-1 in primary cutaneous CD4-positive small/medium-sized pleomorphic T-cell lymphoma, cutaneous pseudo-T-cell lymphoma, and other types of cutaneous T-cell lymphoma.程序性死亡受体-1 在原发性皮肤 CD4 阳性小/中体型多形性 T 细胞淋巴瘤、皮肤假性 T 细胞淋巴瘤和其他类型皮肤 T 细胞淋巴瘤中的表达。
Am J Surg Pathol. 2012 Jan;36(1):109-16. doi: 10.1097/PAS.0b013e318230df87.

引用本文的文献

1
Advances in classification and treatment of primary cutaneous lymphomas.原发性皮肤淋巴瘤的分类与治疗进展
Ann Hematol. 2025 Apr;104(4):2143-2157. doi: 10.1007/s00277-025-06311-3. Epub 2025 Mar 25.

本文引用的文献

1
Loss of TET2 with reduced genomic 5-hmC is associated with adverse-risk AML.TET2 缺失伴基因组 5-hmC 减少与不良风险 AML 相关。
Leuk Lymphoma. 2022 Dec;63(14):3426-3432. doi: 10.1080/10428194.2022.2126278. Epub 2022 Sep 27.
2
Ascorbate content of clinical glioma tissues is related to tumour grade and to global levels of 5-hydroxymethyl cytosine.临床脑胶质瘤组织中的抗坏血酸含量与肿瘤分级和 5-羟甲基胞嘧啶的整体水平有关。
Sci Rep. 2022 Sep 1;12(1):14845. doi: 10.1038/s41598-022-19032-8.
3
Epigenetic Regulation: A Link between Inflammation and Carcinogenesis.
表观遗传调控:炎症与致癌作用之间的联系
Cancers (Basel). 2022 Feb 26;14(5):1221. doi: 10.3390/cancers14051221.
4
Regulation of 5-Hydroxymethylcytosine by TET2 Contributes to Squamous Cell Carcinoma Tumorigenesis.TET2 通过调控 5-羟甲基胞嘧啶促进鳞状细胞癌发生。
J Invest Dermatol. 2022 May;142(5):1270-1279.e2. doi: 10.1016/j.jid.2021.09.026. Epub 2021 Oct 23.
5
Analysis of clonality in cutaneous B-cell lymphoma and B-cell pseudolymphoma using skin flow cytometry: Comparison of immunophenotyping and gene rearrangement studies.应用皮肤流式细胞术分析皮肤 B 细胞淋巴瘤和 B 细胞假性淋巴瘤的克隆性:免疫表型与基因重排研究的比较。
J Dermatol. 2022 Feb;49(2):246-252. doi: 10.1111/1346-8138.16057. Epub 2021 Jul 14.
6
Cutaneous T-cell lymphomas-An update 2021.皮肤 T 细胞淋巴瘤——2021 年更新。
Hematol Oncol. 2021 Jun;39 Suppl 1:46-51. doi: 10.1002/hon.2850.
7
Primary cutaneous CD4 small/medium T-cell lymphoproliferative disorder: Diagnosis and management.原发性皮肤CD4小/中型T细胞淋巴增殖性疾病:诊断与管理
J Am Acad Dermatol. 2022 May;86(5):1167-1169. doi: 10.1016/j.jaad.2021.04.067. Epub 2021 Apr 26.
8
Cutaneous lymphomas-An update 2019.皮肤淋巴瘤-2019 更新。
Hematol Oncol. 2019 Jun;37 Suppl 1:43-47. doi: 10.1002/hon.2584.
9
Epigenetic Function of TET Family, 5-Methylcytosine, and 5-Hydroxymethylcytosine in Hematologic Malignancies.TET 家族、5-甲基胞嘧啶和 5-羟甲基胞嘧啶在血液系统恶性肿瘤中的表观遗传学功能。
Oncol Res Treat. 2019;42(6):309-318. doi: 10.1159/000498947. Epub 2019 May 3.
10
The 2018 update of the WHO-EORTC classification for primary cutaneous lymphomas.2018 年版 WHO-EORTC 原发性皮肤淋巴瘤分类。
Blood. 2019 Apr 18;133(16):1703-1714. doi: 10.1182/blood-2018-11-881268. Epub 2019 Jan 11.