Suppr超能文献

抑制线粒体脂肪酸 β-氧化通过 Gcn5 依赖性 Raptor 乙酰化激活斑马鱼中的 mTORC1 途径和蛋白质合成。

Inhibition of mitochondrial fatty acid β-oxidation activates mTORC1 pathway and protein synthesis via Gcn5-dependent acetylation of Raptor in zebrafish.

机构信息

LANEH, School of Life Sciences, East China Normal University, Shanghai, P.R. China.

Pathophysiology of Dyslipidemia Research Group, INSERM UMR1231 CTM (Center for Translational and Molecular Medicine) Ex-Lipids, Nutrition, Cancer, Université de Bourgogne Franche-Comté, Dijon, France.

出版信息

J Biol Chem. 2023 Oct;299(10):105220. doi: 10.1016/j.jbc.2023.105220. Epub 2023 Sep 3.

Abstract

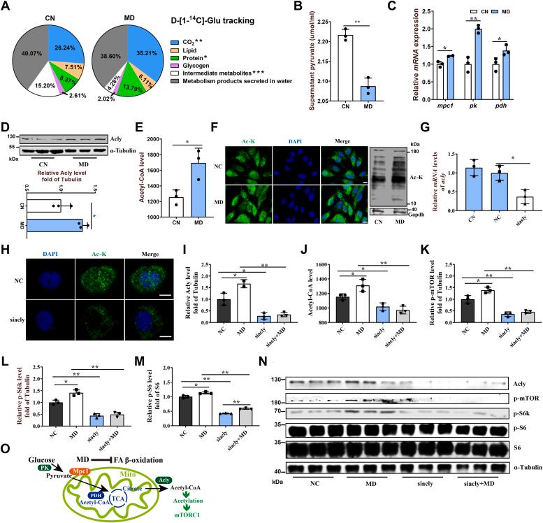
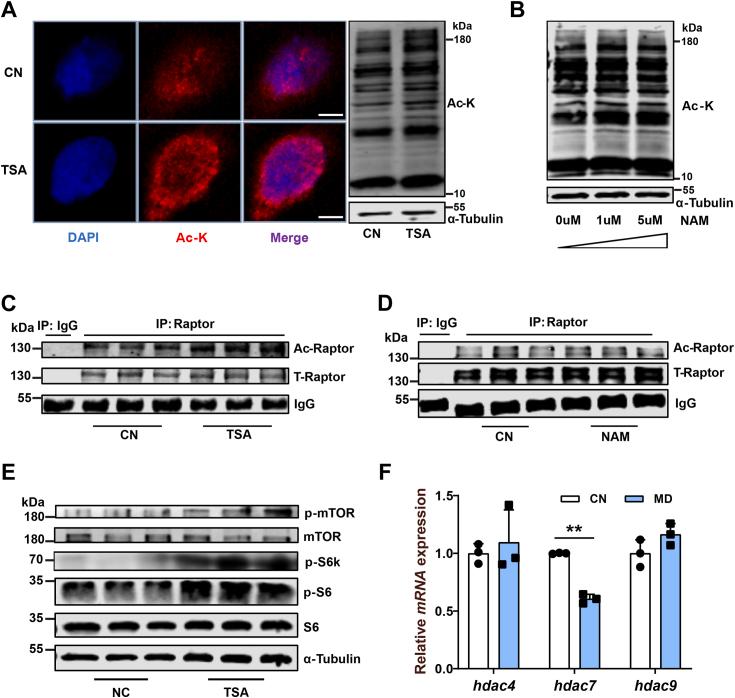
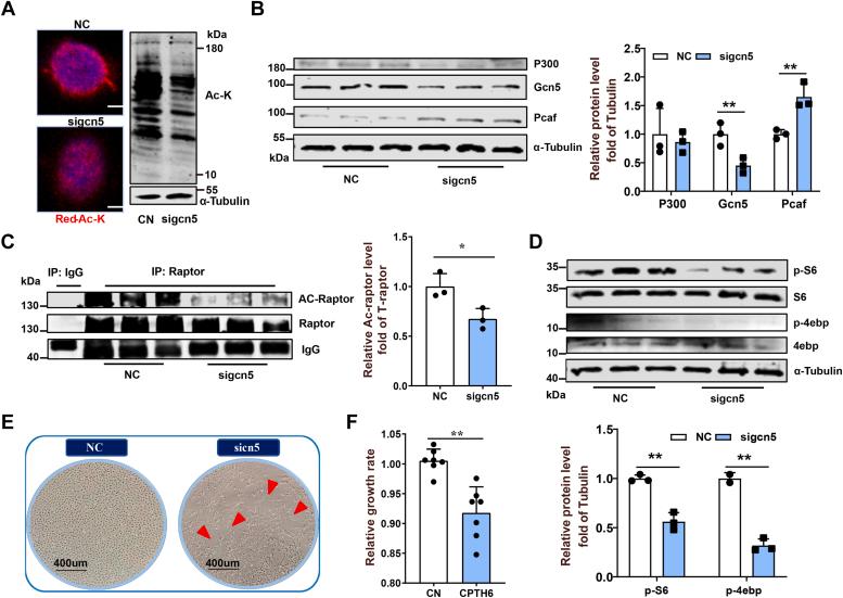
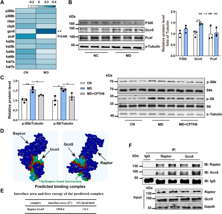
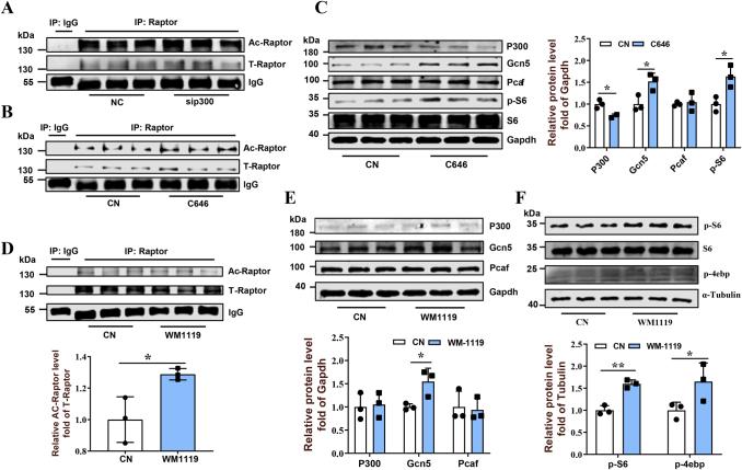
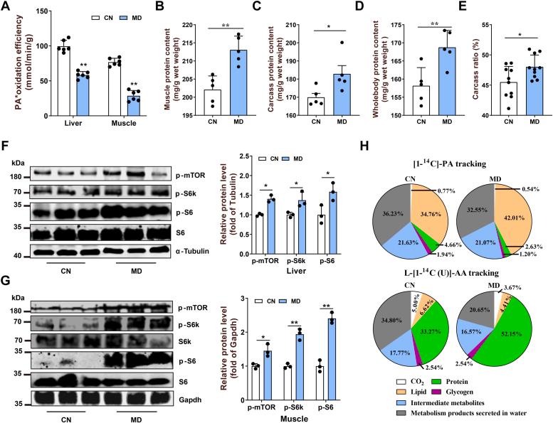
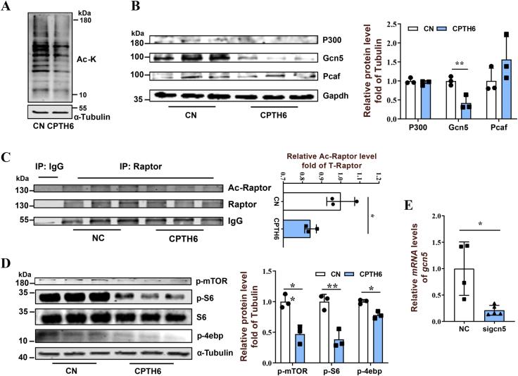
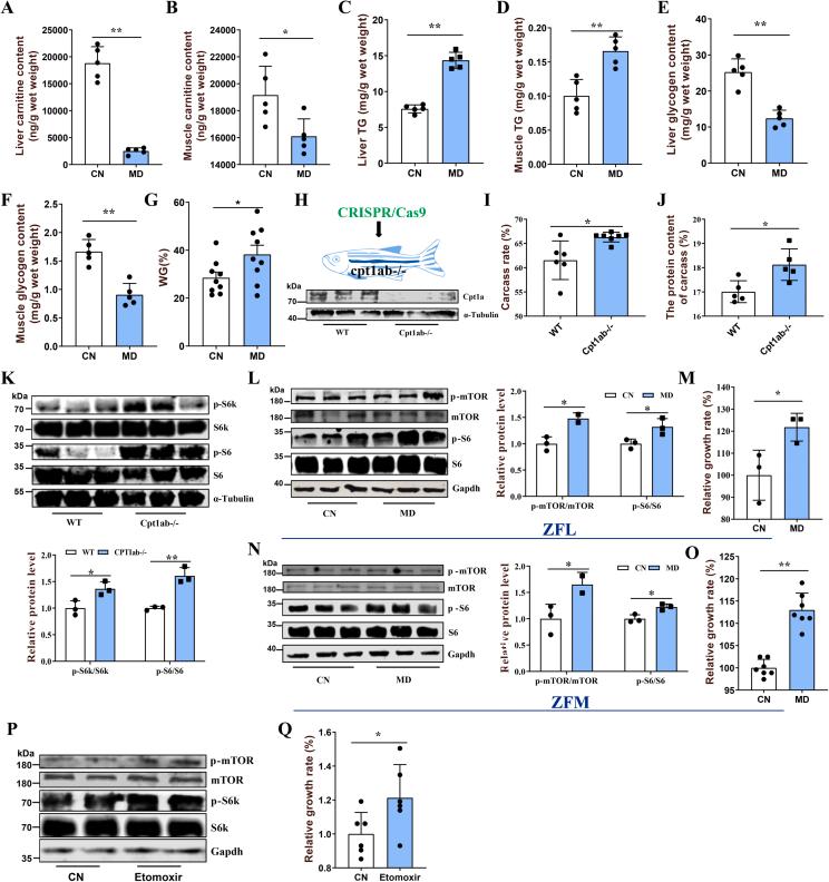
Pharmacological inhibition of mitochondrial fatty acid oxidation (FAO) has been clinically used to alleviate certain metabolic diseases by remodeling cellular metabolism. However, mitochondrial FAO inhibition also leads to mechanistic target of rapamycin complex 1 (mTORC1) activation-related protein synthesis and tissue hypertrophy, but the mechanism remains unclear. Here, by using a mitochondrial FAO inhibitor (mildronate or etomoxir) or knocking out carnitine palmitoyltransferase-1, we revealed that mitochondrial FAO inhibition activated the mTORC1 pathway through general control nondepressible 5-dependent Raptor acetylation. Mitochondrial FAO inhibition significantly promoted glucose catabolism and increased intracellular acetyl-CoA levels. In response to the increased intracellular acetyl-CoA, acetyltransferase general control nondepressible 5 activated mTORC1 by catalyzing Raptor acetylation through direct interaction. Further investigation also screened Raptor deacetylase histone deacetylase class II and identified histone deacetylase 7 as a potential regulator of Raptor. These results provide a possible mechanistic explanation for the mTORC1 activation after mitochondrial FAO inhibition and also bring light to reveal the roles of nutrient metabolic remodeling in regulating protein acetylation by affecting acetyl-CoA production.

摘要

线粒体脂肪酸氧化(FAO)的药理学抑制已被临床用于通过重塑细胞代谢来缓解某些代谢疾病。然而,线粒体 FAO 抑制也会导致雷帕霉素靶蛋白复合物 1(mTORC1)激活相关的蛋白质合成和组织肥大,但机制尚不清楚。在这里,我们通过使用线粒体 FAO 抑制剂(米力农或 etomoxir)或敲除肉毒碱棕榈酰转移酶-1,揭示了线粒体 FAO 抑制通过普遍调控不可抑制 5 依赖性 Raptor 乙酰化激活 mTORC1 途径。线粒体 FAO 抑制显著促进葡萄糖分解代谢并增加细胞内乙酰辅酶 A 水平。为了应对增加的细胞内乙酰辅酶 A,乙酰转移酶普遍调控不可抑制 5 通过直接相互作用催化 Raptor 乙酰化来激活 mTORC1。进一步的研究还筛选了 Raptor 去乙酰化酶组蛋白去乙酰化酶 II,并确定组蛋白去乙酰化酶 7 是 Raptor 的潜在调节剂。这些结果为线粒体 FAO 抑制后 mTORC1 激活提供了一种可能的机制解释,也揭示了营养代谢重塑通过影响乙酰辅酶 A 产生在调节蛋白质乙酰化中的作用。

https://cdn.ncbi.nlm.nih.gov/pmc/blobs/f103/10540046/e6f8d0818f6a/gr1.jpg

文献AI研究员

20分钟写一篇综述,助力文献阅读效率提升50倍。

立即体验

用中文搜PubMed

大模型驱动的PubMed中文搜索引擎

马上搜索

文档翻译

学术文献翻译模型,支持多种主流文档格式。

立即体验