Department of Plastic and Cosmetic Surgery, Xinqiao Hospital, The Second Affiliated Hospital, Army Medical University, The Third Military Medical University, Chongqing, China.
Cadet Brigade 4, College of Basic Medicine, Army Medical University, The Third Military Medical University, Chongqing, China.
Front Cell Infect Microbiol. 2023 Aug 18;13:1180194. doi: 10.3389/fcimb.2023.1180194. eCollection 2023.
() is an important opportunistic pathogen with broad environmental adaptability and complex drug resistance. Single-molecule real-time (SMRT) sequencing technique has longer read-length sequences, more accuracy, and the ability to identify epigenetic DNA alterations.
This study applied SMRT technology to sequence a clinical strain PA3 to obtain its genome sequence and methylation modification information. Genomic, comparative, pan-genomic, and epigenetic analyses of PA3 were conducted.
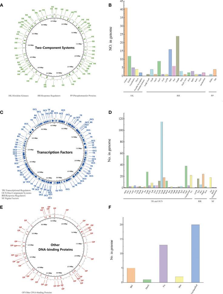
General genome annotations of PA3 were discovered, as well as information about virulence factors, regulatory proteins (RPs), secreted proteins, type II toxin-antitoxin (TA) pairs, and genomic islands. A genome-wide comparison revealed that PA3 was comparable to other strains in terms of identity, but varied in areas of horizontal gene transfer (HGT). Phylogenetic analysis showed that PA3 was closely related to 60503 and 8380. 's pan-genome consists of a core genome of roughly 4,300 genes and an accessory genome of at least 5,500 genes. The results of the epigenetic analysis identified one main methylation sites, N6-methyladenosine (m6A) and 1 motif (CATNNNNNNNTCCT/AGGANNNNNNNATG). 16 meaningful methylated sites were picked. Among these, , , and are of great significance playing an important role in the drug resistance and biological environment adaptability of PA3, and the targeting of these genes may benefit further antibacterial studies.
This study provided a detailed visualization and DNA methylation information of the PA3 genome and set a foundation for subsequent research into the molecular mechanism of DNA methyltransferase-controlled pathogenicity.
()是一种具有广泛环境适应性和复杂耐药性的重要机会性病原体。单分子实时(SMRT)测序技术具有更长的读长序列、更高的准确性,并且能够识别表观遗传 DNA 改变。
本研究应用 SMRT 技术对临床分离株 PA3 进行测序,获得其基因组序列和甲基化修饰信息。对 PA3 进行了基因组、比较基因组、泛基因组和表观基因组分析。
发现了 PA3 的一般基因组注释,以及毒力因子、调节蛋白(RP)、分泌蛋白、II 型毒素-抗毒素(TA)对和基因组岛的信息。全基因组比较表明,PA3 在同源性方面与其他菌株相当,但在水平基因转移(HGT)方面存在差异。系统发育分析表明,PA3 与 60503 和 8380 密切相关。的泛基因组由大约 4300 个核心基因和至少 5500 个辅助基因组成。表观基因组分析的结果确定了一个主要的甲基化位点,N6-甲基腺嘌呤(m6A)和 1 个基序(CATNNNNNNNTCCT/AGGANNNNNNNATG)。挑选了 16 个有意义的甲基化位点。其中,、、和 对 PA3 的耐药性和生物环境适应性起着重要作用,针对这些基因可能有助于进一步的抗菌研究。
本研究提供了 PA3 基因组的详细可视化和 DNA 甲基化信息,为随后研究 DNA 甲基转移酶控制的致病性的分子机制奠定了基础。