• 文献检索
  • 文档翻译
  • 深度研究
  • 学术资讯
  • Suppr Zotero 插件Zotero 插件
  • 邀请有礼
  • 套餐&价格
  • 历史记录
应用&插件
Suppr Zotero 插件Zotero 插件浏览器插件Mac 客户端Windows 客户端微信小程序
定价
高级版会员购买积分包购买API积分包
服务
文献检索文档翻译深度研究API 文档MCP 服务
关于我们
关于 Suppr公司介绍联系我们用户协议隐私条款
关注我们

Suppr 超能文献

核心技术专利:CN118964589B侵权必究
粤ICP备2023148730 号-1Suppr @ 2026

文献检索

告别复杂PubMed语法,用中文像聊天一样搜索,搜遍4000万医学文献。AI智能推荐,让科研检索更轻松。

立即免费搜索

文件翻译

保留排版,准确专业,支持PDF/Word/PPT等文件格式,支持 12+语言互译。

免费翻译文档

深度研究

AI帮你快速写综述,25分钟生成高质量综述,智能提取关键信息,辅助科研写作。

立即免费体验

猪肝脏驻留 CD8α、肝脏 CD8α 和循环血液 CD8αNK 细胞的比较转录组学研究揭示了肝脏 CD8αNK 细胞的中间表型。

Comparative transcriptomics of porcine liver-resident CD8α, liver CD8α and circulating blood CD8α NK cells reveals an intermediate phenotype of liver CD8α NK cells.

机构信息

Department of Translational Physiology, Infectiology and Public Health, Faculty of Veterinary Medicine, Ghent University, Merelbeke, Belgium.

Department of Pharmacology, Weill Medical College, Cornell University, New York, NY, United States.

出版信息

Front Immunol. 2023 Aug 18;14:1219078. doi: 10.3389/fimmu.2023.1219078. eCollection 2023.

DOI:10.3389/fimmu.2023.1219078
PMID:37662951
原文链接:https://pmc.ncbi.nlm.nih.gov/articles/PMC10471975/
Abstract

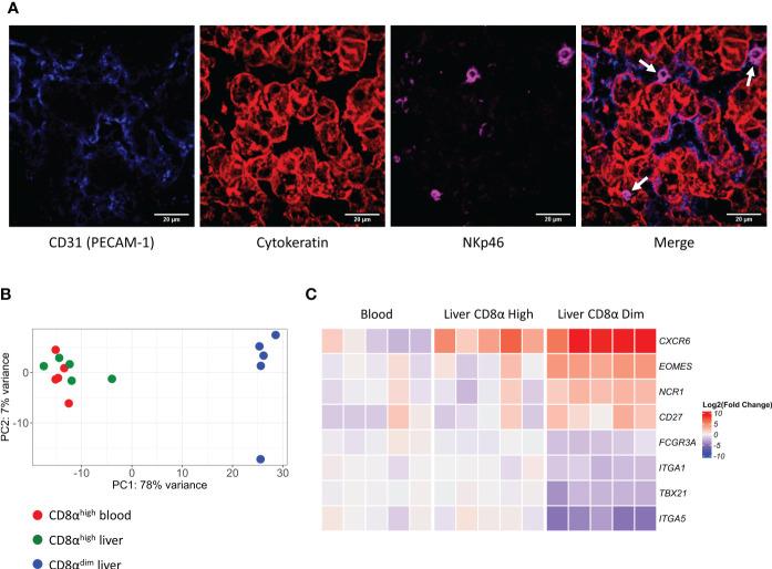
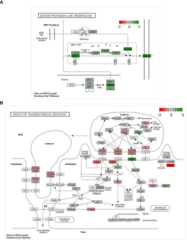
Liver-resident NK (lrNK) cells have been studied in humans as well as in mice. Unfortunately, important differences have been observed between murine and human lrNK cells, complicating the extrapolation of data obtained in mice to man. We previously described two NK cell subsets in the porcine liver: A CD8α subset, with a phenotype much like conventional CD8α NK cells found in the peripheral blood, and a specific liver-resident CD8α subset which phenotypically strongly resembles human lrNK cells. These data suggest that the pig might be an attractive model for studying lrNK cell biology. In the current study, we used RNA-seq to compare the transcriptome of three porcine NK cell populations: Conventional CD8α NK cells from peripheral blood (cNK cells), CD8α NK cells isolated from the liver, and the liver-specific CD8α NK cells. We found that highly expressed transcripts in the CD8α lrNK cell population mainly include genes associated with the (adaptive) immune response, whereas transcripts associated with cell migration and extravasation are much less expressed in this subset compared to cNK cells. Overall, our data indicate that CD8α lrNK cells show an immature and anti-inflammatory phenotype. Interestingly, we also observed that the CD8α NK cell population that is present in the liver appears to represent a population with an intermediate phenotype. Indeed, while the transcriptome of these cells largely overlaps with that of cNK cells, they also express transcripts associated with liver residency, in particular . The current, in-depth characterization of the transcriptome of porcine liver NK cell populations provides a basis to use the pig model for research into liver-resident NK cells.

摘要

肝固有自然杀伤 (lrNK) 细胞已在人类和小鼠中进行了研究。不幸的是,在鼠类和人类 lrNK 细胞之间观察到了重要的差异,这使得将在小鼠中获得的数据外推到人类变得复杂。我们之前在猪的肝脏中描述了两种 NK 细胞亚群:一种是 CD8α 亚群,其表型与在外周血中发现的常规 CD8αNK 细胞非常相似,另一种是特异性的肝固有 CD8α 亚群,其表型非常类似于人类 lrNK 细胞。这些数据表明,猪可能是研究 lrNK 细胞生物学的有吸引力的模型。在当前的研究中,我们使用 RNA-seq 比较了三种猪 NK 细胞群体的转录组:外周血中的常规 CD8αNK 细胞 (cNK 细胞)、从肝脏中分离出的 CD8αNK 细胞和特异性的肝固有 CD8αNK 细胞。我们发现,CD8αlrNK 细胞群体中高表达的转录本主要包括与 (适应性)免疫反应相关的基因,而与细胞迁移和渗出相关的转录本在该亚群中的表达明显低于 cNK 细胞。总的来说,我们的数据表明 CD8αlrNK 细胞表现出不成熟和抗炎的表型。有趣的是,我们还观察到存在于肝脏中的 CD8αNK 细胞群体似乎代表了一种具有中间表型的群体。事实上,虽然这些细胞的转录组在很大程度上与 cNK 细胞重叠,但它们也表达与肝固有性相关的转录本,特别是 。目前对猪肝 NK 细胞群体转录组的深入表征为利用猪模型研究肝固有 NK 细胞提供了基础。

https://cdn.ncbi.nlm.nih.gov/pmc/blobs/7684/10471975/7d47ca6ce52c/fimmu-14-1219078-g005.jpg
https://cdn.ncbi.nlm.nih.gov/pmc/blobs/7684/10471975/e8e34068cb0c/fimmu-14-1219078-g001.jpg
https://cdn.ncbi.nlm.nih.gov/pmc/blobs/7684/10471975/cf583c778c42/fimmu-14-1219078-g002.jpg
https://cdn.ncbi.nlm.nih.gov/pmc/blobs/7684/10471975/be9af4c0b206/fimmu-14-1219078-g003.jpg
https://cdn.ncbi.nlm.nih.gov/pmc/blobs/7684/10471975/827a9ce0e42b/fimmu-14-1219078-g004.jpg
https://cdn.ncbi.nlm.nih.gov/pmc/blobs/7684/10471975/7d47ca6ce52c/fimmu-14-1219078-g005.jpg
https://cdn.ncbi.nlm.nih.gov/pmc/blobs/7684/10471975/e8e34068cb0c/fimmu-14-1219078-g001.jpg
https://cdn.ncbi.nlm.nih.gov/pmc/blobs/7684/10471975/cf583c778c42/fimmu-14-1219078-g002.jpg
https://cdn.ncbi.nlm.nih.gov/pmc/blobs/7684/10471975/be9af4c0b206/fimmu-14-1219078-g003.jpg
https://cdn.ncbi.nlm.nih.gov/pmc/blobs/7684/10471975/827a9ce0e42b/fimmu-14-1219078-g004.jpg
https://cdn.ncbi.nlm.nih.gov/pmc/blobs/7684/10471975/7d47ca6ce52c/fimmu-14-1219078-g005.jpg

相似文献

1
Comparative transcriptomics of porcine liver-resident CD8α, liver CD8α and circulating blood CD8α NK cells reveals an intermediate phenotype of liver CD8α NK cells.猪肝脏驻留 CD8α、肝脏 CD8α 和循环血液 CD8αNK 细胞的比较转录组学研究揭示了肝脏 CD8αNK 细胞的中间表型。
Front Immunol. 2023 Aug 18;14:1219078. doi: 10.3389/fimmu.2023.1219078. eCollection 2023.
2
Identification of a Porcine Liver EomesT-bet NK Cell Subset That Resembles Human Liver Resident NK Cells.鉴定出一种类似于人肝固有 NK 细胞的猪肝 EomesT-bet NK 细胞亚群。
Front Immunol. 2019 Oct 31;10:2561. doi: 10.3389/fimmu.2019.02561. eCollection 2019.
3
Tim-3 Hampers Tumor Surveillance of Liver-Resident and Conventional NK Cells by Disrupting PI3K Signaling.Tim-3 抑制 PI3K 信号通路从而阻碍肝内驻留 NK 细胞和常规 NK 细胞对肿瘤的监视作用。
Cancer Res. 2020 Mar 1;80(5):1130-1142. doi: 10.1158/0008-5472.CAN-19-2332. Epub 2019 Dec 17.
4
CD8 T Cells Promote Maturation of Liver-Resident NK Cells Through the CD70-CD27 axis.CD8 T 细胞通过 CD70-CD27 轴促进肝固有 NK 细胞的成熟。
Hepatology. 2019 Nov;70(5):1804-1815. doi: 10.1002/hep.30757. Epub 2019 Jun 19.
5
Insights Into Human Intrahepatic NK Cell Function From Single Cell RNA Sequencing Datasets.单细胞 RNA 测序数据集解析人类肝内 NK 细胞功能。
Front Immunol. 2021 Mar 22;12:649311. doi: 10.3389/fimmu.2021.649311. eCollection 2021.
6
Human Bone Marrow-Resident Natural Killer Cells Have a Unique Transcriptional Profile and Resemble Resident Memory CD8 T Cells.人骨髓固有自然杀伤细胞具有独特的转录谱,并类似于固有记忆 CD8 T 细胞。
Front Immunol. 2018 Aug 22;9:1829. doi: 10.3389/fimmu.2018.01829. eCollection 2018.
7
NK and T Cell Differentiation at the Maternal-Fetal Interface in Sows During Late Gestation.在妊娠晚期母猪的母胎界面处 NK 和 T 细胞的分化。
Front Immunol. 2020 Sep 11;11:582065. doi: 10.3389/fimmu.2020.582065. eCollection 2020.
8
Single-cell transcriptomics in bone marrow delineates CD56GranzymeK subset as intermediate stage in NK cell differentiation.骨髓单细胞转录组学描绘 CD56GranzymeK 亚群为 NK 细胞分化的中间阶段。
Front Immunol. 2022 Nov 24;13:1044398. doi: 10.3389/fimmu.2022.1044398. eCollection 2022.
9
Liver-Resident NK Cells Control Antiviral Activity of Hepatic T Cells via the PD-1-PD-L1 Axis.肝固有 NK 细胞通过 PD-1-PD-L1 轴控制肝 T 细胞的抗病毒活性。
Immunity. 2019 Feb 19;50(2):403-417.e4. doi: 10.1016/j.immuni.2018.12.024. Epub 2019 Jan 29.
10
Requirement of RORα for maintenance and antitumor immunity of liver-resident natural killer cells/ILC1s.肝脏驻留自然杀伤细胞/ILC1维持及抗肿瘤免疫对RORα的需求。
Hepatology. 2022 May;75(5):1181-1193. doi: 10.1002/hep.32147. Epub 2021 Dec 6.

引用本文的文献

1
Role of liver-resident NK cells in liver immunity.肝脏驻留自然杀伤细胞在肝脏免疫中的作用。
Hepatol Int. 2025 Apr;19(2):315-324. doi: 10.1007/s12072-025-10778-7. Epub 2025 Feb 1.

本文引用的文献

1
Increased expression of TIGIT and KLRG1 correlates with impaired CD56 NK cell immunity in HPV16-related cervical intraepithelial neoplasia.TIGIT 和 KLRG1 的表达增加与 HPV16 相关的宫颈上皮内瘤变中 CD56 NK 细胞免疫受损相关。
Virol J. 2022 Apr 12;19(1):68. doi: 10.1186/s12985-022-01776-4.
2
Spatial proteogenomics reveals distinct and evolutionarily conserved hepatic macrophage niches.空间蛋白质组学揭示了独特且进化上保守的肝巨噬细胞生态位。
Cell. 2022 Jan 20;185(2):379-396.e38. doi: 10.1016/j.cell.2021.12.018. Epub 2022 Jan 11.
3
Sphingosine 1-phosphate receptor 5 (S1PR5) regulates the peripheral retention of tissue-resident lymphocytes.
鞘氨醇 1-磷酸受体 5(S1PR5)调节组织驻留淋巴细胞在外周的滞留。
J Exp Med. 2022 Jan 3;219(1). doi: 10.1084/jem.20210116. Epub 2021 Oct 22.
4
Landscape of innate lymphoid cells in human head and neck cancer reveals divergent NK cell states in the tumor microenvironment.人类头颈部癌症中固有淋巴细胞的景观揭示了肿瘤微环境中 NK 细胞状态的不同。
Proc Natl Acad Sci U S A. 2021 Jul 13;118(28). doi: 10.1073/pnas.2101169118.
5
Conventional NK cells and tissue-resident ILC1s join forces to control liver metastasis.常规自然杀伤细胞和组织驻留的 ILC1 共同协作以控制肝转移。
Proc Natl Acad Sci U S A. 2021 Jul 6;118(27). doi: 10.1073/pnas.2026271118.
6
Insights Into Human Intrahepatic NK Cell Function From Single Cell RNA Sequencing Datasets.单细胞 RNA 测序数据集解析人类肝内 NK 细胞功能。
Front Immunol. 2021 Mar 22;12:649311. doi: 10.3389/fimmu.2021.649311. eCollection 2021.
7
β-Glucan-Induced IL-10 Secretion by Monocytes Triggers Porcine NK Cell Cytotoxicity.β-葡聚糖诱导单核细胞分泌白细胞介素 10 触发猪自然杀伤细胞细胞毒性。
Front Immunol. 2021 Feb 19;12:634402. doi: 10.3389/fimmu.2021.634402. eCollection 2021.
8
T-cell CX3CR1 expression as a dynamic blood-based biomarker of response to immune checkpoint inhibitors.T 细胞 CX3CR1 表达作为免疫检查点抑制剂反应的动态血液生物标志物。
Nat Commun. 2021 Mar 3;12(1):1402. doi: 10.1038/s41467-021-21619-0.
9
Tissue-Specific Features of Innate Lymphoid Cells.固有淋巴细胞的组织特异性特征。
Trends Immunol. 2020 Oct;41(10):902-917. doi: 10.1016/j.it.2020.08.009. Epub 2020 Sep 8.
10
Tissue-Resident NK Cells: Development, Maturation, and Clinical Relevance.组织驻留自然杀伤细胞:发育、成熟及临床意义
Cancers (Basel). 2020 Jun 12;12(6):1553. doi: 10.3390/cancers12061553.