Suppr超能文献

DHHC2调节海马体中的恐惧记忆形成、长时程增强和AKAP150信号传导。

DHHC2 regulates fear memory formation, LTP, and AKAP150 signaling in the hippocampus.

作者信息

Li Meng-Die, Wang Lu, Zheng Yu-Qi, Huang Dan-Hong, Xia Zhi-Xuan, Liu Jian-Min, Tian Dan, OuYang Hui, Wang Zi-Hao, Huang Zhen, Lin Xiao-Shan, Zhu Xiao-Qian, Wang Si-Ying, Chen Wei-Kai, Yang Shao-Wei, Zhao Yue-Ling, Liu Jia-An, Shen Zu-Cheng

机构信息

Department of Pharmacology, School of Pharmacy, Fujian Medical University, Fuzhou 350122, China.

Department of Nephrology, Fuzhou Children's Hospital of Fujian Province, Affiliated Hospital of Fujian Medical University, Fuzhou 350001, China.

出版信息

iScience. 2023 Aug 9;26(9):107561. doi: 10.1016/j.isci.2023.107561. eCollection 2023 Sep 15.

Abstract

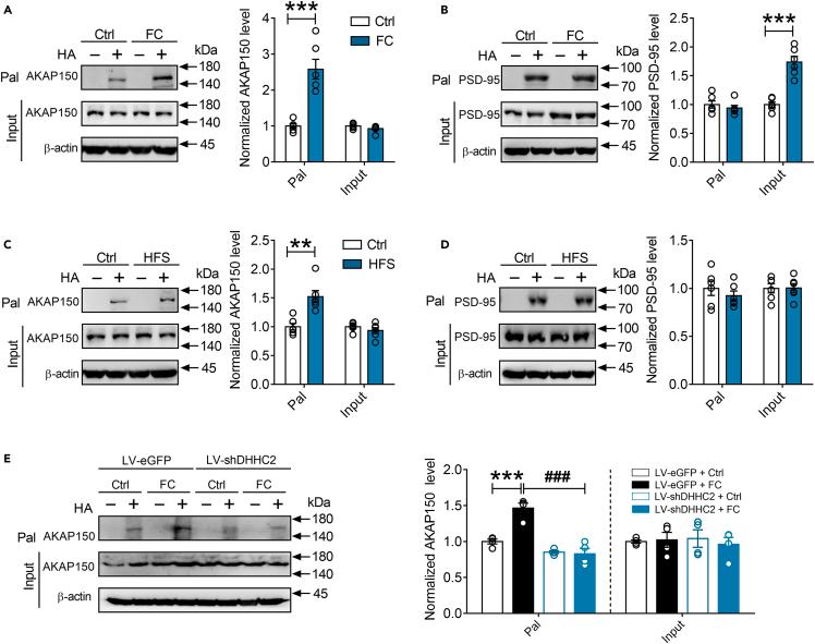
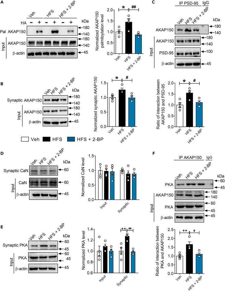
Palmitoyl acyltransferases (PATs) have been suggested to be involved in learning and memory. However, the underlying mechanisms have not yet been fully elucidated. Here, we found that the activity of DHHC2 was upregulated in the hippocampus after fear conditioning, and DHHC2 knockdown impaired fear induced memory and long-term potentiation (LTP). Additionally, the activity of DHHC2 and its synaptic expression were increased after high frequency stimulation (HFS) or glycine treatment. Importantly, fear learning selectively augmented the palmitoylation level of AKAP150, not PSD-95, and this effect was abolished by DHHC2 knockdown. Furthermore, 2-bromopalmitic acid (2-BP), a palmitoylation inhibitor, attenuated the increased palmitoylation level of AKAP150 and the interaction between AKAP150 and PSD-95 induced by HFS. Lastly, DHHC2 knockdown reduced the phosphorylation level of GluA1 at Ser845, and also induced an impairment of LTP in the hippocampus. Our results suggest that DHHC2 plays a critical role in regulating fear memory via AKAP150 signaling.

摘要

棕榈酰转移酶(PATs)被认为与学习和记忆有关。然而,其潜在机制尚未完全阐明。在此,我们发现恐惧条件反射后海马体中DHHC2的活性上调,并且敲低DHHC2会损害恐惧诱导的记忆和长时程增强(LTP)。此外,高频刺激(HFS)或甘氨酸处理后,DHHC2的活性及其在突触中的表达增加。重要的是,恐惧学习选择性地增加了AKAP150而非PSD - 95的棕榈酰化水平,并且这种效应在敲低DHHC2后被消除。此外,棕榈酰化抑制剂2 - 溴棕榈酸(2 - BP)减弱了HFS诱导的AKAP150棕榈酰化水平升高以及AKAP150与PSD - 95之间的相互作用。最后,敲低DHHC2降低了GluA1在Ser845处的磷酸化水平,并且还诱导了海马体中LTP的损伤。我们的结果表明,DHHC2通过AKAP150信号通路在调节恐惧记忆中起关键作用。

https://cdn.ncbi.nlm.nih.gov/pmc/blobs/9e13/10469764/7694be9a1ced/fx1.jpg

文献检索

告别复杂PubMed语法,用中文像聊天一样搜索,搜遍4000万医学文献。AI智能推荐,让科研检索更轻松。

立即免费搜索

文件翻译

保留排版,准确专业,支持PDF/Word/PPT等文件格式,支持 12+语言互译。

免费翻译文档

深度研究

AI帮你快速写综述,25分钟生成高质量综述,智能提取关键信息,辅助科研写作。

立即免费体验