bioSyntagma, Tempe, Arizona, USA.
Takara Bio USA, San Francisco, California, USA.
Mol Oncol. 2023 Oct;17(10):1953-1961. doi: 10.1002/1878-0261.13515. Epub 2023 Sep 11.
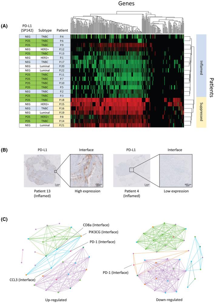
The role of the tumor microenvironment (TME) in immuno-oncology has driven demand for technologies that deliver in situ, or spatial, molecular information. Compartmentalized heterogeneity that traditional methods miss is becoming key to predicting both acquired drug resistance to targeted therapies and patient response to immunotherapy. Here, we describe a novel method for assay-agnostic spatial profiling and demonstrate its ability to detect immune microenvironment signatures in breast cancer patients that are unresolved by the immunohistochemical (IHC) assessment of programmed cell death ligand-1 (PD-L1) on immune cells, which represents the only FDA microenvironment-based companion diagnostic test that has been approved for triple-negative breast cancer (TNBC). Two distinct physiological states were found that are uncorrelated to tumor mutational burden (TMB), microsatellite instability (MSI), PD-L1 expression, and intrinsic cancer subtypes.
肿瘤微环境(TME)在肿瘤免疫中的作用推动了对能够提供原位或空间分子信息的技术的需求。传统方法错过的分区异质性正成为预测靶向治疗获得性耐药和患者对免疫治疗反应的关键。在这里,我们描述了一种用于分析物不可知的空间分析的新方法,并证明了其能够检测乳腺癌患者的免疫微环境特征的能力,这些特征无法通过免疫细胞程序性细胞死亡配体-1(PD-L1)的免疫组化(IHC)评估来解决,这是唯一一种已被 FDA 批准用于三阴性乳腺癌(TNBC)的基于微环境的伴随诊断测试。发现了两种与肿瘤突变负担(TMB)、微卫星不稳定性(MSI)、PD-L1 表达和内在癌症亚型均不相关的截然不同的生理状态。