Novo Nordisk Foundation Center for Protein Research (CPR), University of Copenhagen, Copenhagen, Denmark.
Biotech Research and Innovation Centre (BRIC), University of Copenhagen, Copenhagen, Denmark.
Nat Genet. 2023 Sep;55(9):1567-1578. doi: 10.1038/s41588-023-01476-x. Epub 2023 Sep 4.
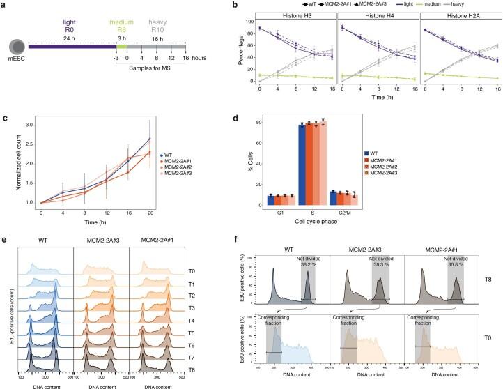
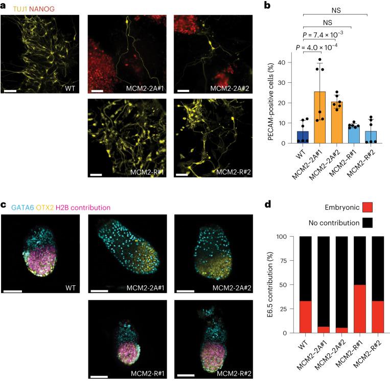
Modified parental histones are segregated symmetrically to daughter DNA strands during replication and can be inherited through mitosis. How this may sustain the epigenome and cell identity remains unknown. Here we show that transmission of histone-based information during DNA replication maintains epigenome fidelity and embryonic stem cell plasticity. Asymmetric segregation of parental histones H3-H4 in MCM2-2A mutants compromised mitotic inheritance of histone modifications and globally altered the epigenome. This included widespread spurious deposition of repressive modifications, suggesting elevated epigenetic noise. Moreover, H3K9me3 loss at repeats caused derepression and H3K27me3 redistribution across bivalent promoters correlated with misexpression of developmental genes. MCM2-2A mutation challenged dynamic transitions in cellular states across the cell cycle, enhancing naïve pluripotency and reducing lineage priming in G1. Furthermore, developmental competence was diminished, correlating with impaired exit from pluripotency. Collectively, this argues that epigenetic inheritance of histone modifications maintains a correctly balanced and dynamic chromatin landscape able to support mammalian cell differentiation.
在复制过程中,经过修饰的亲本组蛋白会对称地分配到子链 DNA 上,并可通过有丝分裂遗传。但这种方式如何维持表观基因组和细胞身份尚不清楚。本研究表明,在 DNA 复制过程中组蛋白信息的传递可以维持表观基因组的忠实性和胚胎干细胞的可塑性。MCM2-2A 突变体中亲本组蛋白 H3-H4 的不对称分配破坏了组蛋白修饰的有丝分裂遗传,并使整个表观基因组发生改变。这包括广泛的抑制性修饰的虚假沉积,表明表观遗传噪声增加。此外,重复序列中 H3K9me3 的丢失导致去抑制,H3K27me3 在双价启动子上的重新分布与发育基因的错误表达相关。MCM2-2A 突变挑战了细胞周期中细胞状态的动态转变,增强了原始多能性,并减少了 G1 中的谱系启动。此外,发育能力下降,与退出多能性的能力受损相关。总的来说,这表明组蛋白修饰的表观遗传遗传维持了一个正确平衡和动态的染色质景观,能够支持哺乳动物细胞分化。