Suppr超能文献

电针对痛觉相关厌恶记忆的复发具有缓解作用,其机制与激活岛叶皮层的 KOR 和抑制 GABA 能神经元有关。

Electroacupuncture alleviates the relapse of pain-related aversive memory by activating KOR and inhibiting GABAergic neurons in the insular cortex.

机构信息

Key Laboratory of Acupuncture and Neurology of Zhejiang Province, Department of Neurobiology and Acupuncture Research, The Third Clinical Medical College, Zhejiang Chinese Medical University, Hangzhou 310053, China.

Department of Acupuncture and Moxibustion, The First Affiliated Hospital of Zhejiang Chinese Medical University, Hangzhou 310060, China.

出版信息

Cereb Cortex. 2023 Oct 9;33(20):10711-10721. doi: 10.1093/cercor/bhad321.

Abstract

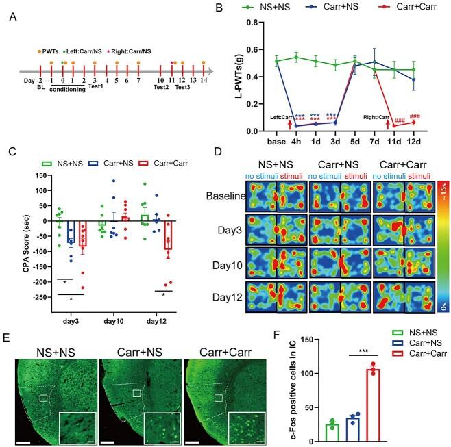
Pain-related aversive memory is common in chronic pain patients. Electroacupuncture has been demonstrated to block pain-related aversive memory. The insular cortex is a key region closely related to aversive behaviors. In our study, a potential mechanism underlying the effect of electroacupuncture treatment on pain-related aversive memory behaviors relative to the insular cortex was investigated. Our study used the chemogenetic method, pharmacological method, electroacupuncture intervention, and behavioral detection. Our study showed that both inhibition of gamma-aminobutyric acidergic neurons and activation of the kappa opioid receptor in the insular cortex blocked the pain-related aversive memory behaviors induced by 2 crossover injections of carrageenan in mice; conversely, both the activation of gamma-aminobutyric acidergic neurons and inhibition of kappa opioid receptor in the insular cortex play similar roles in inducing pain-related aversive memory behaviors following 2 crossover injections of carrageenan. In addition, activation of gamma-aminobutyric acidergic neurons in the insular cortex reversed the effect of kappa opioid receptor activation in the insular cortex. Moreover, electroacupuncture effectively blocked pain-related aversive memory behaviors in model mice, which was reversed by both activation of gamma-aminobutyric acidergic neurons and inhibition of kappa opioid receptor in the insular cortex. The effect of electroacupuncture on blocking pain-related aversive memory behaviors may be related to the activation of the kappa opioid receptor and inhibition of gamma-aminobutyric acidergic neurons in the insular cortex.

摘要

疼痛相关的厌恶记忆在慢性疼痛患者中很常见。电针已被证明可以阻断与疼痛相关的厌恶记忆。脑岛是与厌恶行为密切相关的关键区域。在我们的研究中,我们研究了电针治疗对与脑岛相关的疼痛相关厌恶记忆行为的潜在机制。我们的研究使用了化学遗传方法、药理学方法、电针干预和行为检测。我们的研究表明,脑岛中γ-氨基丁酸能神经元的抑制和κ阿片受体的激活均可阻断 2 次交叉注射角叉菜胶诱导的小鼠疼痛相关厌恶记忆行为;相反,脑岛中γ-氨基丁酸能神经元的激活和κ阿片受体的抑制在 2 次交叉注射角叉菜胶后诱导疼痛相关厌恶记忆行为中也发挥相似的作用。此外,脑岛中γ-氨基丁酸能神经元的激活可逆转脑岛中κ阿片受体激活的作用。此外,电针有效地阻断了模型小鼠的疼痛相关厌恶记忆行为,而脑岛中γ-氨基丁酸能神经元的激活和κ阿片受体的抑制均可逆转这种作用。电针阻断疼痛相关厌恶记忆行为的效果可能与脑岛中κ阿片受体的激活和γ-氨基丁酸能神经元的抑制有关。

https://cdn.ncbi.nlm.nih.gov/pmc/blobs/80ed/10560575/23251c800965/bhad321f1.jpg

文献AI研究员

20分钟写一篇综述,助力文献阅读效率提升50倍。

立即体验

用中文搜PubMed

大模型驱动的PubMed中文搜索引擎

马上搜索

文档翻译

学术文献翻译模型,支持多种主流文档格式。

立即体验