• 文献检索
  • 文档翻译
  • 深度研究
  • 学术资讯
  • Suppr Zotero 插件Zotero 插件
  • 邀请有礼
  • 套餐&价格
  • 历史记录
应用&插件
Suppr Zotero 插件Zotero 插件浏览器插件Mac 客户端Windows 客户端微信小程序
定价
高级版会员购买积分包购买API积分包
服务
文献检索文档翻译深度研究API 文档MCP 服务
关于我们
关于 Suppr公司介绍联系我们用户协议隐私条款
关注我们

Suppr 超能文献

核心技术专利:CN118964589B侵权必究
粤ICP备2023148730 号-1Suppr @ 2026

文献检索

告别复杂PubMed语法,用中文像聊天一样搜索,搜遍4000万医学文献。AI智能推荐,让科研检索更轻松。

立即免费搜索

文件翻译

保留排版,准确专业,支持PDF/Word/PPT等文件格式,支持 12+语言互译。

免费翻译文档

深度研究

AI帮你快速写综述,25分钟生成高质量综述,智能提取关键信息,辅助科研写作。

立即免费体验

自噬活性与手术切除胆管癌患者的良好预后相关。

Active Autophagy Is Associated with Favorable Outcome in Patients with Surgically Resected Cholangiocarcinoma.

作者信息

Bankov Katrin, Schulze Falko, Gretser Steffen, Reis Henning, Abedin Nada, Finkelmeier Fabian, Trojan Jörg, Zeuzem Stefan, Schnitzbauer Andreas A, Walter Dirk, Wild Peter J, Kinzler Maximilian N

机构信息

Dr. Senckenberg Institute of Pathology, University Hospital Frankfurt, Goethe University Frankfurt, 60590 Frankfurt am Main, Germany.

Department of Internal Medicine I, University Hospital Frankfurt, Goethe University Frankfurt, 60590 Frankfurt am Main, Germany.

出版信息

Cancers (Basel). 2023 Aug 29;15(17):4322. doi: 10.3390/cancers15174322.

DOI:10.3390/cancers15174322
PMID:37686598
原文链接:https://pmc.ncbi.nlm.nih.gov/articles/PMC10486413/
Abstract

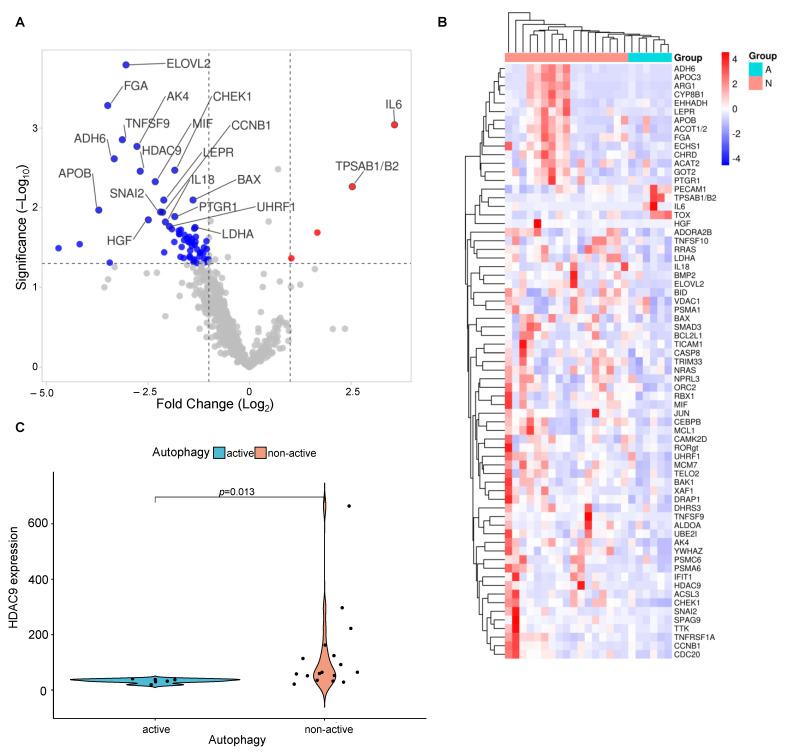
Data on the impact of autophagy in primary cholangiocarcinoma (CCA) remain scarce. Here, we therefore investigated the role of active autophagy and its impact on survival in CCA patients. All CCA patients who underwent surgical resection with curative intent between 08/2005 and 12/2021 at University Hospital Frankfurt were evaluated. Autophagic key proteins were studied by immunohistochemistry. iCCA processed for gene expression profiling of immune-exhaustion gene sets was used for an autophagy approach in silico. Active autophagy was present in 23.3% of the 172 CCA patients. Kaplan-Meier curves revealed median OS of 68.4 months (95% CI = 46.9-89.9 months) and 32.7 months (95% CI = 23.6-41.8 months) for active and non-active autophagy, respectively ( ≤ 0.001). In multivariate analysis, absence of active autophagy (HR = 2, 95% CI = 1.1-3.5, = 0.015) was an independent risk factor for OS. Differential-expression profiling revealed significantly upregulated histone deacetylases (HDAC) mRNA in patients showing non-active autophagy. In line with this, pan-acetylated lysine was significantly more prominent in CCA patients with ongoing autophagy ( = 0.005). Our findings strengthen the role of active autophagy as a prognostically relevant marker and a potential therapeutic target.

摘要

关于自噬在原发性胆管癌(CCA)中的影响的数据仍然匮乏。因此,我们在此研究了活跃自噬的作用及其对CCA患者生存的影响。对2005年8月至2021年12月期间在法兰克福大学医院接受根治性手术切除的所有CCA患者进行了评估。通过免疫组织化学研究自噬关键蛋白。对经过免疫耗竭基因集基因表达谱分析的肝内胆管癌(iCCA)进行了计算机模拟自噬研究。172例CCA患者中,23.3%存在活跃自噬。Kaplan-Meier曲线显示,活跃自噬和非活跃自噬患者的中位总生存期(OS)分别为68.4个月(95%置信区间=46.9-89.9个月)和32.7个月(95%置信区间=23.6-41.8个月)(P≤0.001)。在多变量分析中,无活跃自噬(风险比=2,95%置信区间=1.1-3.5,P=0.015)是OS的独立危险因素。差异表达谱分析显示,在表现为非活跃自噬的患者中,组蛋白去乙酰化酶(HDAC)mRNA显著上调。与此一致的是,在持续自噬的CCA患者中,泛乙酰化赖氨酸显著更突出(P=0.005)。我们的研究结果强化了活跃自噬作为一个具有预后相关性的标志物和潜在治疗靶点的作用。

https://cdn.ncbi.nlm.nih.gov/pmc/blobs/87da/10486413/af18f39122d7/cancers-15-04322-g005.jpg
https://cdn.ncbi.nlm.nih.gov/pmc/blobs/87da/10486413/afa8d884667f/cancers-15-04322-g001.jpg
https://cdn.ncbi.nlm.nih.gov/pmc/blobs/87da/10486413/b3cc34aaacd8/cancers-15-04322-g002.jpg
https://cdn.ncbi.nlm.nih.gov/pmc/blobs/87da/10486413/a5912786eb9b/cancers-15-04322-g003.jpg
https://cdn.ncbi.nlm.nih.gov/pmc/blobs/87da/10486413/1c7668ff0a94/cancers-15-04322-g004.jpg
https://cdn.ncbi.nlm.nih.gov/pmc/blobs/87da/10486413/af18f39122d7/cancers-15-04322-g005.jpg
https://cdn.ncbi.nlm.nih.gov/pmc/blobs/87da/10486413/afa8d884667f/cancers-15-04322-g001.jpg
https://cdn.ncbi.nlm.nih.gov/pmc/blobs/87da/10486413/b3cc34aaacd8/cancers-15-04322-g002.jpg
https://cdn.ncbi.nlm.nih.gov/pmc/blobs/87da/10486413/a5912786eb9b/cancers-15-04322-g003.jpg
https://cdn.ncbi.nlm.nih.gov/pmc/blobs/87da/10486413/1c7668ff0a94/cancers-15-04322-g004.jpg
https://cdn.ncbi.nlm.nih.gov/pmc/blobs/87da/10486413/af18f39122d7/cancers-15-04322-g005.jpg

相似文献

1
Active Autophagy Is Associated with Favorable Outcome in Patients with Surgically Resected Cholangiocarcinoma.自噬活性与手术切除胆管癌患者的良好预后相关。
Cancers (Basel). 2023 Aug 29;15(17):4322. doi: 10.3390/cancers15174322.
2
Expression of MUC16/CA125 Is Associated with Impaired Survival in Patients with Surgically Resected Cholangiocarcinoma.MUC16/CA125的表达与手术切除胆管癌患者的生存受损相关。
Cancers (Basel). 2022 Sep 27;14(19):4703. doi: 10.3390/cancers14194703.
3
Dense GM-CSFR-expressing immune infiltration is allied with longer survival of intrahepatic cholangiocarcinoma patients.高表达 GM-CSFR 的免疫浸润与肝内胆管癌患者的生存时间延长相关。
PeerJ. 2023 Mar 2;11:e14883. doi: 10.7717/peerj.14883. eCollection 2023.
4
Colonization with multidrug-resistant organisms is associated with impaired survival of patients with surgically resected cholangiocarcinoma.多药耐药菌定植与接受手术切除的胆管癌患者的生存受损有关。
Liver Int. 2023 Feb;43(2):490-499. doi: 10.1111/liv.15485. Epub 2022 Dec 7.
5
Impact of small duct- and large duct type on survival in patients with intrahepatic cholangiocarcinoma: Results from a German tertiary center.小胆管型和大胆管型对肝内胆管癌患者生存的影响:来自德国一家三级中心的结果。
Pathol Res Pract. 2022 Oct;238:154126. doi: 10.1016/j.prp.2022.154126. Epub 2022 Sep 16.
6
The prognostic role of lymphovascular invasion and lymph node metastasis in perihilar and intrahepatic cholangiocarcinoma.肝门部和肝内胆管细胞癌中淋巴管侵犯和淋巴结转移的预后作用。
Eur J Surg Oncol. 2019 Aug;45(8):1468-1478. doi: 10.1016/j.ejso.2019.04.019. Epub 2019 Apr 25.
7
Impact of Liver Fibrosis on Survival of Patients with Intrahepatic Cholangiocarcinoma Receiving Gemcitabine-Based Chemotherapy.肝纤维化对接受吉西他滨化疗的肝内胆管癌患者生存的影响。
J Clin Med. 2022 Apr 6;11(7):2057. doi: 10.3390/jcm11072057.
8
Survival after surgery among patients with cholangiocarcinoma in Northeast Thailand according to anatomical and morphological classification.泰国东北部胆管癌患者根据解剖学和形态学分类的手术后生存率。
BMC Cancer. 2021 May 3;21(1):497. doi: 10.1186/s12885-021-08247-z.
9
Prognostic value of MUC4 for mass-forming intrahepatic cholangiocarcinoma after hepatectomy.MUC4对肝切除术后肿块型肝内胆管癌的预后价值
Oncol Rep. 2009 Jan;21(1):49-56.
10
Systemic Treatments with Tyrosine Kinase Inhibitor and Platinum-Based Chemotherapy in Patients with Unresectable or Metastatic Hepatocholangiocarcinoma.酪氨酸激酶抑制剂和铂类化疗对不可切除或转移性肝内胆管癌患者的全身治疗
Liver Cancer. 2022 Jun 14;11(5):460-473. doi: 10.1159/000525488. eCollection 2022 Sep.

引用本文的文献

1
Overexpression of KMT9α is associated with poor outcome in cholangiocarcinoma patients.KMT9α的过表达与胆管癌患者的不良预后相关。
J Cancer Res Clin Oncol. 2025 May 13;151(5):161. doi: 10.1007/s00432-025-06214-w.
2
Expression of claudin-18.2 in cholangiocarcinoma: a comprehensive immunohistochemical analysis from a German tertiary centre.紧密连接蛋白18.2在胆管癌中的表达:来自德国一家三级中心的综合免疫组织化学分析
Histopathology. 2025 Mar;86(4):640-646. doi: 10.1111/his.15407. Epub 2024 Dec 27.

本文引用的文献

1
Expression of MUC16/CA125 Is Associated with Impaired Survival in Patients with Surgically Resected Cholangiocarcinoma.MUC16/CA125的表达与手术切除胆管癌患者的生存受损相关。
Cancers (Basel). 2022 Sep 27;14(19):4703. doi: 10.3390/cancers14194703.
2
Impact of small duct- and large duct type on survival in patients with intrahepatic cholangiocarcinoma: Results from a German tertiary center.小胆管型和大胆管型对肝内胆管癌患者生存的影响:来自德国一家三级中心的结果。
Pathol Res Pract. 2022 Oct;238:154126. doi: 10.1016/j.prp.2022.154126. Epub 2022 Sep 16.
3
Autophagy, ferroptosis, pyroptosis, and necroptosis in tumor immunotherapy.
肿瘤免疫治疗中的自噬、铁死亡、细胞焦亡和坏死性凋亡。
Signal Transduct Target Ther. 2022 Jun 20;7(1):196. doi: 10.1038/s41392-022-01046-3.
4
Suppression of histone deacetylase 1 by JSL-1 attenuates the progression and metastasis of cholangiocarcinoma via the TPX2/Snail axis.JSL-1 通过抑制组蛋白去乙酰化酶 1 抑制胆管癌的进展和转移,其作用机制与 TPX2/Snail 轴有关。
Cell Death Dis. 2022 Apr 9;13(4):324. doi: 10.1038/s41419-022-04571-9.
5
Role of autophagy-related protein in the prognosis of combined hepatocellular carcinoma and cholangiocarcinoma after surgical resection.自噬相关蛋白在肝癌合并胆管癌术后预后中的作用。
BMC Cancer. 2021 Jul 17;21(1):828. doi: 10.1186/s12885-021-08553-6.
6
Autophagy activity in cholangiocarcinoma is associated with anatomical localization of the tumor.胆管癌中的自噬活性与肿瘤的解剖定位有关。
PLoS One. 2021 Jun 15;16(6):e0253065. doi: 10.1371/journal.pone.0253065. eCollection 2021.
7
Cancer-Associated Fibroblast-Derived IL-6 Determines Unfavorable Prognosis in Cholangiocarcinoma by Affecting Autophagy-Associated Chemoresponse.癌症相关成纤维细胞衍生的白细胞介素-6通过影响自噬相关化疗反应决定胆管癌的不良预后。
Cancers (Basel). 2021 Apr 28;13(9):2134. doi: 10.3390/cancers13092134.
8
Guidelines for the use and interpretation of assays for monitoring autophagy (4th edition).自噬监测分析方法使用和解释的指南(第 4 版)。
Autophagy. 2021 Jan;17(1):1-382. doi: 10.1080/15548627.2020.1797280. Epub 2021 Feb 8.
9
Hypoxia induces sorafenib resistance mediated by autophagy via activating FOXO3a in hepatocellular carcinoma.缺氧通过激活 FOXO3a 在肝癌中诱导自噬介导的索拉非尼耐药。
Cell Death Dis. 2020 Nov 29;11(11):1017. doi: 10.1038/s41419-020-03233-y.
10
VolcaNoseR is a web app for creating, exploring, labeling and sharing volcano plots.VolcaNoseR 是一个用于创建、探索、标记和共享火山图的网络应用程序。
Sci Rep. 2020 Nov 25;10(1):20560. doi: 10.1038/s41598-020-76603-3.