Nanjing Drum Tower Hospital Clinical College of Nanjing Medical University, Nanjing, China.
The Second Affiliated Hospital, Zhejiang University School of Medicine, Hangzhou, China.
Pharm Biol. 2023 Dec;61(1):1462-1473. doi: 10.1080/13880209.2023.2254341.
Diabetic wounds (DW) are a complication of diabetes and slow wound healing is the main manifestation. Methylene blue (MB) has been shown to exhibit therapeutic effects on diabetes-related diseases.
To investigate the mechanisms of action of MB-nanoemulsion (NE) in the treatment of DW.
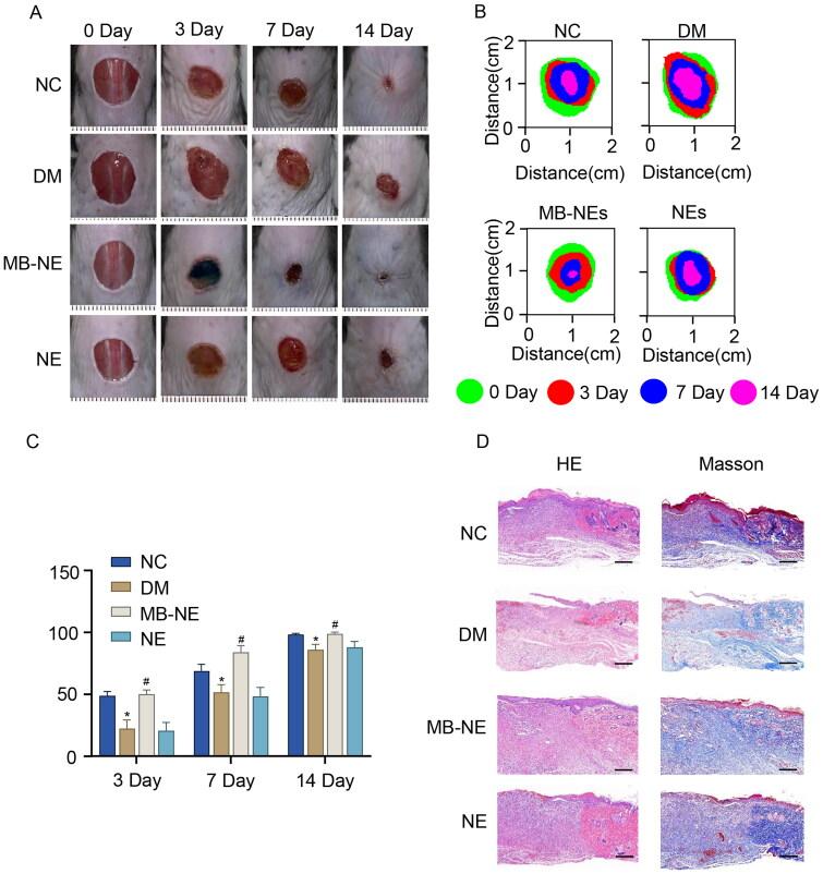
The concentration of MB-NE used in the and experiments was 0.1 mg/mL. Streptozocin-induced diabetic mice were used as models. The mice were separated into nondiabetic, diabetic, MB-NE treated, and NE-treated groups. Intervention of high glucose-induced human umbilical vein endothelial cells using MB-NE. The mechanism by which MB-NE promotes DW healing is investigated by combining histological analysis, immunofluorescence analysis, TUNEL and ROS assays and western blotting.
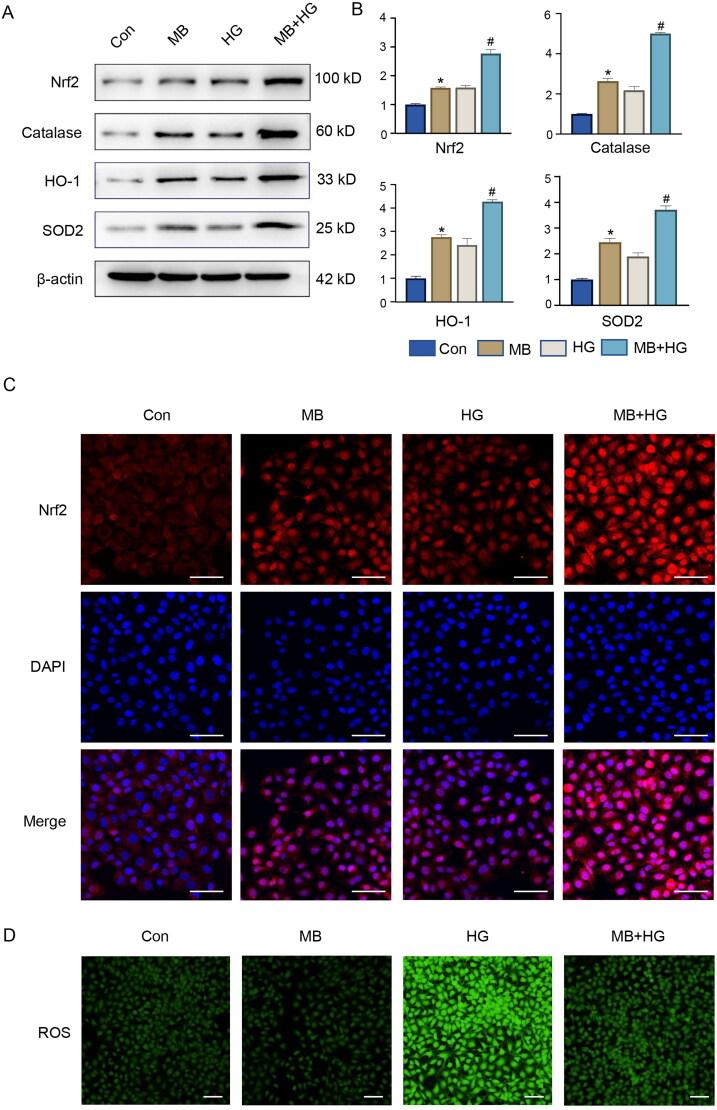
In diabetic mice, the MB-NE accelerated DW healing ( < 0.05), promoted the expression of endothelial cell markers (α-SMA, CD31 and VEGF) ( < 0.05), and reduced TUNEL levels. , MB accelerated the migration rate of cells ( < 0.05); promoted the expression of CD31, VEGF, anti-apoptotic protein Bcl2 ( < 0.05) and decreased the expression of the pro-apoptotic proteins cleaved caspase-3 and Bax ( < 0.05). MB upregulated the expression of Nrf2, catalase, HO-1 and SOD2 ( < 0.05). In addition, MB reduced the immunofluorescence intensity of TUNEL and ROS in cells and reduced apoptosis. The therapeutic effect of MB was attenuated after treatment with an Nrf2 inhibitor (ML385).
This study provides a foundation for the application of MB-NE in the treatment of DW.
糖尿病创面(DW)是糖尿病的一种并发症,其主要表现为创面愈合缓慢。亚甲蓝(MB)已被证明对糖尿病相关疾病具有治疗作用。
研究 MB-纳米乳(NE)治疗 DW 的作用机制。
[&]和[&]实验中 MB-NE 的浓度为 0.1mg/mL。采用链脲佐菌素诱导的糖尿病小鼠模型,将小鼠分为非糖尿病组、糖尿病组、MB-NE 治疗组和 NE 治疗组。用 MB-NE 干预高糖诱导的人脐静脉内皮细胞。结合组织学分析、免疫荧光分析、TUNEL 和 ROS 检测和 Western blot 研究 MB-NE 促进 DW 愈合的机制。
在糖尿病小鼠中,MB-NE 加速 DW 愈合(<0.05),促进内皮细胞标志物(α-SMA、CD31 和 VEGF)的表达(<0.05),并降低 TUNEL 水平。此外,MB 还能提高细胞迁移率(<0.05);促进 CD31、VEGF、抗凋亡蛋白 Bcl2 的表达(<0.05),降低促凋亡蛋白 cleaved caspase-3 和 Bax 的表达(<0.05)。MB 上调 Nrf2、过氧化氢酶、HO-1 和 SOD2 的表达(<0.05)。此外,MB 降低了细胞中 TUNEL 和 ROS 的免疫荧光强度,减少了细胞凋亡。用 Nrf2 抑制剂(ML385)处理后,MB 的治疗效果减弱。
本研究为 MB-NE 在 DW 治疗中的应用提供了依据。