Zhang Gaojia, Li Ling, Kong Yan, Xu Dandan, Bao Yu, Zhang Zhiting, Liao Zhixiang, Jiao Jiao, Fan Dandan, Long Xiaojing, Dai Ji, Xie Chunming, Meng Zhiqiang, Zhang Zhijun
Department of Neurology, Affiliated Zhongda Hospital, Research Institution of Neuropsychiatry, School of Medicine, Southeast University, Nanjing, Jiangsu 210009, China.
Department of Biochemistry and Molecular Biology, School of Medicine, Southeast University, Nanjing, Jiangsu 210009, China.
Genes Dis. 2023 Apr 10;11(2):1009-1021. doi: 10.1016/j.gendis.2023.02.049. eCollection 2024 Mar.
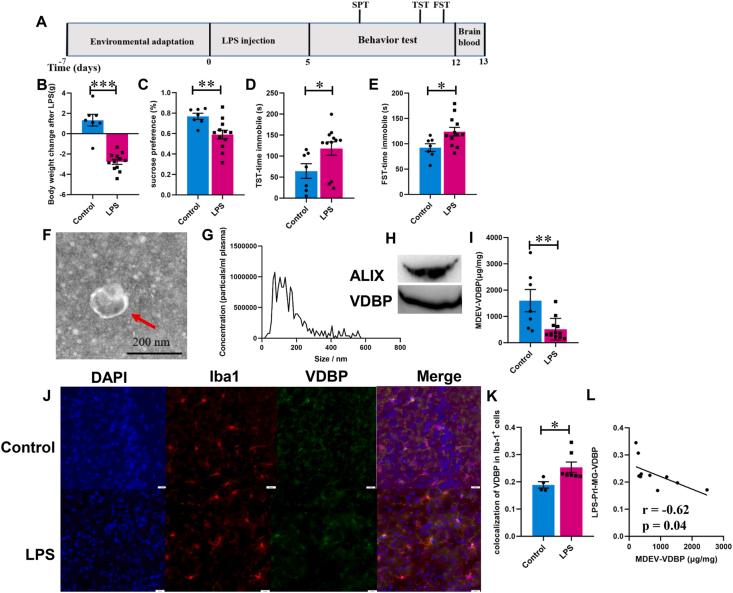
No well-established biomarkers are available for the clinical diagnosis of major depressive disorder (MDD). Vitamin D-binding protein (VDBP) is altered in plasma and postmortem dorsolateral prefrontal cortex (DLPFC) tissues of MDD patients. Thereby, the role of VDBP as a potential biomarker of MDD diagnosis was further assessed. Total extracellular vesicles (EVs) and brain cell-derived EVs (BCDEVs) were isolated from the plasma of first-episode drug-naïve or drug-free MDD patients and well-matched healthy controls (HCs) in discovery (20 MDD patients and 20 HCs) and validation cohorts (88 MDD patients and 38 HCs). VDBP level in the cerebrospinal fluid (CSF) from chronic glucocorticoid-induced depressed rhesus macaques or prelimbic cortex from lipopolysaccharide (LPS)-induced depressed mice and wild control groups was measured to evaluate its relationship with VDBP in plasma microglia-derived extracellular vesicles (MDEVs). VDBP was significantly decreased in MDD plasma MDEVs compared to HCs, and negatively correlated with HAMD-24 score with the highest diagnostic accuracy among BCDEVs. VDBP in plasma MDEVs was decreased both in depressed rhesus macaques and mice. A positive correlation of VDBP in MDEVs with that in CSF was detected in depressed rhesus macaques. VDBP levels in prelimbic cortex microglia were negatively correlated with those in plasma MDEVs in depressed mice. The main results suggested that VDBP in plasma MDEVs might serve as a prospective candidate biomarker for MDD diagnosis.
目前尚无成熟的生物标志物可用于临床诊断重度抑郁症(MDD)。MDD患者的血浆和死后背外侧前额叶皮质(DLPFC)组织中维生素D结合蛋白(VDBP)发生了改变。因此,进一步评估了VDBP作为MDD诊断潜在生物标志物的作用。在发现队列(20例MDD患者和20例健康对照者)和验证队列(88例MDD患者和38例健康对照者)中,从首发未用药或已停药的MDD患者及匹配良好的健康对照者(HCs)的血浆中分离出总细胞外囊泡(EVs)和脑细胞衍生的EVs(BCDEVs)。测量慢性糖皮质激素诱导的抑郁恒河猴的脑脊液(CSF)或脂多糖(LPS)诱导的抑郁小鼠及野生对照组的前边缘皮质中的VDBP水平,以评估其与血浆小胶质细胞衍生的细胞外囊泡(MDEVs)中VDBP的关系。与健康对照者相比,MDD血浆MDEVs中的VDBP显著降低,并且在BCDEVs中与汉密尔顿抑郁量表-24项(HAMD-24)评分呈负相关,诊断准确性最高。抑郁恒河猴和小鼠血浆MDEVs中的VDBP均降低。在抑郁恒河猴中,检测到MDEVs中的VDBP与CSF中的VDBP呈正相关。在抑郁小鼠中,前边缘皮质小胶质细胞中的VDBP水平与血浆MDEVs中的VDBP水平呈负相关。主要结果表明,血浆MDEVs中的VDBP可能是MDD诊断的一个有前景的候选生物标志物。