Suppr超能文献

早期结肠癌和肝癌中线粒体代谢重编程的综合分析

Integrative analysis of mitochondrial metabolic reprogramming in early-stage colon and liver cancer.

作者信息

Kim Yeongmin, Shin So-Yeon, Jeung Jihun, Kim Yumin, Kang Yun-Won, Lee Sunjae, Oh Chang-Myung

机构信息

Department of Biomedical Science and Engineering, Gwangju Institute of Science and Technology, Gwangju, Republic of Korea.

Department of School of Life Sciences, Gwangju Institute of Science and Technology, Gwangju, Republic of Korea.

出版信息

Front Oncol. 2023 Aug 24;13:1218735. doi: 10.3389/fonc.2023.1218735. eCollection 2023.

Abstract

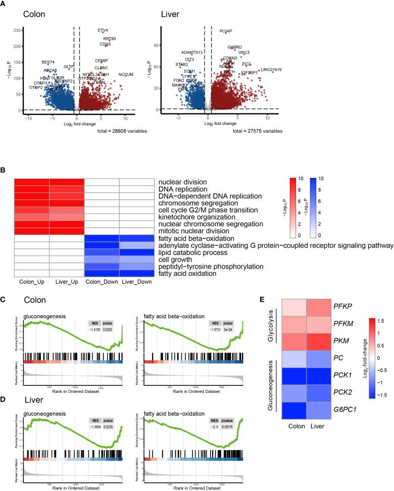
Gastrointestinal malignancies, including colon adenocarcinoma (COAD) and liver hepatocellular carcinoma (LIHC), remain leading causes of cancer-related deaths worldwide. To better understand the underlying mechanisms of these cancers and identify potential therapeutic targets, we analyzed publicly accessible Cancer Genome Atlas datasets of COAD and LIHC. Our analysis revealed that differentially expressed genes (DEGs) during early tumorigenesis were associated with cell cycle regulation. Additionally, genes related to lipid metabolism were significantly enriched in both COAD and LIHC, suggesting a crucial role for dysregulated lipid metabolism in their development and progression. We also identified a subset of DEGs associated with mitochondrial function and structure, including upregulated genes involved in mitochondrial protein import and respiratory complex assembly. Further, we identified mitochondrial 3-hydroxy-3-methylglutaryl-CoA synthase () as a crucial regulator of cancer cell metabolism. Using a genome-scale metabolic model, we demonstrated that suppression increased glycolysis, lipid biosynthesis, and elongation while decreasing fatty acid oxidation in colon cancer cells. Our study highlights the potential contribution of dysregulated lipid metabolism, including ketogenesis, to COAD and LIHC development and progression and identifies potential therapeutic targets for these malignancies.

摘要

胃肠道恶性肿瘤,包括结肠腺癌(COAD)和肝细胞癌(LIHC),仍然是全球癌症相关死亡的主要原因。为了更好地理解这些癌症的潜在机制并确定潜在的治疗靶点,我们分析了公开可用的COAD和LIHC的癌症基因组图谱数据集。我们的分析表明,早期肿瘤发生过程中差异表达基因(DEGs)与细胞周期调控有关。此外,与脂质代谢相关的基因在COAD和LIHC中均显著富集,表明脂质代谢失调在其发生和发展中起关键作用。我们还鉴定出了与线粒体功能和结构相关的一组DEGs,包括参与线粒体蛋白质导入和呼吸复合体组装的上调基因。此外,我们确定线粒体3-羟基-3-甲基戊二酰辅酶A合酶()是癌细胞代谢的关键调节因子。使用基因组规模代谢模型,我们证明抑制该酶可增加结肠癌细胞的糖酵解、脂质生物合成和延伸,同时降低脂肪酸氧化。我们的研究强调了脂质代谢失调(包括生酮作用)对COAD和LIHC发生和发展的潜在贡献,并确定了这些恶性肿瘤的潜在治疗靶点。

https://cdn.ncbi.nlm.nih.gov/pmc/blobs/ce6a/10484220/688923fad3da/fonc-13-1218735-g001.jpg

文献AI研究员

20分钟写一篇综述,助力文献阅读效率提升50倍。

立即体验

用中文搜PubMed

大模型驱动的PubMed中文搜索引擎

马上搜索

文档翻译

学术文献翻译模型,支持多种主流文档格式。

立即体验