Suppr超能文献

硝异山梨醇酸通过抑制氧化应激和细胞凋亡以及激活 NO/cGMP 通路改善链脲佐菌素诱导的糖尿病大鼠的勃起功能障碍。

Nitro-oleic acid ameliorates erectile dysfunction in a streptozotocin-induced rat model of diabetes by inhibiting oxidative stress and apoptosis and activating the NO/cGMP pathway.

机构信息

Department of Urology, Shandong Provincial Hospital, Shandong University, Jinan 250012, China.

Department of Andrology, Liaocheng People's Hospital, Shandong University, Liaocheng 252000, China.

出版信息

Asian J Androl. 2024 Jan 1;26(1):57-66. doi: 10.4103/aja202331. Epub 2023 Aug 8.

Abstract

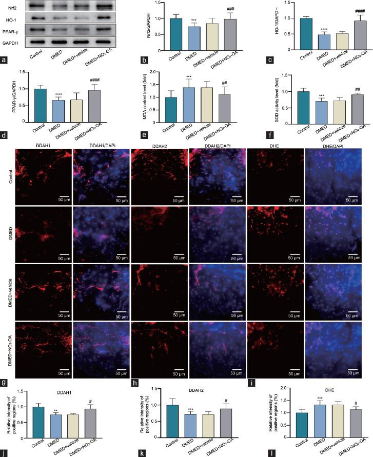
The major vascular complications associated with diabetes make the management of diabetic mellitus erectile dysfunction (DMED) a challenging endeavor. Notable factors contributing to DMED include oxidative stress, nitric oxide (NO)/cyclic guanosine monophosphate (cGMP) pathway activation, and apoptosis, while nitro-oleic acid (NO 2 -OA) has been shown to be beneficial in treating these aspects of this condition. We, herein, investigated the effects and possible mechanisms of NO 2 -OA on erectile function as assessed in a streptozotocin-induced rat model of diabetes. Our results revealed that the erectile function of DMED rats was significantly impaired compared with that of the control group. However, in response to 4 weeks of NO 2 -OA treatment, there was an improvement in erectile function. The expression of oxidative stress-related indicators was significantly increased and the NO/cGMP pathway was impaired in the DMED group. The expression of proapoptotic factors was increased, while that of antiapoptotic factors was decreased in the DMED group. Moreover, the cell morphology in the cavernous tissue of the DMED group also changed adversely. NO 2 -OA treatment significantly reversed all these changes observed in the DMED group. In conclusion, NO 2 -OA treatment partially improved erectile function in DMED rats through mechanisms that included inhibition of oxidative stress, activation of the NO/cGMP pathway, and a reduction in apoptosis.

摘要

与糖尿病相关的主要血管并发症使得糖尿病性勃起功能障碍(DMED)的管理成为一项具有挑战性的工作。导致 DMED 的显著因素包括氧化应激、一氧化氮(NO)/环磷酸鸟苷(cGMP)途径的激活和细胞凋亡,而硝基油酸(NO2-OA)已被证明对治疗这种情况的这些方面有益。在此,我们研究了 NO2-OA 对链脲佐菌素诱导的糖尿病大鼠模型中勃起功能的影响及其可能的机制。我们的结果表明,与对照组相比,DMED 大鼠的勃起功能明显受损。然而,在 4 周的 NO2-OA 治疗后,勃起功能得到改善。氧化应激相关指标的表达明显增加,NO/cGMP 途径受损。促凋亡因子的表达增加,而抗凋亡因子的表达减少在 DMED 组中。此外,DMED 组的海绵组织中的细胞形态也发生了不良变化。NO2-OA 治疗显著逆转了 DMED 组观察到的所有这些变化。总之,NO2-OA 治疗通过抑制氧化应激、激活 NO/cGMP 途径和减少细胞凋亡,部分改善了 DMED 大鼠的勃起功能。

https://cdn.ncbi.nlm.nih.gov/pmc/blobs/736c/10846833/2ef860ec9115/AJA-26-57-g001.jpg

文献检索

告别复杂PubMed语法,用中文像聊天一样搜索,搜遍4000万医学文献。AI智能推荐,让科研检索更轻松。

立即免费搜索

文件翻译

保留排版,准确专业,支持PDF/Word/PPT等文件格式,支持 12+语言互译。

免费翻译文档

深度研究

AI帮你快速写综述,25分钟生成高质量综述,智能提取关键信息,辅助科研写作。

立即免费体验