Suppr超能文献

睡眠剥夺对恒河猴神经认知和炎症的影响。

Impact of sleep deprivation on neurocognition and inflammation in rhesus macaques.

作者信息

Promsote Wanwisa, Chumpolkulwong Kesara, Musich Thomas, Corley Michael J, Ndhlovu Lishomwa C, Sopanaporn Jumpol, Inthawong Dutsadee, Nadee Panupat, Silsorn Decha, Sirisrisopa Siwikorn, Wongsawanonkul Sakda, Parsons Matthew S, Cowden Jessica, Imerbsin Rawiwan, Lugo-Roman Luis, Vasan Sandhya, Hsu Denise C

机构信息

US Military HIV Research Program, Walter Reed Army Institute of Research, Silver Spring, MD, 20910, USA.

Armed Forces Research Institute of Medical Sciences, Bangkok, 10400, Thailand.

出版信息

Brain Behav Immun Health. 2023 Sep 1;33:100683. doi: 10.1016/j.bbih.2023.100683. eCollection 2023 Nov.

Abstract

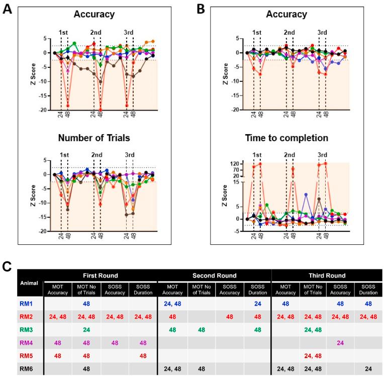
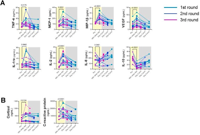
Sleep deprivation in humans is associated with both cognitive impairment and immune dysregulation. An animal model of neuropathogenesis may provide insight to understand the effects of sleep deprivation on the brain. Human neurocognition is more closely mirrored by nonhuman primates (NHP) than other animals. As such, we developed an NHP model to assess the impact of sleep deprivation on neurocognition and markers of systemic immune activation. Six male rhesus macaques underwent three rounds of sleep deprivation (48 h without sleep) at days 0, 14, and 28. We performed domain specific cognitive assessments using the Cambridge Neuropsychological Test Automated Battery (CANTAB) via a touch screen before and after 24 and 48 h of sleep deprivation. Immune activation markers were measured in the blood by multiplex assay and flow cytometry. Although we observed variability in cognitive performance between the three rounds of sleep deprivation, cognitive impairments were identified in all six animals. We noted more cognitive impairments after 48 h than after 24 h of sleep deprivation. Following 48 h of sleep deprivation, elevations in markers of immune activation in the blood were observed in most animals. The observed impairments largely normalized after sleep. The co-occurrence of systemic immune alterations and cognitive impairment establishes this model as useful for studying the impact of sleep deprivation on neurobehavior and immune perturbations in rhesus macaques.

摘要

人类睡眠剥夺与认知障碍和免疫失调均有关联。神经发病机制的动物模型可能有助于深入了解睡眠剥夺对大脑的影响。与其他动物相比,非人类灵长类动物(NHP)更能精确反映人类神经认知情况。因此,我们构建了一个NHP模型,以评估睡眠剥夺对神经认知和全身免疫激活标志物的影响。六只雄性恒河猴在第0天、第14天和第28天接受了三轮睡眠剥夺(48小时无睡眠)。在睡眠剥夺24小时和48小时前后,我们通过触摸屏使用剑桥神经心理测试自动化成套系统(CANTAB)进行了特定领域的认知评估。通过多重分析和流式细胞术测量血液中的免疫激活标志物。尽管我们观察到三轮睡眠剥夺之间认知表现存在差异,但在所有六只动物中均发现了认知障碍。我们注意到,睡眠剥夺48小时后的认知障碍比24小时后更多。睡眠剥夺48小时后,大多数动物血液中的免疫激活标志物升高。睡眠后,观察到的损伤大多恢复正常。全身免疫改变和认知障碍同时出现,表明该模型可用于研究睡眠剥夺对恒河猴神经行为和免疫扰动的影响。

https://cdn.ncbi.nlm.nih.gov/pmc/blobs/19e6/10493883/384736050593/gr1.jpg

文献AI研究员

20分钟写一篇综述,助力文献阅读效率提升50倍。

立即体验

用中文搜PubMed

大模型驱动的PubMed中文搜索引擎

马上搜索

文档翻译

学术文献翻译模型,支持多种主流文档格式。

立即体验