• 文献检索
  • 文档翻译
  • 深度研究
  • 学术资讯
  • Suppr Zotero 插件Zotero 插件
  • 邀请有礼
  • 套餐&价格
  • 历史记录
应用&插件
Suppr Zotero 插件Zotero 插件浏览器插件Mac 客户端Windows 客户端微信小程序
定价
高级版会员购买积分包购买API积分包
服务
文献检索文档翻译深度研究API 文档MCP 服务
关于我们
关于 Suppr公司介绍联系我们用户协议隐私条款
关注我们

Suppr 超能文献

核心技术专利:CN118964589B侵权必究
粤ICP备2023148730 号-1Suppr @ 2026

文献检索

告别复杂PubMed语法,用中文像聊天一样搜索,搜遍4000万医学文献。AI智能推荐,让科研检索更轻松。

立即免费搜索

文件翻译

保留排版,准确专业,支持PDF/Word/PPT等文件格式,支持 12+语言互译。

免费翻译文档

深度研究

AI帮你快速写综述,25分钟生成高质量综述,智能提取关键信息,辅助科研写作。

立即免费体验

合成 5-氨基-6-D-核糖基氨基尿嘧啶与炎症刺激物一起促进 MAIT 细胞扩增。

Synthetic 5-amino-6-D-ribitylaminouracil paired with inflammatory stimuli facilitates MAIT cell expansion .

机构信息

Department of Microbiology and Immunology, The University of Melbourne at the Peter Doherty Institute for Infection and Immunity, Melbourne, VIC, Australia.

State Key Laboratory of Respiratory Disease, Guangzhou Institute of Respiratory Disease, Guangzhou Medical University, Guangzhou, China.

出版信息

Front Immunol. 2023 Aug 31;14:1109759. doi: 10.3389/fimmu.2023.1109759. eCollection 2023.

DOI:10.3389/fimmu.2023.1109759
PMID:37720229
原文链接:https://pmc.ncbi.nlm.nih.gov/articles/PMC10500299/
Abstract

INTRODUCTION

Mucosal-associated invariant T (MAIT) cells are a population of innate-like T cells, which mediate host immunity to microbial infection by recognizing metabolite antigens derived from microbial riboflavin synthesis presented by the MHC-I-related protein 1 (MR1). Namely, the potent MAIT cell antigens, 5-(2-oxopropylideneamino)-6-D-ribitylaminouracil (5-OP-RU) and 5-(2-oxoethylideneamino)-6-D-ribitylaminouracil (5-OE-RU), form via the condensation of the riboflavin precursor 5-amino-6-D-ribitylaminouracil (5-A-RU) with the reactive carbonyl species (RCS) methylglyoxal (MG) and glyoxal (G), respectively. Although MAIT cells are abundant in humans, they are rare in mice, and increasing their abundance using expansion protocols with antigen and adjuvant has been shown to facilitate their study in mouse models of infection and disease.

METHODS

Here, we outline three methods to increase the abundance of MAIT cells in C57BL/6 mice using a combination of inflammatory stimuli, 5-A-RU and MG.

RESULTS

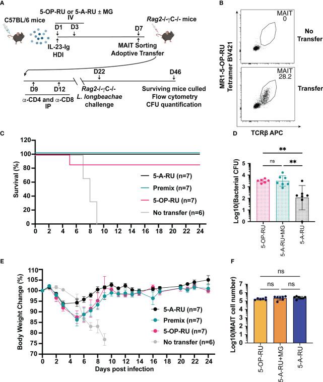
Our data demonstrate that the administration of synthetic 5-A-RU in combination with one of three different inflammatory stimuli is sufficient to increase the frequency and absolute numbers of MAIT cells in C57BL/6 mice. The resultant boosted MAIT cells are functional and can provide protection against a lethal infection of .

CONCLUSION

These results provide alternative methods for expanding MAIT cells with high doses of commercially available 5-A-RU (± MG) in the presence of various danger signals.

摘要

简介

黏膜相关不变 T(MAIT)细胞是一类先天样 T 细胞,通过识别由微生物核黄素合成衍生的代谢物抗原,并由 MHC-I 相关蛋白 1(MR1)呈递,介导宿主对微生物感染的免疫反应。也就是说,强效的 MAIT 细胞抗原,5-(2-氧代丙基二胺基)-6-D-核糖基尿嘧啶(5-OP-RU)和 5-(2-氧代乙基二胺基)-6-D-核糖基尿嘧啶(5-OE-RU),分别通过核黄素前体 5-氨基-6-D-核糖基尿嘧啶(5-A-RU)与反应性羰基物质(RCS)甲基乙二醛(MG)和乙二醛(G)缩合形成。尽管 MAIT 细胞在人类中丰富存在,但在小鼠中却很少见,并且使用带有抗原和佐剂的扩增方案增加其丰度已被证明有助于在感染和疾病的小鼠模型中研究 MAIT 细胞。

方法

在这里,我们概述了三种方法,通过使用炎症刺激物、5-A-RU 和 MG 的组合,在 C57BL/6 小鼠中增加 MAIT 细胞的丰度。

结果

我们的数据表明,在三种不同的炎症刺激物之一的组合下,给予合成的 5-A-RU 足以增加 C57BL/6 小鼠中 MAIT 细胞的频率和绝对数量。由此产生的增强的 MAIT 细胞是功能性的,可提供针对致命感染的保护。

结论

这些结果为使用高剂量的商业上可获得的 5-A-RU(±MG)在各种危险信号存在下扩增 MAIT 细胞提供了替代方法。

https://cdn.ncbi.nlm.nih.gov/pmc/blobs/062f/10500299/b1bde0d84e74/fimmu-14-1109759-g004.jpg
https://cdn.ncbi.nlm.nih.gov/pmc/blobs/062f/10500299/b3fe2f2d7530/fimmu-14-1109759-g001.jpg
https://cdn.ncbi.nlm.nih.gov/pmc/blobs/062f/10500299/8a41c632b034/fimmu-14-1109759-g002.jpg
https://cdn.ncbi.nlm.nih.gov/pmc/blobs/062f/10500299/45fec577df1f/fimmu-14-1109759-g003.jpg
https://cdn.ncbi.nlm.nih.gov/pmc/blobs/062f/10500299/b1bde0d84e74/fimmu-14-1109759-g004.jpg
https://cdn.ncbi.nlm.nih.gov/pmc/blobs/062f/10500299/b3fe2f2d7530/fimmu-14-1109759-g001.jpg
https://cdn.ncbi.nlm.nih.gov/pmc/blobs/062f/10500299/8a41c632b034/fimmu-14-1109759-g002.jpg
https://cdn.ncbi.nlm.nih.gov/pmc/blobs/062f/10500299/45fec577df1f/fimmu-14-1109759-g003.jpg
https://cdn.ncbi.nlm.nih.gov/pmc/blobs/062f/10500299/b1bde0d84e74/fimmu-14-1109759-g004.jpg

相似文献

1
Synthetic 5-amino-6-D-ribitylaminouracil paired with inflammatory stimuli facilitates MAIT cell expansion .合成 5-氨基-6-D-核糖基氨基尿嘧啶与炎症刺激物一起促进 MAIT 细胞扩增。
Front Immunol. 2023 Aug 31;14:1109759. doi: 10.3389/fimmu.2023.1109759. eCollection 2023.
2
T-cell activation by transitory neo-antigens derived from distinct microbial pathways.T 细胞通过源自不同微生物途径的短暂新抗原激活。
Nature. 2014 May 15;509(7500):361-5. doi: 10.1038/nature13160. Epub 2014 Apr 2.
3
An overview on the identification of MAIT cell antigens.MAIT 细胞抗原鉴定概述。
Immunol Cell Biol. 2018 Jul;96(6):573-587. doi: 10.1111/imcb.12057. Epub 2018 May 15.
4
Mouse mucosal-associated invariant T cell receptor recognition of MR1 presenting the vitamin B metabolite, 5-(2-oxopropylideneamino)-6-d-ribitylaminouracil.鼠黏膜相关不变 T 细胞受体对 MR1 识别的维生素 B 代谢产物,5-(2-氧代丙基二亚氨基)-6-d-核糖基氨基尿嘧啶。
J Biol Chem. 2024 May;300(5):107229. doi: 10.1016/j.jbc.2024.107229. Epub 2024 Mar 25.
5
Mānuka honey-derived methylglyoxal enhances microbial sensing by mucosal-associated invariant T cells.麦卢卡蜂蜜衍生的甲基乙二醛增强黏膜相关不变 T 细胞的微生物感应。
Food Funct. 2020 Jul 1;11(7):5782-5787. doi: 10.1039/d0fo01153c. Epub 2020 Jul 3.
6
Chemical Modulators of Mucosal Associated Invariant T Cells.黏膜相关恒定 T 细胞的化学调节剂。
Acc Chem Res. 2021 Sep 7;54(17):3462-3475. doi: 10.1021/acs.accounts.1c00359. Epub 2021 Aug 20.
7
The effects of 5-OP-RU stereochemistry on its stability and MAIT-MR1 axis.5-OP-RU 立体化学对其稳定性和 MAIT-MR1 轴的影响。
Chembiochem. 2021 Feb 15;22(4):672-678. doi: 10.1002/cbic.202000466. Epub 2020 Nov 16.
8
Synthesis, stabilization, and characterization of the MR1 ligand precursor 5-amino-6-D-ribitylaminouracil (5-A-RU).MR1配体前体5-氨基-6-D-核糖基氨基尿嘧啶(5-A-RU)的合成、稳定化及表征
PLoS One. 2018 Feb 5;13(2):e0191837. doi: 10.1371/journal.pone.0191837. eCollection 2018.
9
Chemical insights into the search for MAIT cells activators.探寻 MAIT 细胞激活剂的化学研究进展
Mol Immunol. 2021 Jan;129:114-120. doi: 10.1016/j.molimm.2020.11.017. Epub 2020 Dec 6.
10
IL-23 costimulates antigen-specific MAIT cell activation and enables vaccination against bacterial infection.白细胞介素-23 共刺激抗原特异性 MAIT 细胞活化,并能进行针对细菌感染的疫苗接种。
Sci Immunol. 2019 Nov 15;4(41). doi: 10.1126/sciimmunol.aaw0402.

引用本文的文献

1
Cytotoxic granules and effector molecules from immune cells in tuberculosis: Mechanisms of host defense and therapeutic potential.结核病中免疫细胞的细胞毒性颗粒和效应分子:宿主防御机制及治疗潜力
Virulence. 2025 Dec;16(1):2542466. doi: 10.1080/21505594.2025.2542466. Epub 2025 Aug 18.
2
Clinical profiling of skin microbiome and metabolome during re-epithelialization.再上皮化过程中皮肤微生物组和代谢组的临床分析
Sci Rep. 2025 Jul 1;15(1):22282. doi: 10.1038/s41598-025-07547-9.
3
Current Perspectives and Challenges of MAIT Cell-Directed Therapy for Tuberculosis Infection.

本文引用的文献

1
RIPK3 controls MAIT cell accumulation during development but not during infection.RIPK3 控制 MAIT 细胞在发育过程中的积累,但不控制其在感染过程中的积累。
Cell Death Dis. 2023 Feb 11;14(2):111. doi: 10.1038/s41419-023-05619-0.
2
Role of MR1-driven signals and amphiregulin on the recruitment and repair function of MAIT cells during skin wound healing.MR1 驱动信号和 Amphiregulin 在皮肤伤口愈合过程中 MAIT 细胞的募集和修复功能中的作用。
Immunity. 2023 Jan 10;56(1):78-92.e6. doi: 10.1016/j.immuni.2022.12.004.
3
Longitudinal analysis of mucosa-associated invariant T cells in sepsis reveals their early numerical decline with prognostic implications and a progressive loss of antimicrobial functions.
结核感染中黏膜相关恒定T细胞导向治疗的当前观点与挑战
Pathogens. 2023 Nov 12;12(11):1343. doi: 10.3390/pathogens12111343.
脓毒症中黏膜相关恒定T细胞的纵向分析显示,它们早期数量下降并具有预后意义,且抗菌功能逐渐丧失。
Immunol Cell Biol. 2023 Mar;101(3):249-261. doi: 10.1111/imcb.12619. Epub 2023 Feb 1.
4
CD8 coreceptor engagement of MR1 enhances antigen responsiveness by human MAIT and other MR1-reactive T cells.CD8 核心受体与 MR1 的结合增强了人类 MAIT 和其他 MR1 反应性 T 细胞的抗原反应性。
J Exp Med. 2022 Sep 5;219(9). doi: 10.1084/jem.20210828. Epub 2022 Aug 26.
5
The balance of interleukin-12 and interleukin-23 determines the bias of MAIT1 versus MAIT17 responses during bacterial infection.白细胞介素-12 和白细胞介素-23 的平衡决定了细菌感染期间 MAIT1 与 MAIT17 反应的偏向。
Immunol Cell Biol. 2022 Aug;100(7):547-561. doi: 10.1111/imcb.12556. Epub 2022 Jun 2.
6
Determination of Sample Concentrations by PULCON NMR Spectroscopy.采用PULCON NMR光谱法测定样品浓度。
Aust J Chem. 2022;75(2):160-164. doi: 10.1071/ch21149. Epub 2021 Nov 16.
7
Chemical Modulators of Mucosal Associated Invariant T Cells.黏膜相关恒定 T 细胞的化学调节剂。
Acc Chem Res. 2021 Sep 7;54(17):3462-3475. doi: 10.1021/acs.accounts.1c00359. Epub 2021 Aug 20.
8
MAIT cells regulate NK cell-mediated tumor immunity.MAIT 细胞调节 NK 细胞介导的肿瘤免疫。
Nat Commun. 2021 Aug 6;12(1):4746. doi: 10.1038/s41467-021-25009-4.
9
Francisella tularensis induces Th1 like MAIT cells conferring protection against systemic and local infection.土拉弗朗西斯菌诱导 Th1 样 MAIT 细胞,赋予其抵抗全身和局部感染的保护作用。
Nat Commun. 2021 Jul 16;12(1):4355. doi: 10.1038/s41467-021-24570-2.
10
Activating Mucosal-Associated Invariant T Cells Induces a Broad Antitumor Response.激活黏膜相关不变 T 细胞可诱导广泛的抗肿瘤反应。
Cancer Immunol Res. 2021 Sep;9(9):1024-1034. doi: 10.1158/2326-6066.CIR-20-0925. Epub 2021 Jun 30.