Department of Biomedical Sciences, City University of Hong Kong, Hong Kong, China.
CityU Shenzhen Research Institute, Nanshan, Shenzhen, China.
Signal Transduct Target Ther. 2023 Sep 25;8(1):374. doi: 10.1038/s41392-023-01630-1.
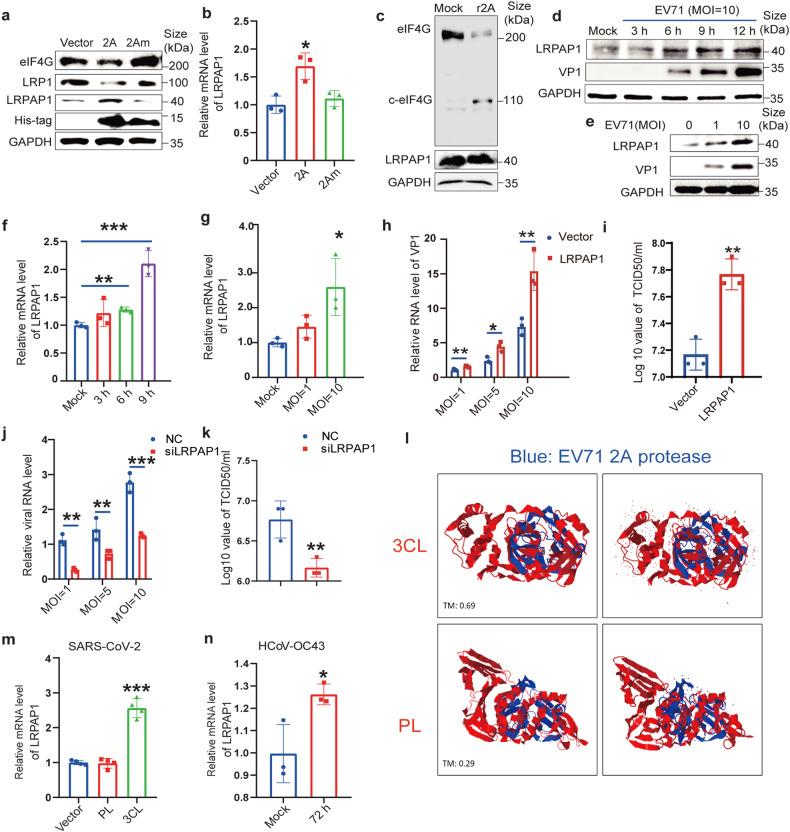
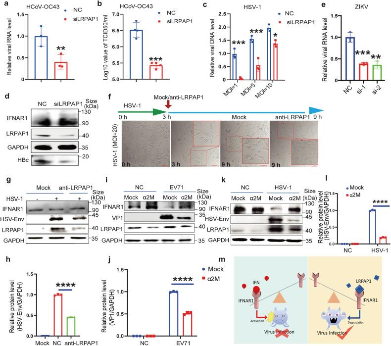
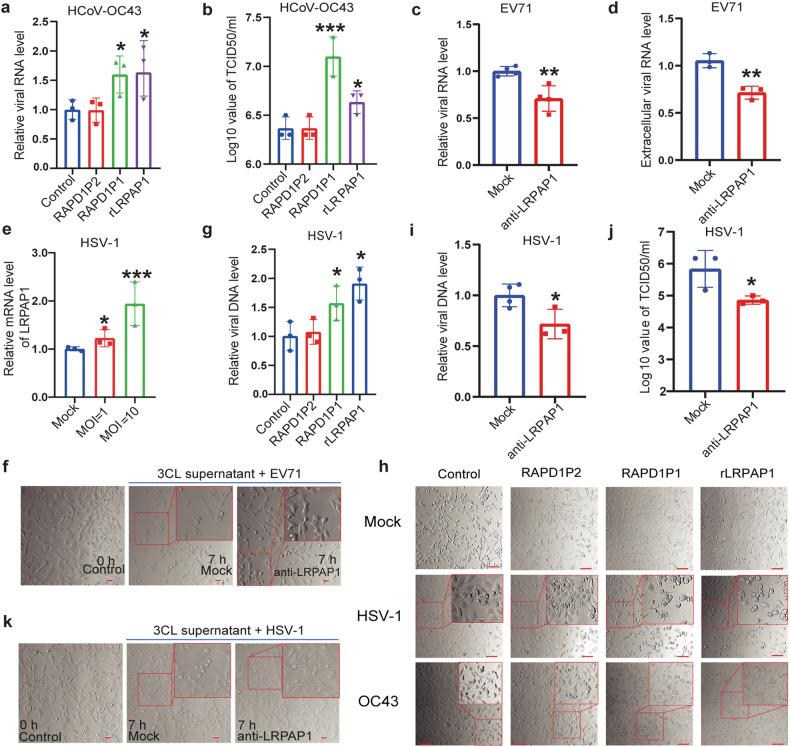
The crucial role of interferon (IFN) signaling is well known in the restriction or eradication of pathogen invasion. Viruses take a variety of ways to antagonize host defense through eliminating IFN-signaling intracellularly for decades. However, the way by viruses target IFN-signaling extracellularly has not been discovered. Infection by both coronavirus SARS-CoV-2 and enterovirus 71 (EV71 or EV-A71) can cause severe diseases such as neurological disorders and even death in children. Here, we show evidence that the protease of SARS-CoV-2 (3CL) and EV71 (2A) upregulates the expression and secretion of LDL-receptor-related protein-associated protein 1 (LRPAP1). As a ligand, the N-terminus of secreted LRPAP1 binds with the extracellular domain of IFNAR1 that triggers the receptor ubiquitination and degradation and promotes virus infection both in vitro, ex vivo in the mouse brain, and in vivo in newborn mice. A small peptide from the N-terminus of LRPAP1 effectively binds and causes IFNAR1 degradation that enhances both DNA and RNA viral infections, including herpesvirus HSV-1, hepatitis B virus (HBV), EV71, and beta-coronavirus HCoV-OC43; whereas α2M, a LRPAP1 inhibitor, arrests virus infections by stabilizing IFNAR1. Our study demonstrates a new mechanism used by viruses for evading host cell immunity, supporting a strategy for developing pan-antiviral drugs.
干扰素(IFN)信号在限制或消除病原体入侵方面的关键作用众所周知。几十年来,病毒通过多种方式在细胞内消除 IFN 信号来拮抗宿主防御。然而,病毒靶向 IFN 信号的细胞外途径尚未被发现。新型冠状病毒 SARS-CoV-2 和肠道病毒 71(EV71 或 EV-A71)的感染可导致儿童出现严重疾病,如神经系统疾病,甚至死亡。在这里,我们有证据表明,SARS-CoV-2(3CL)和 EV71(2A)的蛋白酶上调 LDL 受体相关蛋白相关蛋白 1(LRPAP1)的表达和分泌。作为一种配体,分泌型 LRPAP1 的 N 端与 IFNAR1 的细胞外结构域结合,触发受体泛素化和降解,并促进病毒在体外、体外小鼠大脑和体内新生小鼠中的感染。LRPAP1 的 N 端的一小段肽有效地结合并导致 IFNAR1 降解,从而增强 DNA 和 RNA 病毒的感染,包括单纯疱疹病毒 HSV-1、乙型肝炎病毒(HBV)、EV71 和β冠状病毒 HCoV-OC43;而 LRPAP1 的抑制剂 α2M 通过稳定 IFNAR1 阻止病毒感染。我们的研究表明,病毒逃避宿主细胞免疫的一种新机制,支持开发泛抗病毒药物的策略。