Suppr超能文献

YOD1和USP21对Hippo信号通路的协同作用。

Synergistic effect of YOD1 and USP21 on the Hippo signaling pathway.

作者信息

Park Sang-Soo, Baek Kwang-Hyun

机构信息

Department of Biomedical Science, CHA University, 335 Pangyo-Ro, Bundang-Gu, Seongnam-Si, Gyeonggi-Do, 13488, Republic of Korea.

Department of Bioconvergence, CHA University, 335 Pangyo-Ro, Bundang-Gu, Seoungnam-Si, Gyeonggi-Do, 13488, Republic of Korea.

出版信息

Cancer Cell Int. 2023 Sep 24;23(1):209. doi: 10.1186/s12935-023-03078-3.

Abstract

BACKGROUND

Deubiquitinating enzymes (DUBs) comprise a family of proteases responsible for cleaving the peptide or isopeptide bond between ubiquitin and its substrate proteins. Ubiquitin is essential for regulating diverse cellular functions by attaching to target proteins. The Hippo signaling pathway plays a crucial role in controlling tissue size, cell proliferation, and apoptosis. In a previous study, we discovered that YOD1 regulates the Hippo signaling pathway by deubiquitinating the neural precursor cell expressed developmentally down-regulated protein 4 (NEDD4), an E3 ligase of large tumor suppressor kinase 1 (LATS1). Here, our aim was to investigate potential substrates of YOD1 implicated in the Hippo signaling pathway.

METHODS

We employed various bioinformatics tools (BioGRID, STRING, and Cytoscape) to identify novel potential substrates of YOD1. Furthermore, we used western blotting, co-immunoprecipitation (co-IP), glutathione S-transferase (GST) pull-down, immunocytochemistry (ICC) assays to investigate cellular interactions. To evaluate cell proliferation, we performed cell counting kit-8 (CCK-8), wound healing, colony forming, and flow cytometry assays using A549, HEK293T, and HeLa cells. Additionally, we assessed the expression levels of YAP and p-YAP in A549, HEK293T, and HeLa cells through western blotting.

RESULTS

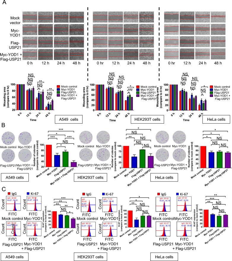
Our investigations revealed that YOD1 interacts with ubiquitin-specific proteases 21 (USP21), a DUB involved in the Hippo signaling pathway, and deubiquitinates the microtubule-affinity regulating kinase (MARK). Intriguingly, YOD1 and USP21 mutually deubiquitinate each other; while YOD1 regulates the protein stability of USP21, USP21 does not exert a regulatory effect on YOD1. Moreover, we observed the synergistic effect of YOD1 and USP21 on cell proliferation through the modulation of the Hippo signaling pathway.

CONCLUSIONS

Our study revealed multiple cellular interactions between YOD1 and USP21. Moreover, our findings suggest that the combined activities of YOD1 and USP21 synergistically influence cell proliferation in A549 cells by regulating the Hippo signaling pathway.

摘要

背景

去泛素化酶(DUBs)是一类蛋白酶家族,负责切割泛素与其底物蛋白之间的肽键或异肽键。泛素通过附着于靶蛋白对多种细胞功能的调节至关重要。Hippo信号通路在控制组织大小、细胞增殖和凋亡中起关键作用。在先前的一项研究中,我们发现YOD1通过去泛素化神经前体细胞表达的发育下调蛋白4(NEDD4)来调节Hippo信号通路,NEDD4是大肿瘤抑制激酶1(LATS1)的一种E3连接酶。在此,我们的目的是研究YOD1在Hippo信号通路中潜在的底物。

方法

我们使用了各种生物信息学工具(BioGRID、STRING和Cytoscape)来识别YOD1新的潜在底物。此外,我们使用蛋白质印迹法、免疫共沉淀(co-IP)、谷胱甘肽S-转移酶(GST)下拉法、免疫细胞化学(ICC)分析来研究细胞间相互作用。为了评估细胞增殖,我们使用A549、HEK293T和HeLa细胞进行细胞计数试剂盒-8(CCK-8)、伤口愈合、集落形成和流式细胞术分析。此外,我们通过蛋白质印迹法评估A549细胞、HEK293T细胞和HeLa细胞中YAP和p-YAP的表达水平。

结果

我们的研究表明,YOD1与泛素特异性蛋白酶21(USP21)相互作用,USP21是一种参与Hippo信号通路的DUB,YOD1可使微管亲和力调节激酶(MARK)去泛素化。有趣的是,YOD1和USP21相互去泛素化;虽然YOD1调节USP21的蛋白质稳定性,但USP21对YOD1没有调节作用。此外,我们通过调节Hippo信号通路观察到YOD1和USP21对细胞增殖具有协同作用。

结论

我们的研究揭示了YOD1与USP21之间的多种细胞间相互作用。此外,我们的研究结果表明,YOD1和USP21的联合活性通过调节Hippo信号通路协同影响A549细胞的增殖。

https://cdn.ncbi.nlm.nih.gov/pmc/blobs/1914/10518088/a6edb6fa9bba/12935_2023_3078_Fig1_HTML.jpg

文献检索

告别复杂PubMed语法,用中文像聊天一样搜索,搜遍4000万医学文献。AI智能推荐,让科研检索更轻松。

立即免费搜索

文件翻译

保留排版,准确专业,支持PDF/Word/PPT等文件格式,支持 12+语言互译。

免费翻译文档

深度研究

AI帮你快速写综述,25分钟生成高质量综述,智能提取关键信息,辅助科研写作。

立即免费体验