Suppr超能文献

小鼠胸腺的低温保存会耗尽胸腺细胞,但支持移植后的免疫重建。

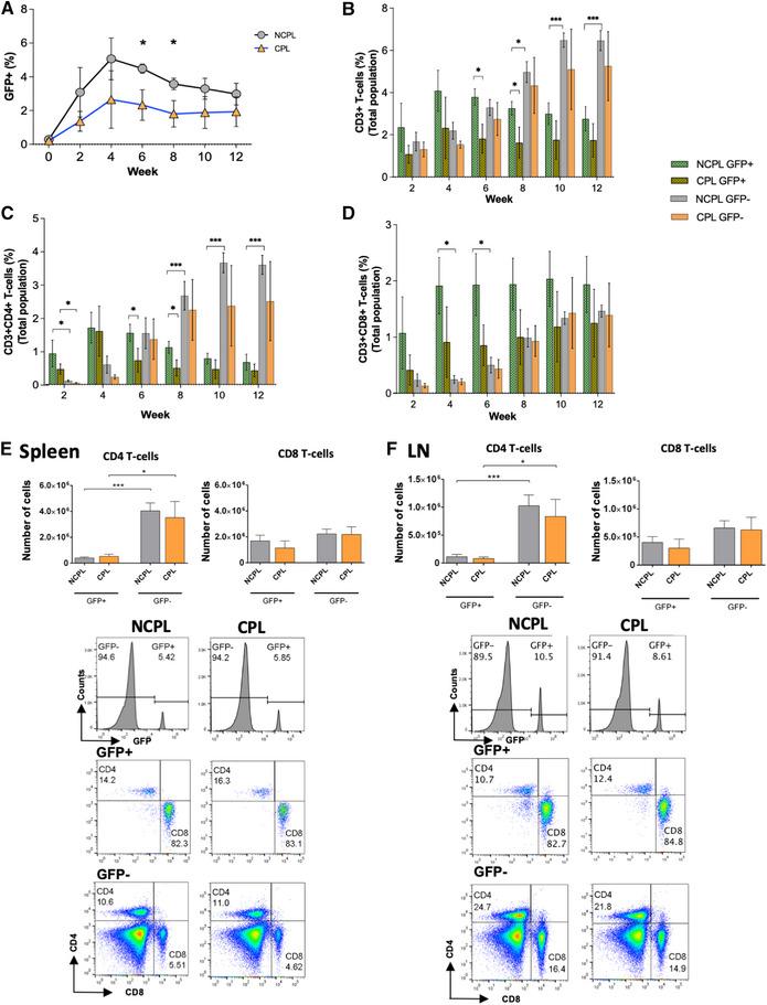
Cryopreservation of mouse thymus depletes thymocytes but supports immune reconstitution on transplantation.

机构信息

UCL Great Ormond Street Institute of Child Health, London, UK.

Cytiva, Danaher Corporation, Cambridge, UK.

出版信息

Eur J Immunol. 2023 Dec;53(12):e2350546. doi: 10.1002/eji.202350546. Epub 2023 Oct 17.

Abstract

Cryopreservation of mouse thymus depletes donor thymocytes but preserves thymus function when transplanted after thawing into athymic mice. No differences in immune reconstitution were observed between fresh and frozen/thawed transplants suggesting that donor thymocyte depletion does not affect outcome. Thus, cryopreservation of thymus may improve outcomes in thymus transplant patients.

摘要

将小鼠胸腺进行冷冻保存可在解冻后移植到无胸腺小鼠中时耗尽供体胸腺细胞,但保留胸腺功能。新鲜和冷冻/解冻移植之间的免疫重建没有差异,这表明供体胸腺细胞耗竭不会影响结果。因此,胸腺的冷冻保存可能会改善胸腺移植患者的预后。

https://cdn.ncbi.nlm.nih.gov/pmc/blobs/421b/10946610/9de851267dd4/EJI-53-0-g001.jpg

文献检索

告别复杂PubMed语法,用中文像聊天一样搜索,搜遍4000万医学文献。AI智能推荐,让科研检索更轻松。

立即免费搜索

文件翻译

保留排版,准确专业,支持PDF/Word/PPT等文件格式,支持 12+语言互译。

免费翻译文档

深度研究

AI帮你快速写综述,25分钟生成高质量综述,智能提取关键信息,辅助科研写作。

立即免费体验