Suppr超能文献

高内涵显微镜揭示硼替佐米耐药的形态特征。

High-content microscopy reveals a morphological signature of bortezomib resistance.

机构信息

Laboratory of Chemistry and Cell Biology, The Rockefeller University, New York City, United States.

Imaging Platform, Broad Institute, Cambridge, United States.

出版信息

Elife. 2023 Sep 27;12:e91362. doi: 10.7554/eLife.91362.

Abstract

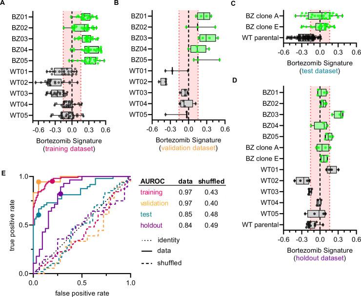
Drug resistance is a challenge in anticancer therapy. In many cases, cancers can be resistant to the drug prior to exposure, that is, possess intrinsic drug resistance. However, we lack target-independent methods to anticipate resistance in cancer cell lines or characterize intrinsic drug resistance without a priori knowledge of its cause. We hypothesized that cell morphology could provide an unbiased readout of drug resistance. To test this hypothesis, we used HCT116 cells, a mismatch repair-deficient cancer cell line, to isolate clones that were resistant or sensitive to bortezomib, a well-characterized proteasome inhibitor and anticancer drug to which many cancer cells possess intrinsic resistance. We then expanded these clones and measured high-dimensional single-cell morphology profiles using Cell Painting, a high-content microscopy assay. Our imaging- and computation-based profiling pipeline identified morphological features that differed between resistant and sensitive cells. We used these features to generate a morphological signature of bortezomib resistance. We then employed this morphological signature to analyze a set of HCT116 clones (five resistant and five sensitive) that had not been included in the signature training dataset, and correctly predicted sensitivity to bortezomib in seven cases, in the absence of drug treatment. This signature predicted bortezomib resistance better than resistance to other drugs targeting the ubiquitin-proteasome system, indicating specificity for mechanisms of resistance to bortezomib. Our results establish a proof-of-concept framework for the unbiased analysis of drug resistance using high-content microscopy of cancer cells, in the absence of drug treatment.

摘要

耐药性是癌症治疗中的一个挑战。在许多情况下,癌症在接触药物之前就可能对药物产生耐药性,即具有内在的耐药性。然而,我们缺乏独立于靶标的方法来预测癌细胞系中的耐药性,或者在没有预先了解其原因的情况下对内在耐药性进行特征描述。我们假设细胞形态可以为耐药性提供一个无偏倚的读数。为了验证这一假设,我们使用 HCT116 细胞(一种错配修复缺陷的癌细胞系)分离对硼替佐米(一种具有特征的蛋白酶体抑制剂和抗癌药物)具有耐药性或敏感性的克隆,许多癌细胞对其具有内在耐药性。然后,我们将这些克隆进行扩增,并使用 Cell Painting(一种高内涵显微镜检测)测量高维单细胞形态特征。我们的成像和计算分析管道确定了耐药细胞和敏感细胞之间存在差异的形态特征。我们使用这些特征生成了硼替佐米耐药的形态特征。然后,我们使用这种形态特征来分析一组 HCT116 克隆(五株耐药和五株敏感),这些克隆未包含在特征训练数据集中,在没有药物治疗的情况下,在七种情况下正确预测了对硼替佐米的敏感性。该特征预测硼替佐米耐药性的能力优于针对泛素-蛋白酶体系统的其他药物的耐药性,表明对硼替佐米耐药机制具有特异性。我们的结果建立了一个使用高内涵显微镜对癌症细胞进行无偏倚分析的概念验证框架,而无需进行药物治疗。

https://cdn.ncbi.nlm.nih.gov/pmc/blobs/c2d1/10584373/d8e3ccc72c57/elife-91362-fig1.jpg

文献检索

告别复杂PubMed语法,用中文像聊天一样搜索,搜遍4000万医学文献。AI智能推荐,让科研检索更轻松。

立即免费搜索

文件翻译

保留排版,准确专业,支持PDF/Word/PPT等文件格式,支持 12+语言互译。

免费翻译文档

深度研究

AI帮你快速写综述,25分钟生成高质量综述,智能提取关键信息,辅助科研写作。

立即免费体验