Department of Ecophysiology, Max Planck Institute for Terrestrial Microbiology , Marburg, Germany.
mBio. 2023 Oct 31;14(5):e0159323. doi: 10.1128/mbio.01593-23. Epub 2023 Sep 27.
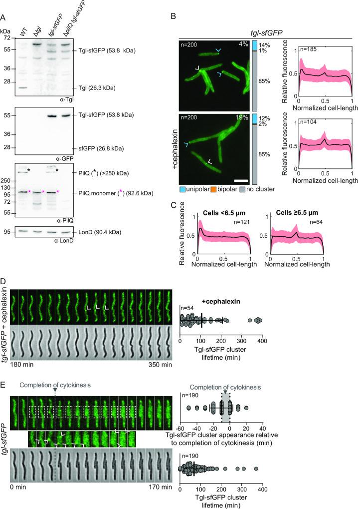
Type IVa pili (T4aP) are widespread bacterial cell surface structures with important functions in motility, surface adhesion, biofilm formation, and virulence. Different bacteria have adapted different piliation patterns. To address how these patterns are established, we focused on the bipolar localization of the T4aP machine in the model organism by studying the localization of the PilQ secretin, the first component of this machine that assembles at the poles. Based on experiments using a combination of fluorescence microscopy, biochemistry, and computational structural analysis, we propose that PilQ, and specifically its AMIN domains, binds septal and polar peptidoglycan, thereby enabling polar Tgl localization, which then stimulates PilQ multimerization in the outer membrane. We also propose that the presence and absence of AMIN domains in T4aP secretins contribute to the different piliation patterns across bacteria.
IVa 型菌毛(T4aP)是广泛存在于细菌表面的结构,在运动性、表面黏附、生物膜形成和毒力等方面具有重要功能。不同细菌适应了不同的菌毛模式。为了了解这些模式是如何建立的,我们专注于 T4aP 机器在模型生物中的两极定位,通过研究该机器的第一个组件 PilQ 分泌蛋白在两极的定位来研究。基于荧光显微镜、生物化学和计算结构分析相结合的实验,我们提出 PilQ,特别是其 AMIN 结构域,与隔膜和极肽聚糖结合,从而使 Tgl 定位于极,然后刺激外膜中 PilQ 的多聚化。我们还提出,T4aP 分泌蛋白中 AMIN 结构域的存在与否导致了不同细菌之间菌毛模式的差异。