Suppr超能文献

丁香脂素通过调节 miR-34a/SIRT1/Beclin-1 通路并激活 SH-SY5Y 细胞和模型中的自噬来预防 6-羟多巴胺神经毒性。

Syringin Prevents 6-Hydroxydopamine Neurotoxicity by Mediating the MiR-34a/SIRT1/Beclin-1 Pathway and Activating Autophagy in SH-SY5Y Cells and the Model.

机构信息

Graduate Institute of Biomedical Sciences, China Medical University, Taichung 40402, Taiwan.

Translational Medicine Research Center, China Medical University Hospital, Taichung 40447, Taiwan.

出版信息

Cells. 2023 Sep 19;12(18):2310. doi: 10.3390/cells12182310.

Abstract

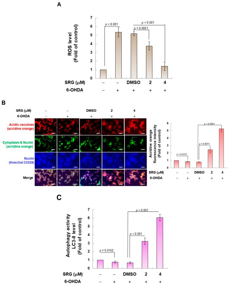
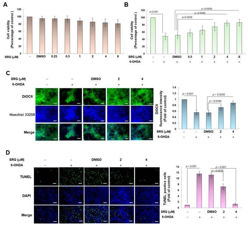
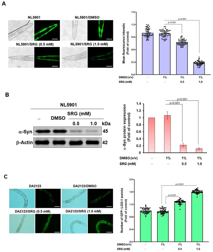
Defective autophagy is one of the cellular hallmarks of Parkinson's disease (PD). Therefore, a therapeutic strategy could be a modest enhancement of autophagic activity in dopamine (DA) neurons to deal with the clearance of damaged mitochondria and abnormal protein aggregates. Syringin (SRG) is a phenolic glycoside derived from the root of . It has antioxidant, anti-apoptotic, and anti-inflammatory properties. However, whether it has a preventive effect on PD remains unclear. The present study found that SRG reversed the increase in intracellular ROS-caused apoptosis in SH-SY5Y cells induced by neurotoxin 6-OHDA exposure. Likewise, in degeneration of DA neurons, DA-related food-sensitive behaviors, longevity, and accumulation of α-synuclein were also improved. Studies of neuroprotective mechanisms have shown that SRG can reverse the suppressed expression of SIRT1, Beclin-1, and other autophagy markers in 6-OHDA-exposed cells. Thus, these enhanced the formation of autophagic vacuoles and autophagy activity. This protective effect can be blocked by pretreatment with wortmannin (an autophagosome formation blocker) and bafilomycin A1 (an autophagosome-lysosome fusion blocker). In addition, 6-OHDA increases the acetylation of Beclin-1, leading to its inactivation. SRG can induce the expression of SIRT1 and promote the deacetylation of Beclin-1. Finally, we found that SRG reduced the 6-OHDA-induced expression of miR-34a targeting . The overexpression of miR-34a mimic abolishes the neuroprotective ability of SRG. In conclusion, SRG induces autophagy via partially regulating the miR-34a/SIRT1/Beclin-1 axis to prevent 6-OHDA-induced apoptosis and α-synuclein accumulation. SRG has the opportunity to be established as a candidate agent for the prevention and cure of PD.

摘要

自噬缺陷是帕金森病(PD)的细胞特征之一。因此,一种治疗策略可以是适度增强多巴胺(DA)神经元的自噬活性,以处理受损线粒体和异常蛋白聚集体的清除。丁香苷(SRG)是从. 的根中衍生出来的酚糖苷。它具有抗氧化、抗凋亡和抗炎作用。然而,它是否对 PD 具有预防作用尚不清楚。本研究发现,SRG 逆转了神经毒素 6-OHDA 暴露诱导的 SH-SY5Y 细胞中细胞内 ROS 引起的细胞凋亡。同样,在 DA 神经元变性中,DA 相关食物敏感行为、寿命和α-突触核蛋白的积累也得到改善。神经保护机制的研究表明,SRG 可以逆转 6-OHDA 暴露细胞中 SIRT1、Beclin-1 和其他自噬标志物的抑制表达。因此,增强了自噬小体的形成和自噬活性。这种保护作用可以通过预先用wortmannin(自噬体形成抑制剂)和巴弗洛霉素 A1(自噬体-溶酶体融合抑制剂)处理来阻断。此外,6-OHDA 增加了 Beclin-1 的乙酰化,导致其失活。SRG 可以诱导 SIRT1 的表达并促进 Beclin-1 的去乙酰化。最后,我们发现 SRG 降低了 6-OHDA 诱导的 miR-34a 靶向. 的表达。miR-34a 模拟物的过表达会消除 SRG 的神经保护作用。总之,SRG 通过部分调节 miR-34a/SIRT1/Beclin-1 轴诱导自噬,防止 6-OHDA 诱导的细胞凋亡和α-突触核蛋白积累。SRG 有机会成为预防和治疗 PD 的候选药物。

https://cdn.ncbi.nlm.nih.gov/pmc/blobs/5200/10527269/3d9e2f18f4a6/cells-12-02310-g001.jpg

文献检索

告别复杂PubMed语法,用中文像聊天一样搜索,搜遍4000万医学文献。AI智能推荐,让科研检索更轻松。

立即免费搜索

文件翻译

保留排版,准确专业,支持PDF/Word/PPT等文件格式,支持 12+语言互译。

免费翻译文档

深度研究

AI帮你快速写综述,25分钟生成高质量综述,智能提取关键信息,辅助科研写作。

立即免费体验