Suppr超能文献

解析肝脏PGC1α在乳腺癌侵袭中的作用:一个治疗干预的新靶点?

Unraveling the Role of Hepatic PGC1α in Breast Cancer Invasion: A New Target for Therapeutic Intervention?

作者信息

Ganesan Kumar, Xu Cong, Liu Qingqing, Sui Yue, Chen Jianping

机构信息

School of Chinese Medicine, LKS Faculty of Medicine, The University of Hong Kong, Sassoon Road, Hong Kong, China.

Shenzhen Institute of Research and Innovation, The University of Hong Kong, Shenzhen 518057, China.

出版信息

Cells. 2023 Sep 19;12(18):2311. doi: 10.3390/cells12182311.

Abstract

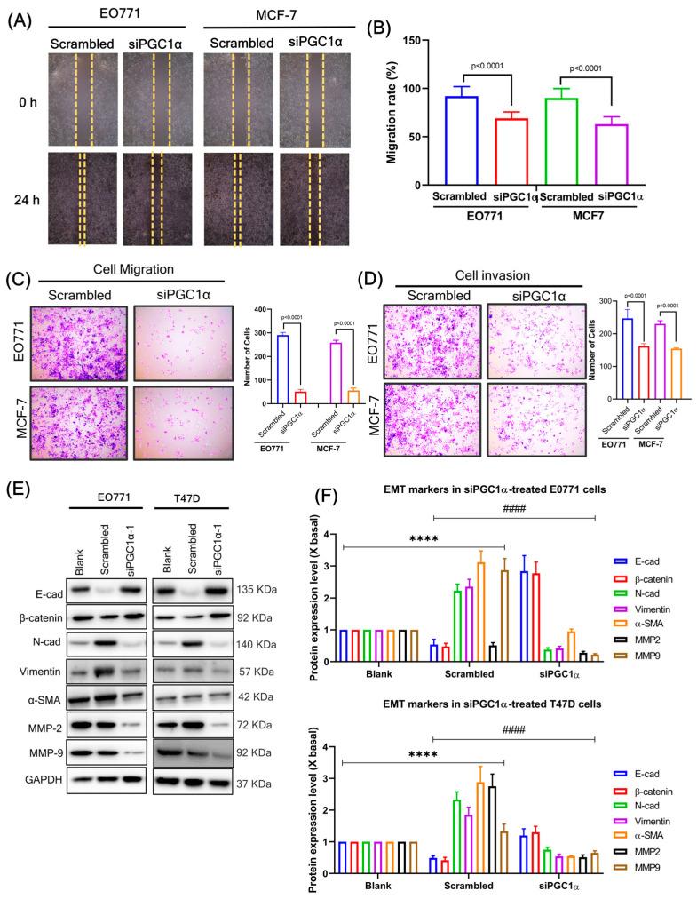
Breast cancer (BC) is the most common cancer among women worldwide and the main cause of cancer deaths in women. Metabolic components are key risk factors for the development of non-alcoholic fatty liver disease (NAFLD), which may promote BC. Studies have reported that increasing PGC1α levels increases mitochondrial biogenesis, thereby increasing cell proliferation and metastasis. Moreover, the PGC1α/ERRα axis is a crucial regulator of cellular metabolism in various tissues, including BC. However, it remains unclear whether NAFLD is closely associated with the risk of BC. Therefore, the present study aimed to determine whether hepatic PGC1α promotes BC cell invasion via ERRα. Various assays, including ELISA, western blotting, and immunoprecipitation, have been employed to explore these mechanisms. According to the KM plot and TCGA data, elevated PGC1α expression was highly associated with a shorter overall survival time in patients with BC. High concentrations of palmitic acid (PA) promoted PGC1α expression, lipogenesis, and inflammatory processes in hepatocytes. Conditioned medium obtained from PA-treated hepatocytes significantly increased BC cell proliferation. Similarly, recombinant PGC1α in E0771 and MCF7 cells promoted cell proliferation, migration, and invasion in vitro. However, silencing PGC1α in both BC cell lines resulted in a decrease in this trend. As determined by immunoprecipitation assay, PCG1a interacted with ERRα, thereby facilitating the proliferation of BC cells. This outcome recognizes the importance of further investigations in exploring the full potential of hepatic PGC1α as a prognostic marker for BC development.

摘要

乳腺癌(BC)是全球女性中最常见的癌症,也是女性癌症死亡的主要原因。代谢成分是非酒精性脂肪性肝病(NAFLD)发生的关键危险因素,而NAFLD可能会促进乳腺癌的发生。研究报告称,提高PGC1α水平会增加线粒体生物合成,从而增加细胞增殖和转移。此外,PGC1α/ERRα轴是包括乳腺癌在内的各种组织中细胞代谢的关键调节因子。然而,NAFLD是否与乳腺癌风险密切相关仍不清楚。因此,本研究旨在确定肝脏中的PGC1α是否通过ERRα促进乳腺癌细胞的侵袭。我们采用了包括酶联免疫吸附测定(ELISA)、蛋白质印迹法和免疫沉淀法在内的各种检测方法来探究这些机制。根据KM曲线和癌症基因组图谱(TCGA)数据,PGC1α表达升高与乳腺癌患者较短的总生存时间高度相关。高浓度的棕榈酸(PA)促进了肝细胞中PGC1α的表达、脂肪生成和炎症过程。从PA处理的肝细胞中获得的条件培养基显著增加了乳腺癌细胞的增殖。同样,E0771和MCF7细胞中的重组PGC1α在体外促进了细胞增殖、迁移和侵袭。然而,在这两种乳腺癌细胞系中沉默PGC1α会导致这种趋势减弱。通过免疫沉淀测定确定,PCG1a与ERRα相互作用,从而促进乳腺癌细胞的增殖。这一结果认识到进一步研究探索肝脏PGC1α作为乳腺癌发展预后标志物的全部潜力的重要性。

https://cdn.ncbi.nlm.nih.gov/pmc/blobs/2b67/10529029/c4ad812be6c2/cells-12-02311-g001.jpg

文献检索

告别复杂PubMed语法,用中文像聊天一样搜索,搜遍4000万医学文献。AI智能推荐,让科研检索更轻松。

立即免费搜索

文件翻译

保留排版,准确专业,支持PDF/Word/PPT等文件格式,支持 12+语言互译。

免费翻译文档

深度研究

AI帮你快速写综述,25分钟生成高质量综述,智能提取关键信息,辅助科研写作。

立即免费体验