• 文献检索
  • 文档翻译
  • 深度研究
  • 学术资讯
  • Suppr Zotero 插件Zotero 插件
  • 邀请有礼
  • 套餐&价格
  • 历史记录
应用&插件
Suppr Zotero 插件Zotero 插件浏览器插件Mac 客户端Windows 客户端微信小程序
定价
高级版会员购买积分包购买API积分包
服务
文献检索文档翻译深度研究API 文档MCP 服务
关于我们
关于 Suppr公司介绍联系我们用户协议隐私条款
关注我们

Suppr 超能文献

核心技术专利:CN118964589B侵权必究
粤ICP备2023148730 号-1Suppr @ 2026

文献检索

告别复杂PubMed语法,用中文像聊天一样搜索,搜遍4000万医学文献。AI智能推荐,让科研检索更轻松。

立即免费搜索

文件翻译

保留排版,准确专业,支持PDF/Word/PPT等文件格式,支持 12+语言互译。

免费翻译文档

深度研究

AI帮你快速写综述,25分钟生成高质量综述,智能提取关键信息,辅助科研写作。

立即免费体验

ABCD1 转运蛋白缺陷导致胆固醇稳态失衡。

ABCD1 Transporter Deficiency Results in Altered Cholesterol Homeostasis.

机构信息

Department of Pathobiology of the Nervous System, Center for Brain Research, Medical University of Vienna, 1090 Vienna, Austria.

Program in Cell Biology, Hospital for Sick Children, Toronto, ON M5G 0A4, Canada.

出版信息

Biomolecules. 2023 Aug 31;13(9):1333. doi: 10.3390/biom13091333.

DOI:10.3390/biom13091333
PMID:37759733
原文链接:https://pmc.ncbi.nlm.nih.gov/articles/PMC10526550/
Abstract

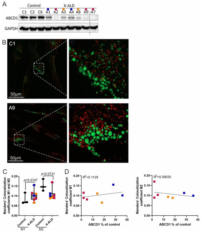
X-linked adrenoleukodystrophy (X-ALD), the most common peroxisomal disorder, is caused by mutations in the peroxisomal transporter ABCD1, resulting in the accumulation of very long-chain fatty acids (VLCFA). Strongly affected cell types, such as oligodendrocytes, adrenocortical cells and macrophages, exhibit high cholesterol turnover. Here, we investigated how ABCD1 deficiency affects cholesterol metabolism in human X-ALD patient-derived fibroblasts and CNS tissues of Abcd1-deficient mice. Lipidome analyses revealed increased levels of cholesterol esters (CE), containing both saturated VLCFA and mono/polyunsaturated (V)LCFA. The elevated CE(26:0) and CE(26:1) levels remained unchanged in LXR agonist-treated Abcd1 KO mice despite reduced total C26:0. Under high-cholesterol loading, gene expression of SOAT1, converting cholesterol to CE and lipid droplet formation were increased in human X-ALD fibroblasts versus healthy control fibroblasts. However, the expression of NCEH1, catalysing CE hydrolysis and the cholesterol transporter ABCA1 and cholesterol efflux were also upregulated. Elevated Soat1 and Abca1 expression and lipid droplet content were confirmed in the spinal cord of X-ALD mice, where expression of the CNS cholesterol transporter Apoe was also elevated. The extent of peroxisome-lipid droplet co-localisation appeared low and was not impaired by ABCD1-deficiency in cholesterol-loaded primary fibroblasts. Finally, addressing steroidogenesis, progesterone-induced cortisol release was amplified in X-ALD fibroblasts. These results link VLCFA to cholesterol homeostasis and justify further consideration of therapeutic approaches towards reducing VLCFA and cholesterol levels in X-ALD.

摘要

X 连锁肾上腺脑白质营养不良(X-ALD)是最常见的过氧化物酶体疾病,由过氧化物酶体转运体 ABCD1 的突变引起,导致极长链脂肪酸(VLCFA)的积累。受影响严重的细胞类型,如少突胶质细胞、肾上腺皮质细胞和巨噬细胞,表现出高胆固醇周转率。在这里,我们研究了 ABCD1 缺乏如何影响人 X-ALD 患者来源的成纤维细胞和 Abcd1 缺陷型小鼠中枢神经系统组织中的胆固醇代谢。脂质组学分析显示胆固醇酯(CE)水平升高,其中含有饱和 VLCFA 和单/多不饱和(V)LCFA。尽管总 C26:0 减少,但 LXR 激动剂处理后的 Abcd1 KO 小鼠中 CE(26:0)和 CE(26:1)水平升高仍保持不变。在高胆固醇负荷下,与健康对照成纤维细胞相比,人 X-ALD 成纤维细胞中 SOAT1 的基因表达增加,将胆固醇转化为 CE 和脂滴形成增加。然而,CE 水解酶 NCEH1 的表达以及胆固醇转运蛋白 ABCA1 和胆固醇外排也上调。在 X-ALD 小鼠的脊髓中,Soat1 和 Abca1 的表达以及脂滴含量升高得到了证实,其中中枢神经系统胆固醇转运蛋白 Apoe 的表达也升高。过氧化物酶体-脂滴共定位的程度似乎较低,并且在胆固醇负荷的原代成纤维细胞中 ABCD1 缺乏不会损害其共定位。最后,在研究类固醇生成时,X-ALD 成纤维细胞中孕激素诱导的皮质醇释放增加。这些结果将 VLCFA 与胆固醇稳态联系起来,并证明进一步考虑减少 X-ALD 中 VLCFA 和胆固醇水平的治疗方法是合理的。

https://cdn.ncbi.nlm.nih.gov/pmc/blobs/295d/10526550/ba4b73ae2e0c/biomolecules-13-01333-g006.jpg
https://cdn.ncbi.nlm.nih.gov/pmc/blobs/295d/10526550/b9c57e8675e2/biomolecules-13-01333-g001.jpg
https://cdn.ncbi.nlm.nih.gov/pmc/blobs/295d/10526550/a6724946f219/biomolecules-13-01333-g002.jpg
https://cdn.ncbi.nlm.nih.gov/pmc/blobs/295d/10526550/ea3c0be1fc5b/biomolecules-13-01333-g003.jpg
https://cdn.ncbi.nlm.nih.gov/pmc/blobs/295d/10526550/8e653cee1e66/biomolecules-13-01333-g004.jpg
https://cdn.ncbi.nlm.nih.gov/pmc/blobs/295d/10526550/2929160f0a80/biomolecules-13-01333-g005.jpg
https://cdn.ncbi.nlm.nih.gov/pmc/blobs/295d/10526550/ba4b73ae2e0c/biomolecules-13-01333-g006.jpg
https://cdn.ncbi.nlm.nih.gov/pmc/blobs/295d/10526550/b9c57e8675e2/biomolecules-13-01333-g001.jpg
https://cdn.ncbi.nlm.nih.gov/pmc/blobs/295d/10526550/a6724946f219/biomolecules-13-01333-g002.jpg
https://cdn.ncbi.nlm.nih.gov/pmc/blobs/295d/10526550/ea3c0be1fc5b/biomolecules-13-01333-g003.jpg
https://cdn.ncbi.nlm.nih.gov/pmc/blobs/295d/10526550/8e653cee1e66/biomolecules-13-01333-g004.jpg
https://cdn.ncbi.nlm.nih.gov/pmc/blobs/295d/10526550/2929160f0a80/biomolecules-13-01333-g005.jpg
https://cdn.ncbi.nlm.nih.gov/pmc/blobs/295d/10526550/ba4b73ae2e0c/biomolecules-13-01333-g006.jpg

相似文献

1
ABCD1 Transporter Deficiency Results in Altered Cholesterol Homeostasis.ABCD1 转运蛋白缺陷导致胆固醇稳态失衡。
Biomolecules. 2023 Aug 31;13(9):1333. doi: 10.3390/biom13091333.
2
Impaired very long-chain acyl-CoA β-oxidation in human X-linked adrenoleukodystrophy fibroblasts is a direct consequence of ABCD1 transporter dysfunction.人源 X 连锁肾上腺脑白质营养不良成纤维细胞中非常长链酰基辅酶 Aβ-氧化受损是 ABCD1 转运蛋白功能障碍的直接后果。
J Biol Chem. 2013 Jun 28;288(26):19269-79. doi: 10.1074/jbc.M112.445445. Epub 2013 May 13.
3
Caffeic acid phenethyl ester induces adrenoleukodystrophy (Abcd2) gene in human X-ALD fibroblasts and inhibits the proinflammatory response in Abcd1/2 silenced mouse primary astrocytes.咖啡酸苯乙酯在人X-连锁肾上腺脑白质营养不良(ABCD2)成纤维细胞中诱导肾上腺脑白质营养不良(ABCD2)基因表达,并在ABCD1/2基因沉默的小鼠原代星形胶质细胞中抑制促炎反应。
Biochim Biophys Acta. 2013 Apr;1831(4):747-58. doi: 10.1016/j.bbalip.2013.01.004. Epub 2013 Jan 11.
4
Abcd2 is a strong modifier of the metabolic impairments in peritoneal macrophages of ABCD1-deficient mice.Abcd2是ABCD1缺陷小鼠腹膜巨噬细胞代谢损伤的强修饰因子。
PLoS One. 2014 Sep 25;9(9):e108655. doi: 10.1371/journal.pone.0108655. eCollection 2014.
5
Cholesterol regulates ABCD2 expression: implications for the therapy of X-linked adrenoleukodystrophy.胆固醇调节ABCD2表达:对X连锁肾上腺脑白质营养不良治疗的意义。
Hum Mol Genet. 2002 Oct 15;11(22):2701-8. doi: 10.1093/hmg/11.22.2701.
6
HDAC inhibitor SAHA normalizes the levels of VLCFAs in human skin fibroblasts from X-ALD patients and downregulates the expression of proinflammatory cytokines in Abcd1/2-silenced mouse astrocytes.组蛋白去乙酰化酶抑制剂 SAHA 可使 X-ALD 患者的人皮肤成纤维细胞中 VLCFA 水平正常化,并下调 Abcd1/2 沉默的小鼠星形胶质细胞中促炎细胞因子的表达。
J Lipid Res. 2011 Nov;52(11):2056-69. doi: 10.1194/jlr.M017491. Epub 2011 Sep 4.
7
Astrocytes and mitochondria from adrenoleukodystrophy protein (ABCD1)-deficient mice reveal that the adrenoleukodystrophy-associated very long-chain fatty acids target several cellular energy-dependent functions.来自肾上腺脑白质营养不良蛋白(ABCD1)缺陷小鼠的星形胶质细胞和线粒体表明,与肾上腺脑白质营养不良相关的极长链脂肪酸靶向多种细胞能量依赖性功能。
Biochim Biophys Acta. 2015 May;1852(5):925-36. doi: 10.1016/j.bbadis.2015.01.005. Epub 2015 Jan 10.
8
Evidence of oxidative stress in very long chain fatty acid--treated oligodendrocytes and potentialization of ROS production using RNA interference-directed knockdown of ABCD1 and ACOX1 peroxisomal proteins.长链脂肪酸处理的少突胶质细胞中的氧化应激证据,以及使用 RNA 干扰靶向敲低 ABCD1 和 ACOX1 过氧化物酶体蛋白来增强 ROS 产生。
Neuroscience. 2012 Jun 28;213:1-18. doi: 10.1016/j.neuroscience.2012.03.058. Epub 2012 Apr 19.
9
Beneficial Effects of the Direct AMP-Kinase Activator PXL770 in In Vitro and In Vivo Models of X-Linked Adrenoleukodystrophy.X-连锁肾上腺脑白质营养不良的体外和体内模型中直接 AMP 激酶激活剂 PXL770 的有益作用。
J Pharmacol Exp Ther. 2022 Aug;382(2):208-222. doi: 10.1124/jpet.122.001208. Epub 2022 Jun 28.
10
Abcd1 deficiency accelerates cuprizone-induced oligodendrocyte loss and axonopathy in a demyelinating mouse model of X-linked adrenoleukodystrophy.ABCD1 缺乏加速了 X 连锁肾上腺脑白质营养不良脱髓鞘模型中小鼠的少突胶质细胞丢失和轴突病变。
Acta Neuropathol Commun. 2023 Jun 18;11(1):98. doi: 10.1186/s40478-023-01595-w.

引用本文的文献

1
Peroxisome Dysfunction and Steatotic Liver Disease.过氧化物酶体功能障碍与脂肪性肝病
Int J Mol Sci. 2025 Aug 27;26(17):8303. doi: 10.3390/ijms26178303.
2
Gene Expression Profile of the Cerebral Cortex of Niemann-Pick Disease Type C Mutant Mice.尼曼-匹克病C型突变小鼠大脑皮质的基因表达谱
Genes (Basel). 2025 Jul 24;16(8):865. doi: 10.3390/genes16080865.
3
The neurological pathology of peroxisomal ACBD5 deficiency - lessons from patients and mouse models.过氧化物酶体ACBD5缺乏症的神经病理学——来自患者和小鼠模型的经验教训

本文引用的文献

1
Abcd1 deficiency accelerates cuprizone-induced oligodendrocyte loss and axonopathy in a demyelinating mouse model of X-linked adrenoleukodystrophy.ABCD1 缺乏加速了 X 连锁肾上腺脑白质营养不良脱髓鞘模型中小鼠的少突胶质细胞丢失和轴突病变。
Acta Neuropathol Commun. 2023 Jun 18;11(1):98. doi: 10.1186/s40478-023-01595-w.
2
Peroxisomal defects in microglial cells induce a disease-associated microglial signature.小胶质细胞中的过氧化物酶体缺陷会诱发一种与疾病相关的小胶质细胞特征。
Front Mol Neurosci. 2023 Apr 17;16:1170313. doi: 10.3389/fnmol.2023.1170313. eCollection 2023.
3
PUFAs dictate the balance of power in ferroptosis.
Front Mol Neurosci. 2025 Jul 2;18:1602343. doi: 10.3389/fnmol.2025.1602343. eCollection 2025.
4
Lipid metabolism in the adrenal gland.肾上腺中的脂质代谢。
Front Endocrinol (Lausanne). 2025 Jun 9;16:1577505. doi: 10.3389/fendo.2025.1577505. eCollection 2025.
5
Revisiting the Pathogenesis of X-Linked Adrenoleukodystrophy.重新审视X连锁肾上腺脑白质营养不良的发病机制。
Genes (Basel). 2025 May 17;16(5):590. doi: 10.3390/genes16050590.
6
Proteomics Analysis on the Effects of Oxidative Stress and Antioxidants on Proteins Involved in Sterol Transport and Metabolism in Human Telomerase Transcriptase-Overexpressing-Retinal Pigment Epithelium Cells.蛋白质组学分析氧化应激和抗氧化剂对端粒酶逆转录酶过表达的人视网膜色素上皮细胞中固醇转运和代谢相关蛋白的影响。
Int J Mol Sci. 2024 Oct 10;25(20):10893. doi: 10.3390/ijms252010893.
7
Genetic analysis of the X-linked Adrenoleukodystrophy in uncovers a role in Peroxisomal dynamics.对X连锁肾上腺脑白质营养不良的基因分析揭示了其在过氧化物酶体动力学中的作用。
bioRxiv. 2024 Sep 25:2024.09.23.614586. doi: 10.1101/2024.09.23.614586.
8
Peroxisomal Localization of a Truncated HMG-CoA Reductase under Low Cholesterol Conditions.在低胆固醇条件下,一种截短的 HMG-CoA 还原酶的过氧化物酶体定位。
Biomolecules. 2024 Feb 19;14(2):244. doi: 10.3390/biom14020244.
9
Efficacy of HDAC Inhibitors in Driving Peroxisomal β-Oxidation and Immune Responses in Human Macrophages: Implications for Neuroinflammatory Disorders.组蛋白去乙酰化酶抑制剂在促进人巨噬细胞过氧化物酶体 β-氧化和免疫反应中的作用:对神经炎症性疾病的影响。
Biomolecules. 2023 Nov 23;13(12):1696. doi: 10.3390/biom13121696.
多不饱和脂肪酸决定了铁死亡中力量的平衡。
Cell Calcium. 2023 Mar;110:102703. doi: 10.1016/j.ceca.2023.102703. Epub 2023 Feb 6.
4
Saturated very long-chain fatty acids regulate macrophage plasticity and invasiveness.饱和超长链脂肪酸调节巨噬细胞的可塑性和侵袭性。
J Neuroinflammation. 2022 Dec 17;19(1):305. doi: 10.1186/s12974-022-02664-y.
5
Antioxidant Response in Human X-Linked Adrenoleukodystrophy Fibroblasts.人类X连锁肾上腺脑白质营养不良成纤维细胞中的抗氧化反应。
Antioxidants (Basel). 2022 Oct 28;11(11):2125. doi: 10.3390/antiox11112125.
6
Activating cannabinoid receptor 2 preserves axonal health through GSK-3β/NRF2 axis in adrenoleukodystrophy.激活大麻素受体 2 通过 GSK-3β/NRF2 轴在肾上腺脑白质营养不良中保护轴突健康。
Acta Neuropathol. 2022 Aug;144(2):241-258. doi: 10.1007/s00401-022-02451-2. Epub 2022 Jul 1.
7
The Role of Oxidative Stress and Inflammation in X-Link Adrenoleukodystrophy.氧化应激与炎症在X连锁肾上腺脑白质营养不良中的作用
Front Nutr. 2022 Apr 8;9:864358. doi: 10.3389/fnut.2022.864358. eCollection 2022.
8
ACSL4, PUFA, and ferroptosis: new arsenal in anti-tumor immunity.酰基辅酶A合成酶长链家族成员4、多不饱和脂肪酸与铁死亡:抗肿瘤免疫的新武器库
Signal Transduct Target Ther. 2022 Apr 22;7(1):128. doi: 10.1038/s41392-022-01004-z.
9
Increased VLCFA-lipids and ELOVL4 underlie neurodegeneration in frontotemporal dementia.酰基辅酶 A 延长酶 4 缺乏导致额颞叶痴呆患者神经退行性变 **解析**:“VLCFA-lipids”是指“超长链脂肪酸脂质”,“ELOVL4”是酰基辅酶 A 延长酶 4 的缩写,因此“VLCFA-lipids and ELOVL4”可译为“酰基辅酶 A 延长酶 4”。
Sci Rep. 2021 Nov 1;11(1):21348. doi: 10.1038/s41598-021-00870-x.
10
Lipid droplets in the nervous system.神经系统中的脂滴。
J Cell Biol. 2021 Jul 5;220(7). doi: 10.1083/jcb.202102136. Epub 2021 Jun 21.