Suppr超能文献

结构异常与日本患者的 -相关视网膜营养不良的病因密切相关。

The Structural Abnormalities Are Deeply Involved in the Cause of -Related Retinal Dystrophy in Japanese Patients.

机构信息

Department of Ophthalmology, Hamamatsu University School of Medicine, 1-20-1 Handayama, Higashi-ku, Hamamatsu 431-3192, Japan.

Division of Ophthalmology, National Center for Child Health and Development, 2-10-1 Okura, Setagaya-ku, Tokyo 157-8535, Japan.

出版信息

Int J Mol Sci. 2023 Sep 5;24(18):13678. doi: 10.3390/ijms241813678.

Abstract

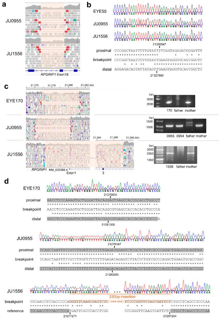
Leber congenital amaurosis (LCA) is the most severe form of inherited retinal dystrophy. -related LCA accounts for 5-6% of LCA. We performed whole-exome sequencing and whole-genome sequencing (WGS) on 29 patients with clinically suspected LCA and examined ophthalmic findings in patients with biallelic pathogenic variants of . In addition to five previously reported cases, we identified five cases from four families with compound heterozygous variants using WGS. Five patients had null variants comprising frameshift variants, an insertion, and microdeletions. A previously reported 1339 bp deletion involving exon 18 was found in four cases, and the deletion was relatively prevalent in the Japanese population (allele frequency: 0.002). Microdeletions involving exon 1 were detected in four cases. In patients with variants, visual acuity remained low, ranging from light perception to 0.2, and showed no correlation with age. In optical coherence tomography images, the ellipsoid zone (EZ) length decreased with age in all but one case of unimpaired EZ. The retinal structure was relatively preserved in all cases; however, there were cases with great differences in visual function compared to their siblings and a 56-year-old patient who still had a faint EZ line. Structural abnormalities may be important genetic causes of -related retinal dystrophy in Japanese patients, and WGS was useful for detecting them.

摘要

Leber 先天性黑矇(LCA)是最严重的遗传性视网膜营养不良形式。-相关的 LCA 占 LCA 的 5-6%。我们对 29 名临床疑似 LCA 的患者进行了全外显子组测序和全基因组测序(WGS),并检查了具有 -双等位基因致病性变异患者的眼科发现。除了五个先前报道的病例外,我们使用 WGS 从四个家庭的五个病例中鉴定了具有复合杂合 -变异的病例。五名患者具有包含移码变异、插入和微缺失的无效变异。在四个病例中发现了先前报道的涉及外显子 18 的 1339bp 缺失,该缺失在日本人群中较为普遍(等位基因频率:0.002)。在四个病例中检测到涉及外显子 1 的微缺失。在具有 -变异的患者中,视力仍然很低,范围从光感到 0.2,并且与年龄无关。在光学相干断层扫描图像中,除了一个 EZ 未受损的病例外,所有病例的椭圆体区(EZ)长度随年龄而减少。所有病例的视网膜结构相对保存;然而,与兄弟姐妹相比,有一些病例的视力功能差异很大,还有一位 56 岁的患者仍然有微弱的 EZ 线。结构异常可能是日本患者 -相关视网膜营养不良的重要遗传原因,WGS 有助于检测这些原因。

https://cdn.ncbi.nlm.nih.gov/pmc/blobs/81b2/10531429/1f6cf45a3eb2/ijms-24-13678-g001.jpg

文献检索

告别复杂PubMed语法,用中文像聊天一样搜索,搜遍4000万医学文献。AI智能推荐,让科研检索更轻松。

立即免费搜索

文件翻译

保留排版,准确专业,支持PDF/Word/PPT等文件格式,支持 12+语言互译。

免费翻译文档

深度研究

AI帮你快速写综述,25分钟生成高质量综述,智能提取关键信息,辅助科研写作。

立即免费体验