College of Animal Science and Technology, Sichuan Agricultural University, Chengdu 611130, China.
Farm Animal Genetic Resources Exploration and Innovation Key Laboratory of Sichuan Province, Sichuan Agricultural University, Chengdu 611130, China.
Int J Mol Sci. 2023 Sep 13;24(18):14025. doi: 10.3390/ijms241814025.
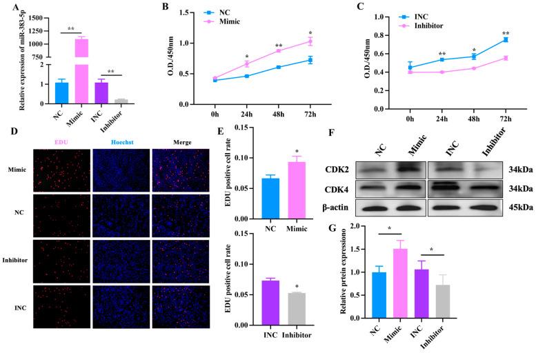
Obesity has become a major health problem worldwide, and increasing evidence supports the importance of microRNAs (miRNAs) in its pathogenesis. Recently, we found that miR-383-5p_1 is highly expressed in the perirenal fat of high-fat-fed rabbits, but it is not yet known whether miR-383-5p is involved in lipid metabolism. Here, we used transcriptome sequencing technology to screen 1642 known differentially expressed genes between miR-383-5p mimic groups and miR-383-5p negative control groups. Gene Ontology Resource (GO) and Kyoto Encyclopedia of Genes and Genomes (KEGG) were enriched in the pathway related to lipid metabolism, and glycine biosynthesis, the NOD receptor signal pathway and nonalcoholic fatty liver were significantly enriched. Afterwards, our research results indicated that miR-383-5p can promote the proliferation and differentiation of rabbit preadipocytes, and there is a direct targeting relationship with . Mechanistically, miR-383-5p directly interacts with the lipid metabolism and participates in adipogenesis and lipid accumulation by targeting . In conclusion, our data highlight a physiological role for miRNA in lipid metabolism and suggest the miR-383-5p/RAD51AP1 axis may represent a potential mechanism for controlling lipid accumulation in obesity.
肥胖已成为全球范围内的一个主要健康问题,越来越多的证据表明 microRNAs(miRNAs)在其发病机制中具有重要作用。最近,我们发现 miR-383-5p_1 在高脂喂养兔的肾周脂肪中高度表达,但尚不清楚 miR-383-5p 是否参与脂质代谢。在这里,我们使用转录组测序技术筛选了 miR-383-5p 模拟组和 miR-383-5p 阴性对照组之间的 1642 个已知差异表达基因。基因本体论资源(GO)和京都基因与基因组百科全书(KEGG)富集分析显示,与脂质代谢、甘氨酸生物合成、NOD 受体信号通路和非酒精性脂肪肝相关的通路显著富集。之后,我们的研究结果表明 miR-383-5p 可以促进兔前体脂肪细胞的增殖和分化,并且与. 具有直接的靶向关系。从机制上讲,miR-383-5p 直接与脂质代谢相互作用,通过靶向. 参与脂肪生成和脂质积累。总之,我们的数据突出了 miRNA 在脂质代谢中的生理作用,并表明 miR-383-5p/RAD51AP1 轴可能代表控制肥胖中脂质积累的潜在机制。