Suppr超能文献

miR-429通过DDX53抑制子宫内膜癌进展和耐药性。

miR-429 Suppresses Endometrial Cancer Progression and Drug Resistance via DDX53.

作者信息

Lee Kyung-Jun, Singh Nitya, Bizuneh Michael, Kim Nam-Hyeok, Kim Hyeong Su, Kim Youngmi, Lee Jae-Jun, Kim Jung Han, Kim Jiye, Jeong Soo Young, Cho Hye-Yon, Park Sung Taek

机构信息

Institute of New Frontier Research Team, Hallym University, Chuncheon 24252, Republic of Korea.

Division of Hemato-Oncology, Department of Internal Medicine, Kangnam Sacred-Heart Hospital, Hallym University Medical Center, Hallym University College of Medicine, Seoul 07441, Republic of Korea.

出版信息

J Pers Med. 2023 Aug 25;13(9):1302. doi: 10.3390/jpm13091302.

Abstract

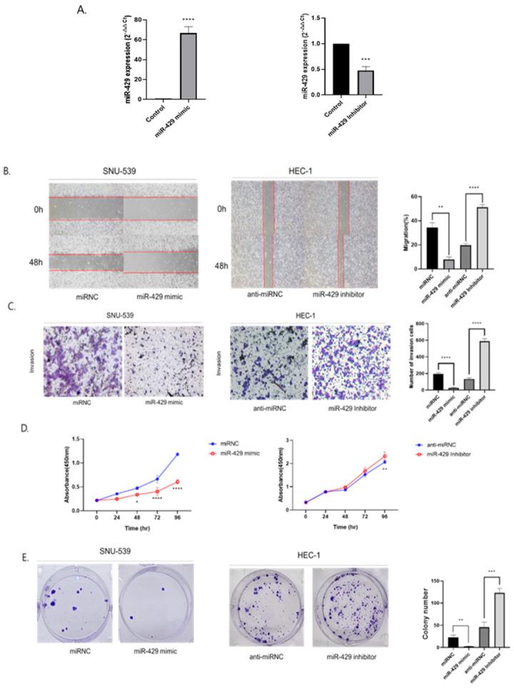
(1) Background: To examine miR-429-meditated DEAD (Asp-Glu-Ala-Asp) box polypeptide 53 (DDX53) function in endometrial cancer (EC). (2) Methods: DDX53 and miR-429 levels were measured using quantitative real-time polymerase chain reaction and western blotting assays, cell invasion and migration using Transwell invasion and wound healing assays, and cell proliferation using colony-forming/proliferation assays. A murine xenograft model was also generated to examine miR-429 and DDX53 functions in vivo. (3) Results: DDX53 overexpression (OE) promoted key cancer phenotypes (proliferation, migration, and invasion) in EC, while in vivo, DDX53 OE hindered tumor growth in the murine xenograft model. Moreover, miR-429 was identified as a novel miRNA-targeting DDX53, which suppressed EC proliferation and invasion. (4) Conclusions: DDX53 and miR-429 regulatory mechanisms could provide novel molecular therapies for EC.

摘要

(1)背景:研究miR-429介导的DEAD(天冬氨酸-谷氨酸-丙氨酸-天冬氨酸)盒多肽53(DDX53)在子宫内膜癌(EC)中的作用。(2)方法:采用定量实时聚合酶链反应和蛋白质免疫印迹法检测DDX53和miR-429水平,采用Transwell侵袭实验和伤口愈合实验检测细胞侵袭和迁移能力,采用集落形成/增殖实验检测细胞增殖能力。还构建了小鼠异种移植模型以检测miR-429和DDX53在体内的功能。(3)结果:DDX53过表达(OE)促进了EC的关键癌症表型(增殖、迁移和侵袭),而在体内,DDX53 OE在小鼠异种移植模型中抑制了肿瘤生长。此外,miR-429被鉴定为一种靶向DDX53的新型微小RNA,它抑制了EC的增殖和侵袭。(4)结论:DDX53和miR-429的调控机制可为EC提供新的分子治疗方法。

https://cdn.ncbi.nlm.nih.gov/pmc/blobs/7074/10532590/f4164a2e4c6b/jpm-13-01302-g001.jpg

文献检索

告别复杂PubMed语法,用中文像聊天一样搜索,搜遍4000万医学文献。AI智能推荐,让科研检索更轻松。

立即免费搜索

文件翻译

保留排版,准确专业,支持PDF/Word/PPT等文件格式,支持 12+语言互译。

免费翻译文档

深度研究

AI帮你快速写综述,25分钟生成高质量综述,智能提取关键信息,辅助科研写作。

立即免费体验