Suppr超能文献

FLR-2 糖蛋白激素和 DRL-1/FLR-4 MAP 激酶的拮抗作用平衡了 p38 介导的秀丽隐杆线虫的生长和脂质稳态。

Opposing action of the FLR-2 glycoprotein hormone and DRL-1/FLR-4 MAP kinases balance p38-mediated growth and lipid homeostasis in C. elegans.

机构信息

Integrative Program for Biological and Genome Sciences, The University of North Carolina at Chapel Hill, Chapel Hill, North Carolina, United States of America.

Department of Biology, The University of North Carolina at Chapel Hill, Chapel Hill, North Carolina, United States of America.

出版信息

PLoS Biol. 2023 Sep 29;21(9):e3002320. doi: 10.1371/journal.pbio.3002320. eCollection 2023 Sep.

Abstract

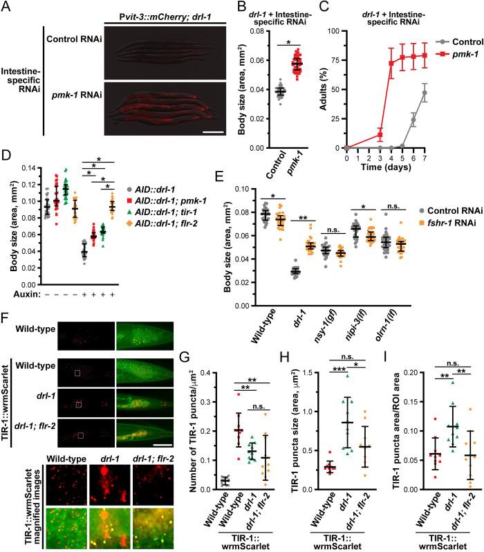
Animals integrate developmental and nutritional signals before committing crucial resources to growth and reproduction; however, the pathways that perceive and respond to these inputs remain poorly understood. Here, we demonstrate that DRL-1 and FLR-4, which share similarity with mammalian mitogen-activated protein kinases, maintain lipid homeostasis in the C. elegans intestine. DRL-1 and FLR-4 function in a protein complex at the plasma membrane to promote development, as mutations in drl-1 or flr-4 confer slow growth, small body size, and impaired lipid homeostasis. To identify factors that oppose DRL-1/FLR-4, we performed a forward genetic screen for suppressors of the drl-1 mutant phenotypes and identified mutations in flr-2 and fshr-1, which encode the orthologues of follicle stimulating hormone and its putative G protein-coupled receptor, respectively. In the absence of DRL-1/FLR-4, neuronal FLR-2 acts through intestinal FSHR-1 and protein kinase A signaling to restrict growth. Furthermore, we show that opposing signaling through DRL-1 and FLR-2 coordinates TIR-1 oligomerization, which modulates downstream p38/PMK-1 activity, lipid homeostasis, and development. Finally, we identify a surprising noncanonical role for the developmental transcription factor PHA-4/FOXA in the intestine where it restricts growth in response to impaired DRL-1 signaling. Our work uncovers a complex multi-tissue signaling network that converges on p38 signaling to maintain homeostasis during development.

摘要

动物在将关键资源用于生长和繁殖之前,整合发育和营养信号;然而,感知和响应这些输入的途径仍知之甚少。在这里,我们证明了 DRL-1 和 FLR-4,它们与哺乳动物丝裂原活化蛋白激酶具有相似性,在秀丽隐杆线虫的肠道中维持脂质稳态。DRL-1 和 FLR-4 在质膜上的蛋白质复合物中发挥作用,以促进发育,因为 drl-1 或 flr-4 的突变赋予生长缓慢、体型小和脂质稳态受损的表型。为了鉴定与 DRL-1/FLR-4 相对抗的因素,我们进行了正向遗传筛选以鉴定 drl-1 突变体表型的抑制因子,并鉴定了 flr-2 和 fshr-1 的突变,它们分别编码滤泡刺激激素及其假定的 G 蛋白偶联受体的同源物。在缺乏 DRL-1/FLR-4 的情况下,神经元 FLR-2 通过肠道 FSHR-1 和蛋白激酶 A 信号传导来限制生长。此外,我们表明,通过 DRL-1 和 FLR-2 的相反信号传导协调 TIR-1 寡聚化,从而调节下游 p38/PMK-1 活性、脂质稳态和发育。最后,我们在肠道中发现了发育转录因子 PHA-4/FOXA 的一个令人惊讶的非经典作用,它响应受损的 DRL-1 信号限制生长。我们的工作揭示了一个复杂的多组织信号网络,该网络集中在 p38 信号传导上,以在发育过程中维持稳态。

https://cdn.ncbi.nlm.nih.gov/pmc/blobs/c085/10566725/d785c5febe9d/pbio.3002320.g001.jpg

文献AI研究员

20分钟写一篇综述,助力文献阅读效率提升50倍。

立即体验

用中文搜PubMed

大模型驱动的PubMed中文搜索引擎

马上搜索

文档翻译

学术文献翻译模型,支持多种主流文档格式。

立即体验