Suppr超能文献

在创伤性脑损伤小鼠中,通过 STING 依赖性 IRE1α/ASK1/JNK 信号通路抑制中性粒细胞胞外诱捕网形成可改善神经炎症和神经元凋亡。

Inhibition of neutrophil extracellular trap formation ameliorates neuroinflammation and neuronal apoptosis via STING-dependent IRE1α/ASK1/JNK signaling pathway in mice with traumatic brain injury.

机构信息

Department of Neurosurgery, Tianjin Medical University General Hospital, Tianjin, 300052, People's Republic of China.

Key Laboratory of Post-Trauma Neuro-Repair and Regeneration in Central Nervous System, Tianjin Key Laboratory of Injuries, Variations and Regeneration of Nervous System, Tianjin Neurological Institute, Ministry of Education, Tianjin, 300052, People's Republic of China.

出版信息

J Neuroinflammation. 2023 Sep 30;20(1):222. doi: 10.1186/s12974-023-02903-w.

Abstract

BACKGROUND

Neuroinflammation is one of the most important pathogeneses in secondary brain injury after traumatic brain injury (TBI). Neutrophil extracellular traps (NETs) forming neutrophils were found throughout the brain tissue of TBI patients and elevated plasma NET biomarkers correlated with worse outcomes. However, the biological function and underlying mechanisms of NETs in TBI-induced neural damage are not yet fully understood. Here, we used Cl-amidine, a selective inhibitor of NETs to investigate the role of NETs in neural damage after TBI.

METHODS

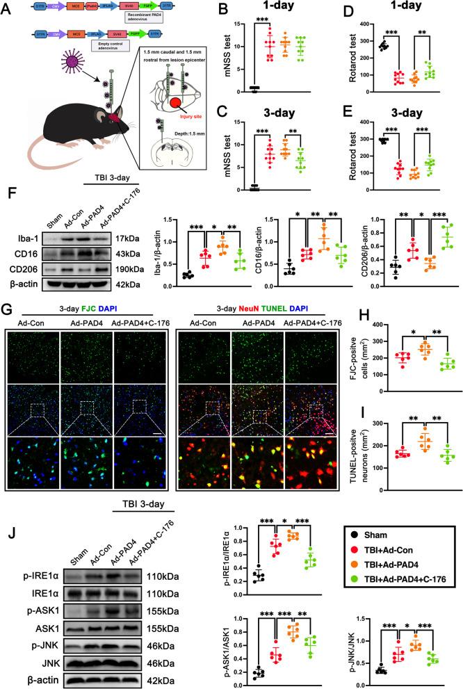
Controlled cortical impact model was performed to establish TBI. Cl-amidine, 2'3'-cGAMP (an activator of stimulating Interferon genes (STING)), C-176 (a selective STING inhibitor), and Kira6 [a selectively phosphorylated inositol-requiring enzyme-1 alpha [IRE1α] inhibitor] were administrated to explore the mechanism by which NETs promote neuroinflammation and neuronal apoptosis after TBI. Peptidyl arginine deiminase 4 (PAD4), an essential enzyme for neutrophil extracellular trap formation, is overexpressed with adenoviruses in the cortex of mice 1 day before TBI. The short-term neurobehavior tests, magnetic resonance imaging (MRI), laser speckle contrast imaging (LSCI), Evans blue extravasation assay, Fluoro-Jade C (FJC), TUNEL, immunofluorescence, enzyme-linked immunosorbent assay (ELISA), western blotting, and quantitative-PCR were performed in this study.

RESULTS

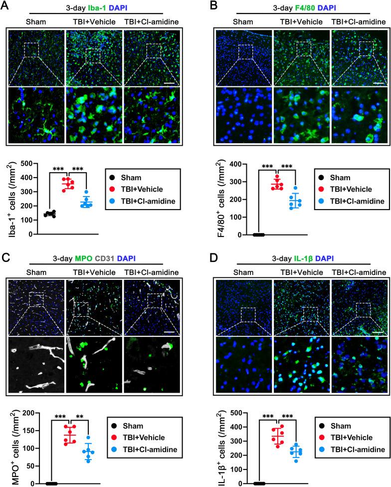
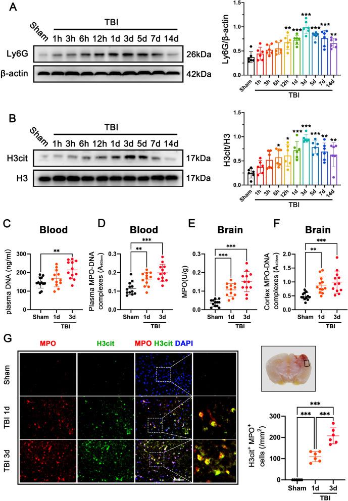
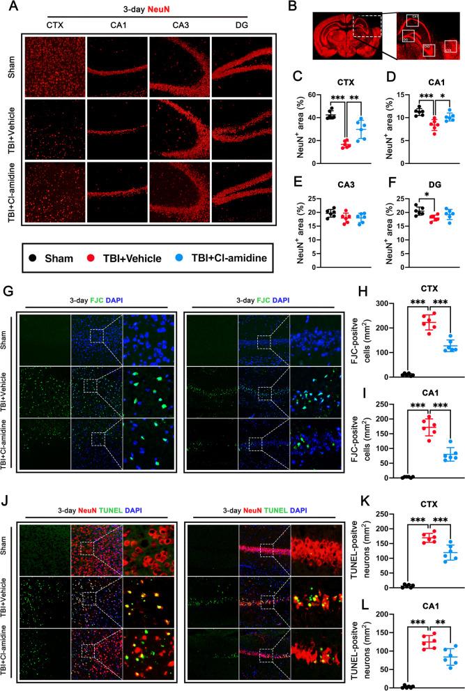
Neutrophils form NETs presenting in the circulation and brain at 3 days after TBI. NETs inhibitor Cl-amidine treatment improved short-term neurological functions, reduced cerebral lesion volume, reduced brain edema, and restored cerebral blood flow (CBF) after TBI. In addition, Cl-amidine exerted neuroprotective effects by attenuating BBB disruption, inhibiting immune cell infiltration, and alleviating neuronal death after TBI. Moreover, Cl-amidine treatment inhibited microglia/macrophage pro-inflammatory polarization and promoted anti-inflammatory polarization at 3 days after TBI. Mechanistically, STING ligand 2'3'-cGAMP abolished the neuroprotection of Cl-amidine via IRE1α/ASK1/JNK signaling pathway after TBI. Importantly, overexpression of PAD4 promotes neuroinflammation and neuronal death via the IRE1α/ASK1/JNK signaling pathway after TBI. However, STING inhibitor C-176 or IRE1α inhibitor Kira6 effectively abolished the neurodestructive effects of PAD4 overexpression after TBI.

CONCLUSION

Altogether, we are the first to demonstrate that NETs inhibition with Cl-amidine ameliorated neuroinflammation, neuronal apoptosis, and neurological deficits via STING-dependent IRE1α/ASK1/JNK signaling pathway after TBI. Thus, Cl-amidine treatment may provide a promising therapeutic approach for the early management of TBI.

摘要

背景

神经炎症是创伤性脑损伤(TBI)后继发性脑损伤的最重要发病机制之一。在 TBI 患者的整个脑组织中都发现了形成中性粒细胞细胞外陷阱(NETs)的中性粒细胞,并且升高的血浆 NET 生物标志物与更差的结局相关。然而,NETs 在 TBI 诱导的神经损伤中的生物学功能和潜在机制尚未完全阐明。在这里,我们使用 Cl-amidine,一种 NETs 的选择性抑制剂,来研究 NETs 在 TBI 后神经损伤中的作用。

方法

采用皮质控制冲击模型建立 TBI。Cl-amidine、2'3'-cGAMP(一种激活干扰素基因(STING)的激动剂)、C-176(一种选择性 STING 抑制剂)和 Kira6 [一种选择性磷酸化肌醇需要酶 1α [IRE1α]抑制剂]被给予以探索 NETs 在 TBI 后促进神经炎症和神经元凋亡的机制。在 TBI 前一天,用腺病毒在小鼠皮层中过度表达肽基精氨酸脱亚氨酶 4(PAD4),这是中性粒细胞细胞外陷阱形成的必需酶。本研究进行了短期神经行为测试、磁共振成像(MRI)、激光散斑对比成像(LSCI)、伊文思蓝外渗测定、氟烷-Jade C(FJC)、TUNEL、免疫荧光、酶联免疫吸附测定(ELISA)、western blotting 和定量-PCR。

结果

在 TBI 后 3 天,中性粒细胞形成 NETs,存在于循环和大脑中。NETs 抑制剂 Cl-amidine 治疗改善了 TBI 后的短期神经功能,减少了脑损伤体积,减少了脑水肿,并恢复了 TBI 后的脑血流(CBF)。此外,Cl-amidine 通过减轻 BBB 破坏、抑制免疫细胞浸润和减轻 TBI 后的神经元死亡来发挥神经保护作用。此外,Cl-amidine 治疗在 TBI 后 3 天抑制了小胶质细胞/巨噬细胞的促炎极化,并促进了抗炎极化。在机制上,STING 配体 2'3'-cGAMP 通过 TBI 后的 IRE1α/ASK1/JNK 信号通路消除了 Cl-amidine 的神经保护作用。重要的是,PAD4 的过表达通过 IRE1α/ASK1/JNK 信号通路促进了 TBI 后的神经炎症和神经元死亡。然而,STING 抑制剂 C-176 或 IRE1α 抑制剂 Kira6 可有效消除 TBI 后 PAD4 过表达的神经破坏性影响。

结论

总之,我们首次证明,Cl-amidine 通过 STING 依赖性 IRE1α/ASK1/JNK 信号通路抑制 NETs,改善了 TBI 后的神经炎症、神经元凋亡和神经功能缺损。因此,Cl-amidine 治疗可能为 TBI 的早期治疗提供一种有前途的治疗方法。

https://cdn.ncbi.nlm.nih.gov/pmc/blobs/562b/10543875/410624aba2ad/12974_2023_2903_Fig1_HTML.jpg

文献检索

告别复杂PubMed语法,用中文像聊天一样搜索,搜遍4000万医学文献。AI智能推荐,让科研检索更轻松。

立即免费搜索

文件翻译

保留排版,准确专业,支持PDF/Word/PPT等文件格式,支持 12+语言互译。

免费翻译文档

深度研究

AI帮你快速写综述,25分钟生成高质量综述,智能提取关键信息,辅助科研写作。

立即免费体验