Suppr超能文献

氯胍通过PAD4-CitH3-NETs轴赋予失血性休克大鼠器官保护作用并提高其存活率。

Cl-amidine confers organ protection and improves survival in hemorrhagic shock rats via the PAD4-CitH3-NETs axis.

作者信息

Yun Huiting, Chi Yunfei, Wei Bin, Bai Hailiang, Cao Weihua, Zhang Zheng, Zhang Yufang, Zhang Quanxi, Duan Hongjie

机构信息

Department of Diagnosis and Treatment for Cadre, The Fourth Medical Center of PLA General Hospital, Beijing, China.

Hebei North University, Hebei Province, China.

出版信息

PLoS One. 2025 Jul 1;20(7):e0327085. doi: 10.1371/journal.pone.0327085. eCollection 2025.

Abstract

BACKGROUND

The occurrence of multi-organ dysfunction following hemorrhagic shock (HS) remains a critical clinical challenge. The excessive formation of neutrophil extracellular trap (NET) Has been identified as a pivotal pathogenic mechanism. This study preliminarily elucidated the protective mechanism of the PAD4 inhibitor Cl-amidine in a rat model of HS.

METHODS

Male Sprague-Dawley rats were subjected to sublethal (40% blood loss, n = 8) or lethal (50% blood loss, n = 10) HS. Rats were divided into Sham group (catheter placement only), HS group (catheter placement followed by blood withdrawal), Vehicle group (0.9% saline), and Cl-amidine (10 mg/kg in 0.9% saline) groups.

RESULTS

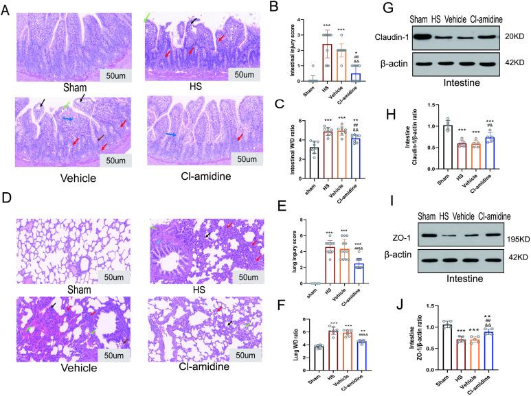
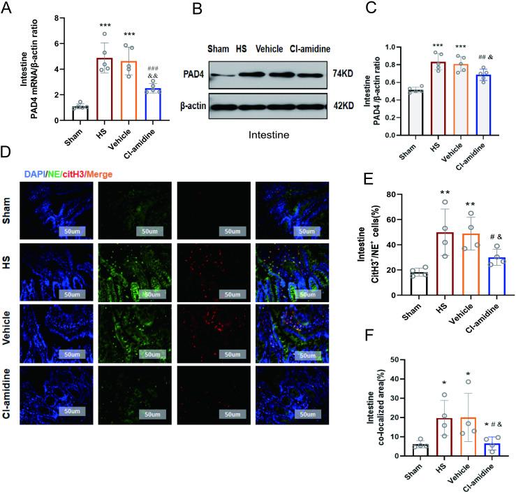
Cl-amidine significantly improved the 72-h survival rate and delayed mortality in lethal HS. In Sublethal HS, the drug corrected metabolic disturbances, such as reduced lactate accumulation, while maintaining mean arterial pressure. Mechanistically, the effects of Cl-amidine included reducing circulating cell-free DNA (cf-DNA) and tissue citrullinated histone H3 (CitH3) levels, suppressing PAD4 expression, and improving histopathological outcomes (reduced edema and restored intestinal barrier integrity by upregulation of tight junction proteins Claudin-1/ZO-1). Moreover, Cl-amidine inhibited neutrophil infiltration through ICAM-1 downregulation and reduced the production of TNF-α and IL-6.

CONCLUSIONS

In conclusion, Cl-amidine protects against HS by targeting the PAD4-CitH3-NETs axis, breaking the vicious cycle of "NETs-inflammation", restoring barrier integrity, and alleviating multi-organ damage. The synergistic downregulation of ICAM-1 further enhances the therapeutic efficacy, highlighting Cl-amidine as a novel NETs-modulating strategy for HS. This study provides a theoretical and therapeutic foundation for the prevention and treatment of multi-organ injury following HS.

摘要

背景

失血性休克(HS)后多器官功能障碍的发生仍然是一个关键的临床挑战。中性粒细胞胞外诱捕网(NET)的过度形成已被确定为关键的致病机制。本研究初步阐明了PAD4抑制剂氯胺脒在大鼠HS模型中的保护机制。

方法

将雄性Sprague-Dawley大鼠进行亚致死性(失血40%,n = 8)或致死性(失血50%,n = 10)HS。大鼠分为假手术组(仅放置导管)、HS组(放置导管后放血)、溶剂组(0.9%生理盐水)和氯胺脒组(0.9%生理盐水中10mg/kg)。

结果

氯胺脒显著提高了致死性HS大鼠的72小时生存率并延迟了死亡。在亚致死性HS中,该药物纠正了代谢紊乱,如减少乳酸积累,同时维持平均动脉压。机制上,氯胺脒的作用包括降低循环游离DNA(cf-DNA)和组织瓜氨酸化组蛋白H3(CitH3)水平,抑制PAD4表达,并改善组织病理学结果(通过上调紧密连接蛋白Claudin-1/ZO-1减少水肿并恢复肠道屏障完整性)。此外,氯胺脒通过下调ICAM-1抑制中性粒细胞浸润,并减少TNF-α和IL-6的产生。

结论

总之,氯胺脒通过靶向PAD4-CitH3-NETs轴来保护机体免受HS损伤,打破“NETs-炎症”的恶性循环,恢复屏障完整性,并减轻多器官损伤。ICAM-1的协同下调进一步增强了治疗效果,突出了氯胺脒作为一种新型的HS的NETs调节策略。本研究为HS后多器官损伤的预防和治疗提供了理论和治疗基础。

https://cdn.ncbi.nlm.nih.gov/pmc/blobs/0099/12212502/bae98e1bf5d9/pone.0327085.g001.jpg

文献检索

告别复杂PubMed语法,用中文像聊天一样搜索,搜遍4000万医学文献。AI智能推荐,让科研检索更轻松。

立即免费搜索

文件翻译

保留排版,准确专业,支持PDF/Word/PPT等文件格式,支持 12+语言互译。

免费翻译文档

深度研究

AI帮你快速写综述,25分钟生成高质量综述,智能提取关键信息,辅助科研写作。

立即免费体验