Li Jiang, Wei Qian, Song Ke, Wang Youxin, Yang Yuxin, Li Miao, Yu Jiaying, Su Guangxu, Peng Luyuan, Fu Bendong, Yi Pengfei
College of Veterinary Medicine, Jilin University, Changchun, China.
Department of Internal Medicine-Cardiovascular, The Third Affiliated Hospital of Changchun University of Traditional Chinese Medicine, Changchun, China.
Front Pharmacol. 2023 Sep 15;14:1247800. doi: 10.3389/fphar.2023.1247800. eCollection 2023.
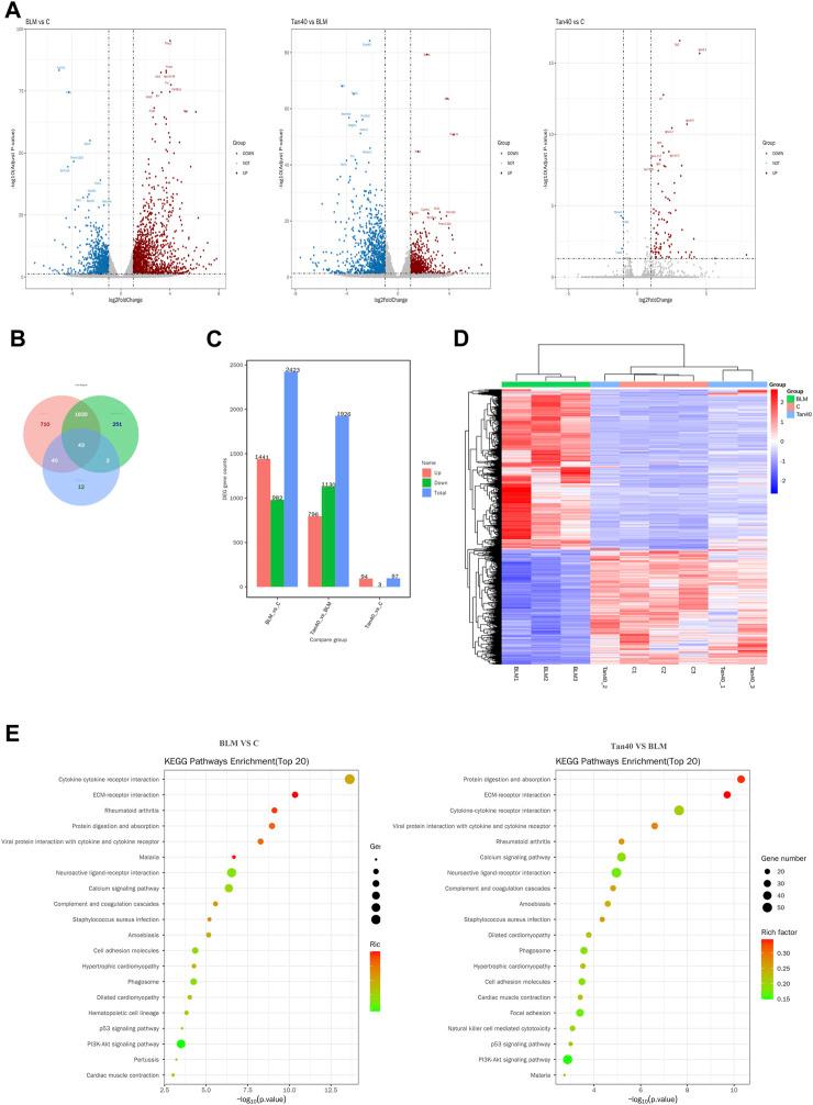
Pulmonary fibrosis (PF) is a terminal pathological change in a variety of lung diseases characterized by excessive deposition of extracellular matrix, for which effective treatment is lacking. Tangeretin (Tan), a flavonoid derived from citrus, has been shown to have a wide range of pharmacological effects. This study aimed to investigate the role and potential mechanisms of Tan on pulmonary fibrosis. A model of pulmonary fibrosis was established by administering bleomycin through tracheal drip, followed by administering Tan or pirfenidone through gavage. HE and Masson staining were employed to assess the extent of pulmonary fibrosis. Subsequently, Western blot, enzyme-linked immunosorbent assay (ELISA), RNA sequencing, and immunohistochemistry techniques were employed to uncover the protective mechanism of Tan in PF mice. Furthermore, A549 cells were stimulated with TGF-β1 to induce epithelial-mesenchymal transition (EMT) and demonstrate the effectiveness of Tan in mitigating PF. Tan significantly ameliorated bleomycin-induced pulmonary fibrosis, improved fibrotic pathological changes, and collagen deposition in the lungs, and reduced lung inflammation and oxidative stress. The KEGG pathway enrichment analysis revealed a higher number of enriched genes in the PI3K/Akt pathway. Additionally, Tan can inhibit the EMT process related to pulmonary fibrosis. Taken together, the above research results indicate that Tan suppresses inflammation, oxidative stress, and EMT in BLM-induced pulmonary fibrosis via the PI3K/Akt pathway and is a potential agent for the treatment of pulmonary fibrosis.
肺纤维化(PF)是多种肺部疾病的终末期病理改变,其特征为细胞外基质过度沉积,目前缺乏有效的治疗方法。橘红素(Tan)是一种源自柑橘的黄酮类化合物,已被证明具有广泛的药理作用。本研究旨在探讨Tan对肺纤维化的作用及潜在机制。通过气管滴注博来霉素建立肺纤维化模型,随后通过灌胃给予Tan或吡非尼酮。采用苏木精-伊红(HE)和Masson染色评估肺纤维化程度。随后,运用蛋白质免疫印迹法、酶联免疫吸附测定(ELISA)、RNA测序和免疫组织化学技术揭示Tan对PF小鼠的保护机制。此外,用转化生长因子-β1(TGF-β1)刺激人肺癌细胞系A549细胞以诱导上皮-间质转化(EMT),并证明Tan在减轻PF方面的有效性。Tan显著改善了博来霉素诱导的肺纤维化,改善了肺部的纤维化病理变化和胶原沉积,并减轻了肺部炎症和氧化应激。京都基因与基因组百科全书(KEGG)通路富集分析显示,磷脂酰肌醇-3激酶/蛋白激酶B(PI3K/Akt)通路中富集的基因数量更多。此外,Tan可抑制与肺纤维化相关的EMT过程。综上所述,上述研究结果表明,Tan通过PI3K/Akt通路抑制博来霉素诱导的肺纤维化中的炎症、氧化应激和EMT,是一种潜在的肺纤维化治疗药物。