Suppr超能文献

诱导多能干细胞衍生的内皮细胞同基因对鉴定 DYRK1A/PPARG/EGR1 通路是唐氏综合征相关肺动脉高压的原因。

Isogenic pairs of induced-pluripotent stem-derived endothelial cells identify DYRK1A/PPARG/EGR1 pathway is responsible for Down syndrome-associated pulmonary hypertension.

机构信息

Department of Pediatrics, Osaka University Graduate School of Medicine, 2-2 Yamadaoka, Suita, Osaka 565-0871, Japan.

Department of Pediatric Cardiology, Osaka Children's and Women's Hospital, 840 Murodohcho, Izumi, Osaka 594-1101, Japan.

出版信息

Hum Mol Genet. 2023 Dec 12;33(1):78-90. doi: 10.1093/hmg/ddad162.

Abstract

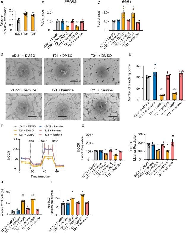
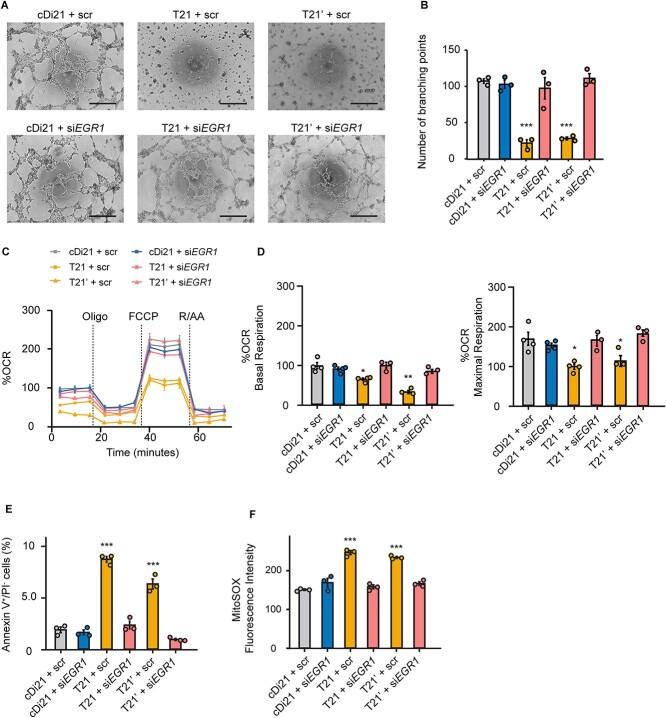
Down syndrome (DS) is the most prevalent chromosomal disorder associated with a higher incidence of pulmonary arterial hypertension (PAH). The dysfunction of vascular endothelial cells (ECs) is known to cause pulmonary arterial remodeling in PAH, although the physiological characteristics of ECs harboring trisomy 21 (T21) are still unknown. In this study, we analyzed the human vascular ECs by utilizing the isogenic pairs of T21-induced pluripotent stem cells (iPSCs) and corrected disomy 21 (cDi21)-iPSCs. In T21-iPSC-derived ECs, apoptosis and mitochondrial reactive oxygen species (mROS) were significantly increased, and angiogenesis and oxygen consumption rate (OCR) were significantly impaired as compared with cDi21-iPSC-derived ECs. The RNA-sequencing identified that EGR1 on chromosome 5 was significantly upregulated in T21-ECs. Both EGR1 suppression by siRNA and pharmacological inhibitor could recover the apoptosis, mROS, angiogenesis, and OCR in T21-ECs. Alternately, the study also revealed that DYRK1A was responsible to increase EGR1 expression via PPARG suppression, and that chemical inhibition of DYRK1A could restore the apoptosis, mROS, angiogenesis, and OCR in T21-ECs. Finally, we demonstrated that EGR1 was significantly upregulated in the pulmonary arterial ECs from lung specimens of a patient with DS and PAH. In conclusion, DYRK1A/PPARG/EGR1 pathway could play a central role for the pulmonary EC functions and thus be associated with the pathogenesis of PAH in DS.

摘要

唐氏综合征(Down syndrome,DS)是最常见的染色体疾病之一,与肺动脉高压(pulmonary arterial hypertension,PAH)的发病率升高有关。已知血管内皮细胞(vascular endothelial cells,ECs)功能障碍可导致 PAH 中的肺血管重塑,尽管 21 三体(trisomy 21,T21)ECs 的生理特征仍不清楚。在这项研究中,我们利用 T21 诱导的多能干细胞(induced pluripotent stem cells,iPSCs)和校正二倍体 21(corrected disomy 21,cDi21)-iPSCs 的同基因对分析了人血管 ECs。在 T21-iPSC 衍生的 ECs 中,与 cDi21-iPSC 衍生的 ECs 相比,凋亡和线粒体活性氧(reactive oxygen species,ROS)显著增加,血管生成和耗氧率(oxygen consumption rate,OCR)显著受损。RNA 测序表明,T21-ECs 中染色体 5 上的 EGR1 显著上调。siRNA 抑制和药理学抑制剂均可恢复 T21-ECs 的凋亡、mROS、血管生成和 OCR。另外,研究还表明,DYRK1A 通过抑制 PPARG 增加 EGR1 的表达,而 DYRK1A 的化学抑制可恢复 T21-ECs 的凋亡、mROS、血管生成和 OCR。最后,我们证明了在患有 DS 和 PAH 的患者的肺组织中的肺动脉 ECs 中 EGR1 显著上调。总之,DYRK1A/PPARG/EGR1 通路可能在肺 EC 功能中发挥核心作用,并与 DS 中的 PAH 发病机制有关。

https://cdn.ncbi.nlm.nih.gov/pmc/blobs/e751/10729858/d4ef477ed628/ddad162ga1.jpg

文献AI研究员

20分钟写一篇综述,助力文献阅读效率提升50倍。

立即体验

用中文搜PubMed

大模型驱动的PubMed中文搜索引擎

马上搜索

文档翻译

学术文献翻译模型,支持多种主流文档格式。

立即体验