Suppr超能文献

质膜中鞘脂类 MIPC 水平升高会破坏裂殖酵母中细胞生长与细胞壁形成的协调。

Elevated levels of sphingolipid MIPC in the plasma membrane disrupt the coordination of cell growth with cell wall formation in fission yeast.

机构信息

Department of Cell and Developmental Biology, Vanderbilt University School of Medicine, Nashville, United States of America.

出版信息

PLoS Genet. 2023 Oct 4;19(10):e1010987. doi: 10.1371/journal.pgen.1010987. eCollection 2023 Oct.

Abstract

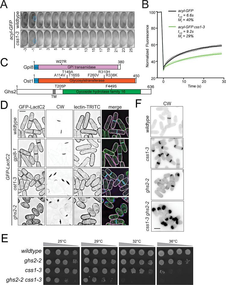
Coupling cell wall expansion with cell growth is a universal challenge faced by walled organisms. Mutations in Schizosaccharomyces pombe css1, which encodes a PM inositol phosphosphingolipid phospholipase C, prevent cell wall expansion but not synthesis of cell wall material. To probe how Css1 modulates cell wall formation we used classical and chemical genetics coupled with quantitative mass spectrometry. We found that elevated levels of the sphingolipid biosynthetic pathway's final product, mannosylinositol phosphorylceramide (MIPC), specifically correlated with the css1-3 phenotype. We also found that an apparent indicator of sphingolipids and a sterol biosensor accumulated at the cytosolic face of the PM at cell tips and the division site of css1-3 cells and, in accord, the PM in css1-3 was less dynamic than in wildtype cells. Interestingly, disrupting the protein glycosylation machinery recapitulated the css1-3 phenotype and led us to investigate Ghs2, a glycosylated PM protein predicted to modify cell wall material. Disrupting Ghs2 function led to aberrant cell wall material accumulation suggesting Ghs2 is dysfunctional in css1-3. We conclude that preventing an excess of MIPC in the S. pombe PM is critical to the function of key PM-localized proteins necessary for coupling growth with cell wall formation.

摘要

细胞壁的扩张与细胞生长的偶联是所有有细胞壁的生物都面临的一个普遍挑战。裂殖酵母 css1 基因编码的 PM 肌醇磷酸神经酰胺磷酸酶突变后,阻止了细胞壁的扩张,但并不阻止细胞壁物质的合成。为了探究 Css1 如何调节细胞壁的形成,我们采用了经典遗传学和化学遗传学方法,并结合定量质谱分析。我们发现鞘脂生物合成途径的终产物甘露糖肌醇磷酸神经酰胺(MIPC)水平升高,与 css1-3 表型特异性相关。我们还发现,鞘脂和甾醇生物传感器的一个明显指标在 css1-3 细胞的质膜胞质面和分裂部位积累,因此,css1-3 细胞的质膜不如野生型细胞活跃。有趣的是,破坏蛋白质糖基化机制可再现 css1-3 表型,促使我们研究 Ghs2,这是一种糖基化的 PM 蛋白,预测其可修饰细胞壁物质。破坏 Ghs2 功能会导致异常的细胞壁物质积累,表明 Ghs2 在 css1-3 中功能失调。我们的结论是,防止 S. pombe PM 中 MIPC 过量对于关键 PM 定位蛋白的功能至关重要,这些蛋白对于将生长与细胞壁形成偶联是必需的。

https://cdn.ncbi.nlm.nih.gov/pmc/blobs/cd58/10578601/f2115fb6764e/pgen.1010987.g001.jpg

文献检索

告别复杂PubMed语法,用中文像聊天一样搜索,搜遍4000万医学文献。AI智能推荐,让科研检索更轻松。

立即免费搜索

文件翻译

保留排版,准确专业,支持PDF/Word/PPT等文件格式,支持 12+语言互译。

免费翻译文档

深度研究

AI帮你快速写综述,25分钟生成高质量综述,智能提取关键信息,辅助科研写作。

立即免费体验