Suppr超能文献

定时序列任务:研究小鼠运动学习和灵活性的新范式。

Timed Sequence Task: A New Paradigm to Study Motor Learning and Flexibility in Mice.

机构信息

Laboratory of Neurochemistry, Institute of Physiology of the Czech Academy of Sciences, 14200 Prague, Czech Republic.

Central Library, Charles University, 11636 Prague, Czech Republic.

出版信息

eNeuro. 2023 Oct 4;10(10). doi: 10.1523/ENEURO.0145-23.2023. Print 2023 Oct.

Abstract

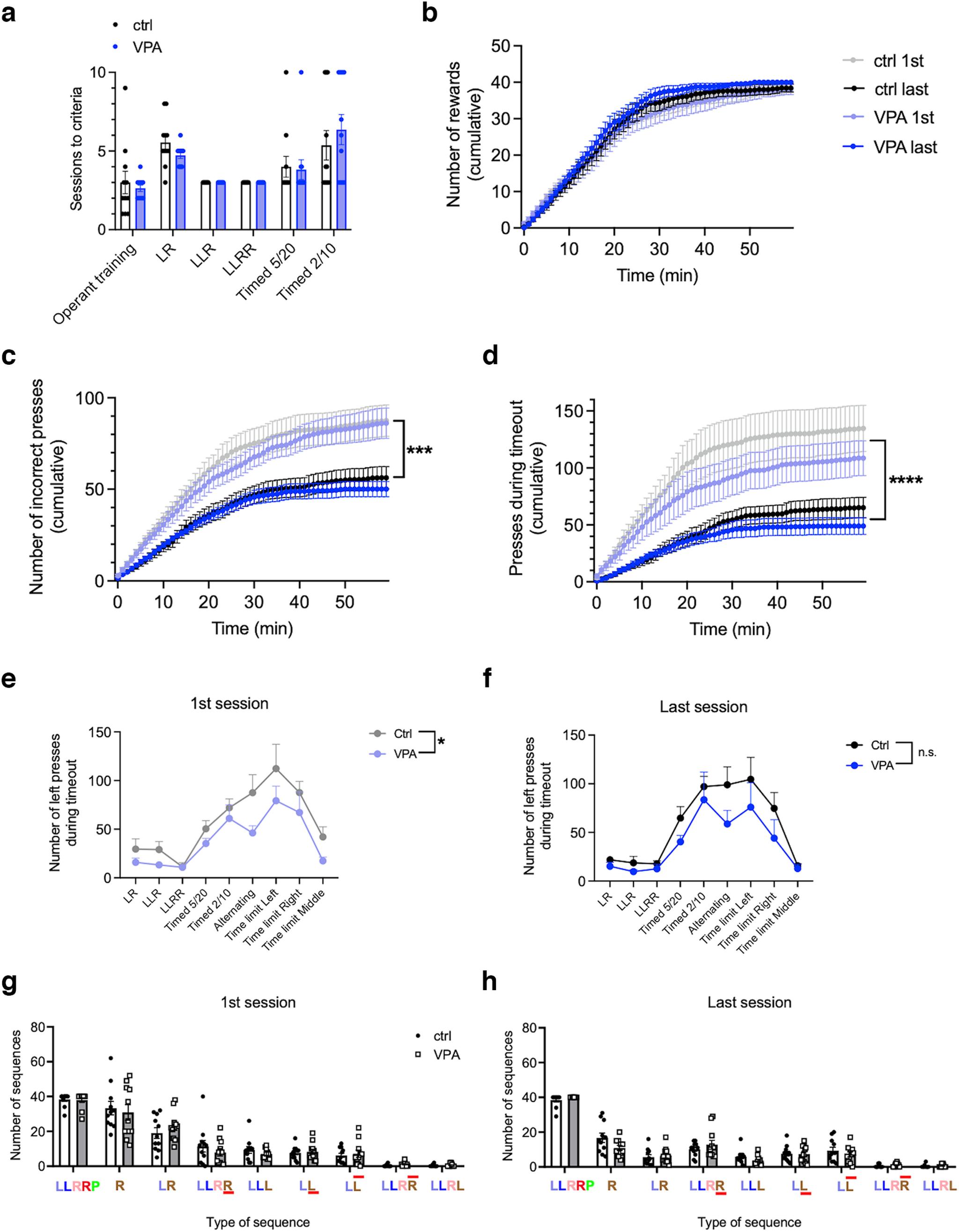
Motor learning and flexibility allow animals to perform routine actions efficiently while keeping them flexible. A number of paradigms are used to test cognitive flexibility, but not many of them focus specifically on the learning of complex motor sequences and their flexibility. While many tests use operant or touchscreen boxes that offer high throughput and reproducibility, the motor actions themselves are mostly simple presses of a designated lever. To focus more on motor actions during the operant task and to probe the flexibility of these well trained actions, we developed a new operant paradigm for mice, the "timed sequence task." The task requires mice to learn a sequence of lever presses that have to be emitted in precisely defined time limits. After training, the required pressing sequence and/or timing of individual presses is modified to test the ability of mice to alter their previously trained motor actions. We provide a code for the new protocol that can be used and adapted to common types of operant boxes. In addition, we provide a set of scripts that allow automatic extraction and analysis of numerous parameters recorded during each session. We demonstrate that the analysis of multiple performance parameters is necessary for detailed insight into the behavior of animals during the task. We validate our paradigm in an experiment using the valproate model of autism as a model of cognitive inflexibility. We show that the valproate mice show superior performance at specific stages of the task, paradoxically because of their propensity to more stereotypic behavior.

摘要

运动学习和灵活性使动物能够高效地执行日常动作,同时保持灵活性。有许多范式被用于测试认知灵活性,但其中没有多少专门关注复杂运动序列的学习及其灵活性。虽然许多测试使用操作性或触摸屏箱来提供高通量和可重复性,但运动动作本身大多是简单地按下指定的杠杆。为了在操作性任务中更关注运动动作,并探究这些经过良好训练的动作的灵活性,我们为小鼠开发了一种新的操作性范式,即“定时序列任务”。该任务要求小鼠学习一系列必须在精确定义的时间限制内发出的杠杆按压序列。在训练后,修改所需的按压序列和/或单个按压的时间,以测试小鼠改变其先前训练的运动动作的能力。我们提供了一个新协议的代码,可以用于和适应常见类型的操作性箱。此外,我们提供了一组脚本,允许自动提取和分析每个会话中记录的许多参数。我们证明,分析多个性能参数对于深入了解动物在任务期间的行为是必要的。我们在使用丙戊酸钠自闭症模型作为认知灵活性障碍模型的实验中验证了我们的范式。我们表明,丙戊酸钠小鼠在任务的特定阶段表现出优越的性能,这矛盾地是由于它们更刻板行为的倾向。

https://cdn.ncbi.nlm.nih.gov/pmc/blobs/ff5b/10552695/73009ce22eff/ENEURO.0145-23.2023_f009.jpg

文献AI研究员

20分钟写一篇综述,助力文献阅读效率提升50倍。

立即体验

用中文搜PubMed

大模型驱动的PubMed中文搜索引擎

马上搜索

文档翻译

学术文献翻译模型,支持多种主流文档格式。

立即体验