Suppr超能文献

慢性中度噪声暴露后小鼠焦虑样行为及神经回路特征。

Characterization of Anxiety-Like Behaviors and Neural Circuitry following Chronic Moderate Noise Exposure in Mice.

机构信息

Department of Anesthesiology, The First Affiliated Hospital of University of Science and Technology of China (USTC), Hefei National Laboratory for Physical Sciences at the Microscale, Division of Life Sciences and Medicine, University of Science and Technology of China, Hefei, China.

Auditory Research Laboratory, Department of Neurobiology and Biophysics, Division of Life Sciences and Medicine, USTC, Hefei, China.

出版信息

Environ Health Perspect. 2023 Oct;131(10):107004. doi: 10.1289/EHP12532. Epub 2023 Oct 5.

Abstract

BACKGROUND

Commonly encountered nontraumatic, moderate noise is increasingly implicated in anxiety; however, the neural substrates underlying this process remain unclear.

OBJECTIVES

We investigated the neural circuit mechanism through which chronic exposure to moderate-level noise causes anxiety-like behaviors.

METHODS

Mice were exposed to chronic, moderate white noise [85 decibel (dB) sound pressure level (SPL)], 4 h/d for 4 wk to induce anxiety-like behaviors, which were assessed by open field, elevated plus maze, light-dark box, and social interaction tests. Viral tracing, immunofluorescence confocal imaging, and brain slice patch-clamp recordings were used to characterize projections from auditory brain regions to the lateral amygdala. Neuronal activities were characterized by multielectrode and fiber photometry recordings in awake mice. Optogenetics and chemogenetics were used to manipulate specific neural circuitry.

RESULTS

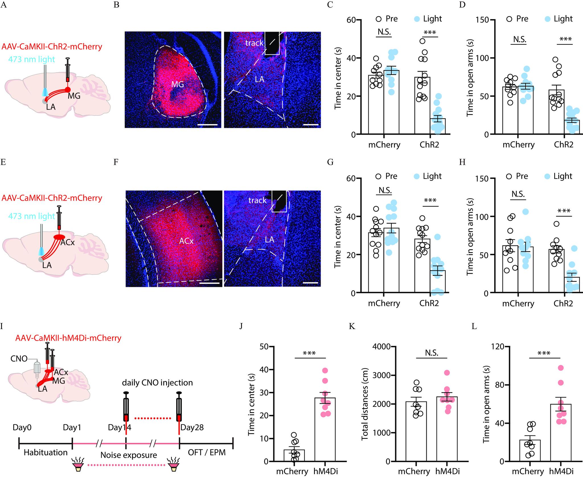
Mice chronically (4 wk) exposed to moderate noise (85 dB SPL, 4 h/d) demonstrated greater neuronal activity in the lateral amygdala (LA), and the LA played a critical role in noise-induced anxiety-like behavior in these model mice. Viral tracing showed that the LA received monosynaptic projections from the medial geniculate body (MG) and auditory cortex (ACx). Optogenetic excitation of the or circuits acutely evoked anxiety-like behaviors, whereas their chemogenetic inactivation abolished noise-induced anxiety-like behavior. Moreover, mice chronically exposed to moderate noise were more susceptible to acute stress, with more neuronal firing in the LA, even after noise withdrawal.

DISCUSSION

Mice exposed to 4 wk of moderate noise (85 dB SPL, 4 h/d) demonstrated behavioral and physiological differences compared to controls. The neural circuit mechanisms involved greater excitation from glutamatergic neurons of the MG and ACx to LA neurons under chronic, moderate noise exposure, which ultimately promoted anxiety-like behaviors. Our findings support the hypothesis that nontraumatic noise pollution is a potentially serious but unrecognized public health concern. https://doi.org/10.1289/EHP12532.

摘要

背景

常见的非创伤性、中等强度噪声越来越多地与焦虑有关;然而,这一过程的神经基础仍不清楚。

目的

我们研究了慢性暴露于中度噪声引起焦虑样行为的神经回路机制。

方法

将小鼠暴露于慢性、中度白噪声[85 分贝(dB)声压级(SPL)]中,每天 4 小时,持续 4 周,以诱导焦虑样行为,通过旷场、高架十字迷宫、明暗箱和社会互动测试进行评估。病毒追踪、免疫荧光共聚焦成像和脑片膜片钳记录用于描述从听觉脑区到外侧杏仁核的投射。在清醒小鼠中,通过多电极和光纤光度记录来描述神经元活动。光遗传学和化学遗传学用于操纵特定的神经回路。

结果

慢性(4 周)暴露于中度噪声(85 dB SPL,4 小时/天)的小鼠在外侧杏仁核(LA)中表现出更高的神经元活动,而 LA 在这些模型小鼠的噪声诱导的焦虑样行为中起着关键作用。病毒追踪显示,LA 接收来自内侧膝状体核(MG)和听觉皮层(ACx)的单突触投射。急性光遗传学兴奋 或 回路会引起焦虑样行为,而它们的化学遗传学失活则消除了噪声诱导的焦虑样行为。此外,慢性暴露于中度噪声的小鼠对急性应激更敏感,即使在噪声消除后,LA 中的神经元放电也更多。

讨论

与对照组相比,暴露于 4 周中度噪声(85 dB SPL,4 小时/天)的小鼠表现出行为和生理上的差异。涉及到的神经回路机制是在慢性中度噪声暴露下,来自 MG 和 ACx 的谷氨酸能神经元对 LA 神经元的兴奋性增加,最终促进了焦虑样行为。我们的发现支持了这样一种假说,即非创伤性噪声污染是一个潜在的严重但未被认识到的公共卫生问题。https://doi.org/10.1289/EHP12532.

https://cdn.ncbi.nlm.nih.gov/pmc/blobs/23fc/10552915/d62934a1f81c/ehp12532_f1a.jpg

文献检索

告别复杂PubMed语法,用中文像聊天一样搜索,搜遍4000万医学文献。AI智能推荐,让科研检索更轻松。

立即免费搜索

文件翻译

保留排版,准确专业,支持PDF/Word/PPT等文件格式,支持 12+语言互译。

免费翻译文档

深度研究

AI帮你快速写综述,25分钟生成高质量综述,智能提取关键信息,辅助科研写作。

立即免费体验