Suppr超能文献

人源 APOBEC3B 促进体内肿瘤的发展,包括特征性突变和转移。

Human APOBEC3B promotes tumor development in vivo including signature mutations and metastases.

机构信息

Department of Biochemistry and Structural Biology, University of Texas Health San Antonio, San Antonio, TX 78229, USA.

Institute for Health Informatics, University of Minnesota, Minneapolis, MN 55455, USA; Masonic Cancer Center, University of Minnesota, Minneapolis, MN 55455, USA.

出版信息

Cell Rep Med. 2023 Oct 17;4(10):101211. doi: 10.1016/j.xcrm.2023.101211. Epub 2023 Oct 4.

Abstract

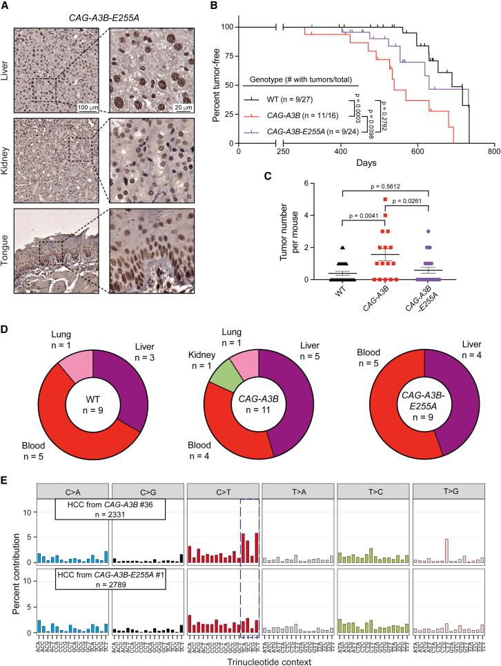
The antiviral DNA cytosine deaminase APOBEC3B has been implicated as a source of mutation in many cancers. However, despite years of work, a causal relationship has yet to be established in vivo. Here, we report a murine model that expresses tumor-like levels of human APOBEC3B. Animals expressing full-body APOBEC3B appear to develop normally. However, adult males manifest infertility, and older animals of both sexes show accelerated rates of carcinogenesis, visual and molecular tumor heterogeneity, and metastasis. Both primary and metastatic tumors exhibit increased frequencies of C-to-T mutations in TC dinucleotide motifs consistent with the established biochemical activity of APOBEC3B. Enrichment for APOBEC3B-attributable single base substitution mutations also associates with elevated levels of insertion-deletion mutations and structural variations. APOBEC3B catalytic activity is required for all of these phenotypes. Together, these studies provide a cause-and-effect demonstration that human APOBEC3B is capable of driving both tumor initiation and evolution in vivo.

摘要

抗病毒 DNA 胞嘧啶脱氨酶 APOBEC3B 已被认为是许多癌症中突变的来源。然而,尽管经过多年的研究,在体内尚未建立因果关系。在这里,我们报告了一种表达类似于肿瘤水平的人 APOBEC3B 的小鼠模型。表达全身 APOBEC3B 的动物似乎发育正常。然而,成年雄性表现出不育,并且两性的老年动物表现出加速的致癌作用、视觉和分子肿瘤异质性以及转移。原发性和转移性肿瘤都表现出 TC 二核苷酸基序中 C 到 T 突变频率增加,这与 APOBEC3B 的既定生化活性一致。APOBEC3B 归因于单碱基替换突变的富集也与插入缺失突变和结构变异的升高水平相关。APOBEC3B 的催化活性是所有这些表型所必需的。总之,这些研究提供了因果关系的证据,证明人类 APOBEC3B 能够在体内驱动肿瘤的起始和进化。

https://cdn.ncbi.nlm.nih.gov/pmc/blobs/b901/10591044/15c515dcba53/fx1.jpg

文献检索

告别复杂PubMed语法,用中文像聊天一样搜索,搜遍4000万医学文献。AI智能推荐,让科研检索更轻松。

立即免费搜索

文件翻译

保留排版,准确专业,支持PDF/Word/PPT等文件格式,支持 12+语言互译。

免费翻译文档

深度研究

AI帮你快速写综述,25分钟生成高质量综述,智能提取关键信息,辅助科研写作。

立即免费体验