• 文献检索
  • 文档翻译
  • 深度研究
  • 学术资讯
  • Suppr Zotero 插件Zotero 插件
  • 邀请有礼
  • 套餐&价格
  • 历史记录
应用&插件
Suppr Zotero 插件Zotero 插件浏览器插件Mac 客户端Windows 客户端微信小程序
定价
高级版会员购买积分包购买API积分包
服务
文献检索文档翻译深度研究API 文档MCP 服务
关于我们
关于 Suppr公司介绍联系我们用户协议隐私条款
关注我们

Suppr 超能文献

核心技术专利:CN118964589B侵权必究
粤ICP备2023148730 号-1Suppr @ 2026

文献检索

告别复杂PubMed语法,用中文像聊天一样搜索,搜遍4000万医学文献。AI智能推荐,让科研检索更轻松。

立即免费搜索

文件翻译

保留排版,准确专业,支持PDF/Word/PPT等文件格式,支持 12+语言互译。

免费翻译文档

深度研究

AI帮你快速写综述,25分钟生成高质量综述,智能提取关键信息,辅助科研写作。

立即免费体验

鉴定与宫颈癌发生和预后相关的关键免疫细胞相关基因。

Identification of key immune cell-related genes involved in tumorigenesis and prognosis of cervical squamous cell carcinoma.

机构信息

School of Medicine, Department of Gynecology, The Second Affiliated Hospital of Zhejiang University, Hangzhou, China.

出版信息

Hum Vaccin Immunother. 2023 Aug;19(2):2254239. doi: 10.1080/21645515.2023.2254239. Epub 2023 Oct 6.

DOI:10.1080/21645515.2023.2254239
PMID:37799074
原文链接:https://pmc.ncbi.nlm.nih.gov/articles/PMC10561582/
Abstract

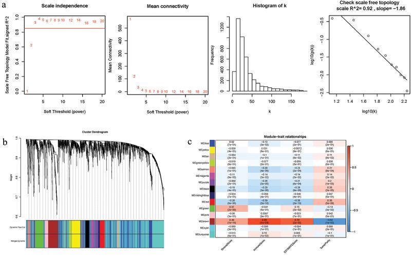
The infiltration of immune cells can significantly affect the prognosis and immune therapy of patients with cervical squamous cell carcinoma (CSCC). This study aimed to explore key immune cell-related genes in the tumorigenesis and prognosis of CSCC. The module significantly related to immunity was screened by weighted gene co-expression network analysis (WGCNA) and ESTIMATE analysis, followed by correlation analysis with clinical traits. Key candidate genes were intersected with the protein-protein interaction (PPI) network genes for immune-related genes. The relationship between immune cell infiltration and key genes was analyzed. Tumor immune dysfunction and exclusion (TIDE) and immunophenoscore (IPS) predicted the response to immunotherapy in CSCC patients. Clinically, quantitative real-time polymerase chain reaction (qRT-PCR) and immunohistochemistry were manipulated for analyzing the changes in mRNA and protein expression of key genes in cancer. Western blot was conducted to assess the correlation between key genes and immune infiltration. The brown module was notably associated with the immune microenvironment of CSCC, from which three immune-related key genes (, , and ) were obtained. High expression of these genes was significantly positively associated with the infiltration abundance of T cells, B cells, and other immune cells. High expression levels of three key genes were confirmed in para-cancer tissue and correlated with the abundance of immune cells. The high-expression group of key genes was more sensitive to immunotherapy. We provide a theoretical basis for searching for potential targets for effective treatment and diagnosis of CSCC and provide new ideas for developing novel immunotherapy strategies.

摘要

免疫细胞的浸润可以显著影响宫颈鳞状细胞癌 (CSCC) 患者的预后和免疫治疗。本研究旨在探讨与 CSCC 发生和预后相关的关键免疫细胞相关基因。通过加权基因共表达网络分析 (WGCNA) 和 ESTIMATE 分析筛选与免疫显著相关的模块,然后与临床特征进行相关性分析。将关键候选基因与蛋白质-蛋白质相互作用 (PPI) 网络基因进行免疫相关基因的交集。分析免疫细胞浸润与关键基因的关系。肿瘤免疫功能障碍和排斥 (TIDE) 和免疫表型评分 (IPS) 预测 CSCC 患者对免疫治疗的反应。临床上,通过定量实时聚合酶链反应 (qRT-PCR) 和免疫组织化学分析癌症中关键基因的 mRNA 和蛋白表达变化。Western blot 用于评估关键基因与免疫浸润之间的相关性。棕色模块与 CSCC 的免疫微环境显著相关,从中获得了三个与免疫相关的关键基因 (,, 和 )。这些基因的高表达与 T 细胞、B 细胞和其他免疫细胞的浸润丰度呈显著正相关。在癌旁组织中证实了三个关键基因的高表达水平,并与免疫细胞的丰度相关。关键基因高表达组对免疫治疗更敏感。我们为寻找 CSCC 有效治疗和诊断的潜在靶点提供了理论依据,并为开发新的免疫治疗策略提供了新的思路。

https://cdn.ncbi.nlm.nih.gov/pmc/blobs/905b/10561582/94a4079e57f8/KHVI_A_2254239_F0010_B.jpg
https://cdn.ncbi.nlm.nih.gov/pmc/blobs/905b/10561582/b944f3b01a70/KHVI_A_2254239_UF0001_B.jpg
https://cdn.ncbi.nlm.nih.gov/pmc/blobs/905b/10561582/b6a209f5e792/KHVI_A_2254239_F0001_OC.jpg
https://cdn.ncbi.nlm.nih.gov/pmc/blobs/905b/10561582/fb851dcc7e5b/KHVI_A_2254239_F0002_OC.jpg
https://cdn.ncbi.nlm.nih.gov/pmc/blobs/905b/10561582/9878d40969bd/KHVI_A_2254239_F0003_OC.jpg
https://cdn.ncbi.nlm.nih.gov/pmc/blobs/905b/10561582/50772ac08519/KHVI_A_2254239_F0004_OC.jpg
https://cdn.ncbi.nlm.nih.gov/pmc/blobs/905b/10561582/f732dabd9410/KHVI_A_2254239_F0005_OC.jpg
https://cdn.ncbi.nlm.nih.gov/pmc/blobs/905b/10561582/93cbae9ce86a/KHVI_A_2254239_F0006a_OC.jpg
https://cdn.ncbi.nlm.nih.gov/pmc/blobs/905b/10561582/a543c7ddbfdc/KHVI_A_2254239_F0006b_OC.jpg
https://cdn.ncbi.nlm.nih.gov/pmc/blobs/905b/10561582/9aa2c40d95ac/KHVI_A_2254239_F0007_OC.jpg
https://cdn.ncbi.nlm.nih.gov/pmc/blobs/905b/10561582/bf7758947a68/KHVI_A_2254239_F0008_OC.jpg
https://cdn.ncbi.nlm.nih.gov/pmc/blobs/905b/10561582/c7efea6260f4/KHVI_A_2254239_F0009_B.jpg
https://cdn.ncbi.nlm.nih.gov/pmc/blobs/905b/10561582/94a4079e57f8/KHVI_A_2254239_F0010_B.jpg
https://cdn.ncbi.nlm.nih.gov/pmc/blobs/905b/10561582/b944f3b01a70/KHVI_A_2254239_UF0001_B.jpg
https://cdn.ncbi.nlm.nih.gov/pmc/blobs/905b/10561582/b6a209f5e792/KHVI_A_2254239_F0001_OC.jpg
https://cdn.ncbi.nlm.nih.gov/pmc/blobs/905b/10561582/fb851dcc7e5b/KHVI_A_2254239_F0002_OC.jpg
https://cdn.ncbi.nlm.nih.gov/pmc/blobs/905b/10561582/9878d40969bd/KHVI_A_2254239_F0003_OC.jpg
https://cdn.ncbi.nlm.nih.gov/pmc/blobs/905b/10561582/50772ac08519/KHVI_A_2254239_F0004_OC.jpg
https://cdn.ncbi.nlm.nih.gov/pmc/blobs/905b/10561582/f732dabd9410/KHVI_A_2254239_F0005_OC.jpg
https://cdn.ncbi.nlm.nih.gov/pmc/blobs/905b/10561582/93cbae9ce86a/KHVI_A_2254239_F0006a_OC.jpg
https://cdn.ncbi.nlm.nih.gov/pmc/blobs/905b/10561582/a543c7ddbfdc/KHVI_A_2254239_F0006b_OC.jpg
https://cdn.ncbi.nlm.nih.gov/pmc/blobs/905b/10561582/9aa2c40d95ac/KHVI_A_2254239_F0007_OC.jpg
https://cdn.ncbi.nlm.nih.gov/pmc/blobs/905b/10561582/bf7758947a68/KHVI_A_2254239_F0008_OC.jpg
https://cdn.ncbi.nlm.nih.gov/pmc/blobs/905b/10561582/c7efea6260f4/KHVI_A_2254239_F0009_B.jpg
https://cdn.ncbi.nlm.nih.gov/pmc/blobs/905b/10561582/94a4079e57f8/KHVI_A_2254239_F0010_B.jpg

相似文献

1
Identification of key immune cell-related genes involved in tumorigenesis and prognosis of cervical squamous cell carcinoma.鉴定与宫颈癌发生和预后相关的关键免疫细胞相关基因。
Hum Vaccin Immunother. 2023 Aug;19(2):2254239. doi: 10.1080/21645515.2023.2254239. Epub 2023 Oct 6.
2
Identification of cervical squamous cell carcinoma feature genes and construction of a prognostic model based on immune-related features.基于免疫相关特征鉴定宫颈鳞状细胞癌特征基因并构建预后模型。
BMC Womens Health. 2022 Sep 3;22(1):365. doi: 10.1186/s12905-022-01942-4.
3
Metabolic Molecule PLA2G2D Is a Potential Prognostic Biomarker Correlating With Immune Cell Infiltration and the Expression of Immune Checkpoint Genes in Cervical Squamous Cell Carcinoma.代谢分子PLA2G2D是一种潜在的预后生物标志物,与宫颈鳞状细胞癌中的免疫细胞浸润及免疫检查点基因表达相关。
Front Oncol. 2021 Oct 18;11:755668. doi: 10.3389/fonc.2021.755668. eCollection 2021.
4
Prognostic genes in the tumor microenvironment in cervical squamous cell carcinoma.宫颈鳞状细胞癌肿瘤微环境中的预后基因
Aging (Albany NY). 2019 Nov 18;11(22):10154-10166. doi: 10.18632/aging.102429.
5
Correlation between reticulum ribosome-binding protein 1 (RRBP1) overexpression and prognosis in cervical squamous cell carcinoma.网状核糖体结合蛋白 1(RRBP1)过表达与宫颈鳞癌预后的相关性。
Biosci Trends. 2020 Sep 21;14(4):279-284. doi: 10.5582/bst.2020.03136. Epub 2020 Jun 14.
6
Immune landscape and heterogeneity of cervical squamous cell carcinoma and adenocarcinoma.宫颈鳞癌和腺癌的免疫景观和异质性。
Aging (Albany NY). 2024 Jan 10;16(1):568-592. doi: 10.18632/aging.205397.
7
A meta-validated immune infiltration-related gene model predicts prognosis and immunotherapy sensitivity in HNSCC.一项经过元验证的免疫浸润相关基因模型可预测头颈部鳞状细胞癌的预后和免疫治疗敏感性。
BMC Cancer. 2023 Jan 13;23(1):45. doi: 10.1186/s12885-023-10532-y.
8
A prognostic signature based on immune-related genes for cervical squamous cell carcinoma and endocervical adenocarcinoma.一种基于免疫相关基因的子宫颈鳞状细胞癌和子宫颈管腺癌预后标志物。
Int Immunopharmacol. 2020 Nov;88:106884. doi: 10.1016/j.intimp.2020.106884. Epub 2020 Aug 11.
9
Potential biomarkers for the prognosis and treatment of HCC immunotherapy.用于 HCC 免疫治疗预后和治疗的潜在生物标志物。
Eur Rev Med Pharmacol Sci. 2023 Mar;27(5):2027-2046. doi: 10.26355/eurrev_202303_31569.
10
Acylglycerol kinase is over-expressed in early-stage cervical squamous cell cancer and predicts poor prognosis.酰基甘油激酶在早期宫颈鳞状细胞癌中过度表达,并预示预后不良。
Tumour Biol. 2016 May;37(5):6729-36. doi: 10.1007/s13277-015-4498-4. Epub 2015 Dec 10.

本文引用的文献

1
PD-1/PD-L1 inhibitors for advanced or metastatic cervical cancer: From bench to bed.用于晚期或转移性宫颈癌的PD-1/PD-L1抑制剂:从实验台到病床。
Front Oncol. 2022 Oct 14;12:849352. doi: 10.3389/fonc.2022.849352. eCollection 2022.
2
Pyroptosis-related lncRNAs are potential biomarkers for predicting prognoses and immune responses in patients with UCEC.焦亡相关长链非编码RNA是预测子宫内膜癌患者预后和免疫反应的潜在生物标志物。
Mol Ther Nucleic Acids. 2022 Jan 25;27:1036-1055. doi: 10.1016/j.omtn.2022.01.018. eCollection 2022 Mar 8.
3
CD40LG as a Prognostic Molecular Marker Regulates Tumor Microenvironment Through Immune Process in Breast Cancer.
CD40LG作为一种预后分子标志物,通过乳腺癌中的免疫过程调节肿瘤微环境。
Int J Gen Med. 2021 Nov 25;14:8833-8846. doi: 10.2147/IJGM.S336813. eCollection 2021.
4
Comprehensive of N1-Methyladenosine Modifications Patterns and Immunological Characteristics in Ovarian Cancer.全面分析卵巢癌中 N1-甲基腺苷修饰模式和免疫特征。
Front Immunol. 2021 Oct 29;12:746647. doi: 10.3389/fimmu.2021.746647. eCollection 2021.
5
Clinically Translatable Approaches of Inhibiting TGF-β to Target Cancer Stem Cells in TNBC.三阴乳腺癌中抑制转化生长因子-β以靶向癌症干细胞的临床可转化方法
Biomedicines. 2021 Oct 4;9(10):1386. doi: 10.3390/biomedicines9101386.
6
TYROBP, TLR4 and ITGAM regulated macrophages polarization and immune checkpoints expression in osteosarcoma.TYROBP、TLR4 和 ITGAM 调节骨肉瘤中巨噬细胞的极化和免疫检查点表达。
Sci Rep. 2021 Sep 29;11(1):19315. doi: 10.1038/s41598-021-98637-x.
7
PRMT5 disruption drives antitumor immunity in cervical cancer by reprogramming T cell-mediated response and regulating PD-L1 expression.PRMT5 缺失通过重编程 T 细胞介导的反应和调节 PD-L1 表达来驱动宫颈癌中的抗肿瘤免疫。
Theranostics. 2021 Aug 28;11(18):9162-9176. doi: 10.7150/thno.59605. eCollection 2021.
8
oncoPredict: an R package for predicting in vivo or cancer patient drug response and biomarkers from cell line screening data.OncoPredict:一个用于从细胞系筛选数据预测体内或癌症患者药物反应和生物标志物的 R 包。
Brief Bioinform. 2021 Nov 5;22(6). doi: 10.1093/bib/bbab260.
9
An Inflammatory Response-Related Gene Signature Can Impact the Immune Status and Predict the Prognosis of Hepatocellular Carcinoma.一种炎症反应相关基因特征可影响免疫状态并预测肝细胞癌的预后。
Front Oncol. 2021 Mar 22;11:644416. doi: 10.3389/fonc.2021.644416. eCollection 2021.
10
Innate and adaptive immune cells in Tumor microenvironment.肿瘤微环境中的固有和适应性免疫细胞。
Gulf J Oncolog. 2021 Jan;1(35):77-81.