Suppr超能文献

泽泻醇 B 23-醋酸酯通过阻止病毒进入而广泛抑制冠状病毒,并抑制促炎 T 细胞反应,可用于治疗 COVID-19。

Alisol B 23-acetate broadly inhibits coronavirus through blocking virus entry and suppresses proinflammatory T cells responses for the treatment of COVID-19.

机构信息

School of Chinese Medicine, Li Ka Shing Faculty of Medicine, The University of Hong Kong, 3 Sassoon Road, Pokfulam, Hong Kong, Hong Kong Special Administrative Region; State Key Laboratory of Pharmaceutical Biotechnology, The University of Hong Kong, Pokfulam, Hong Kong, Hong Kong Special Administrative Region.

State Key Laboratory of Emerging Infectious Diseases, Department of Microbiology, Li Ka Shing Faculty of Medicine, The University of Hong Kong, Pokfulam, Hong Kong Special Administrative Region.

出版信息

J Adv Res. 2024 Aug;62:273-290. doi: 10.1016/j.jare.2023.10.002. Epub 2023 Oct 4.

Abstract

INTRODUCTION

Emerging severe acute respiratory syndrome (SARS) coronavirus (CoV)-2 causes a global health disaster and pandemic. Seeking effective anti-pan-CoVs drugs benefit critical illness patients of coronavirus disease 2019 (COVID-19) but also may play a role in emerging CoVs of the future.

OBJECTIVES

This study tested the hypothesis that alisol B 23-acetate could be a viral entry inhibitor and would have proinflammatory inhibition for COVID-19 treatment.

METHODS

SARS-CoV-2 and its variants infected several cell lines were applied to evaluate the anti-CoVs activities of alisol B 23-aceate in vitro. The effects of alisol B 23-acetate on in vivo models were assessed by using SARS-CoV-2 and its variants challenged hamster and human angiotensin-converting enzyme 2 (ACE2) transgenic mice. The target of alisol B 23-acetate to ACE2 was analyzed using hydrogen/deuterium exchange (HDX) mass spectrometry (MS).

RESULTS

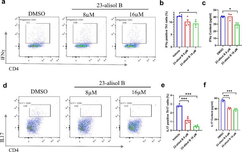
Alisol B 23-acetate had inhibitory effects on different species of coronavirus. By using HDX-MS, we found that alisol B 23-acetate had inhibition potency toward ACE2. In vivo experiments showed that alisol B 23-acetate treatment remarkably decreased viral copy, reduced CD4 T lymphocytes and CD11b macrophages infiltration and ameliorated lung damages in the hamster model. In Omicron variant infected human ACE2 transgenic mice, alisol B 23-acetate effectively alleviated viral load in nasal turbinate and reduced proinflammatory cytokines interleukin 17 (IL17) and interferon γ (IFNγ) in peripheral blood. The prophylactic treatment of alisol B 23-acetate by intranasal administration significantly attenuated Omicron viral load in the hamster lung tissues. Moreover, alisol B 23-acetate treatment remarkably inhibited proinflammatory responses through mitigating the secretions of IFNγ and IL17 in the cultured human and mice lymphocytes in vitro.

CONCLUSION

Alisol B 23-acetate could be a promising therapeutic agent for COVID-19 treatment and its underlying mechanisms might be attributed to viral entry inhibition and anti-inflammatory activities.

摘要

简介

新兴的严重急性呼吸系统综合征(SARS)冠状病毒(CoV)-2 引发了全球健康灾难和大流行。寻找有效的抗泛 CoV 药物不仅有益于 2019 年冠状病毒病(COVID-19)的重症患者,而且可能对未来出现的新 CoV 发挥作用。

目的

本研究旨在检验阿利松 B 23-醋酸酯可能是一种病毒进入抑制剂,并具有抗炎作用,可用于治疗 COVID-19 的假说。

方法

采用 SARS-CoV-2 及其变体感染的多种细胞系,在体外评估阿利松 B 23-醋酸酯的抗 CoV 活性。采用 SARS-CoV-2 及其变体感染仓鼠和人血管紧张素转换酶 2(ACE2)转基因小鼠,评估阿利松 B 23-醋酸酯对体内模型的影响。采用氢/氘交换(HDX)质谱(MS)分析阿利松 B 23-醋酸酯的靶标 ACE2。

结果

阿利松 B 23-醋酸酯对不同种属的冠状病毒均具有抑制作用。通过使用 HDX-MS,我们发现阿利松 B 23-醋酸酯对 ACE2 具有抑制作用。体内实验表明,阿利松 B 23-醋酸酯治疗可显著降低病毒载量,减少 CD4 T 淋巴细胞和 CD11b 巨噬细胞浸润,改善仓鼠模型的肺损伤。在感染奥密克戎变异株的人 ACE2 转基因小鼠中,阿利松 B 23-醋酸酯有效降低了鼻鼻甲的病毒载量,并降低了外周血中白细胞介素 17(IL17)和干扰素 γ(IFNγ)等促炎细胞因子的水平。鼻腔内给予阿利松 B 23-醋酸酯预防性治疗可显著减轻仓鼠肺组织中奥密克戎的病毒载量。此外,阿利松 B 23-醋酸酯治疗可通过减轻体外培养的人和小鼠淋巴细胞中 IFNγ和 IL17 的分泌,显著抑制促炎反应。

结论

阿利松 B 23-醋酸酯可能是治疗 COVID-19 的一种有前途的治疗药物,其作用机制可能归因于病毒进入抑制和抗炎作用。

https://cdn.ncbi.nlm.nih.gov/pmc/blobs/ed26/11331179/4c4ec25adc6f/ga1.jpg

文献AI研究员

20分钟写一篇综述,助力文献阅读效率提升50倍。

立即体验

用中文搜PubMed

大模型驱动的PubMed中文搜索引擎

马上搜索

文档翻译

学术文献翻译模型,支持多种主流文档格式。

立即体验